About   Help   FAQ
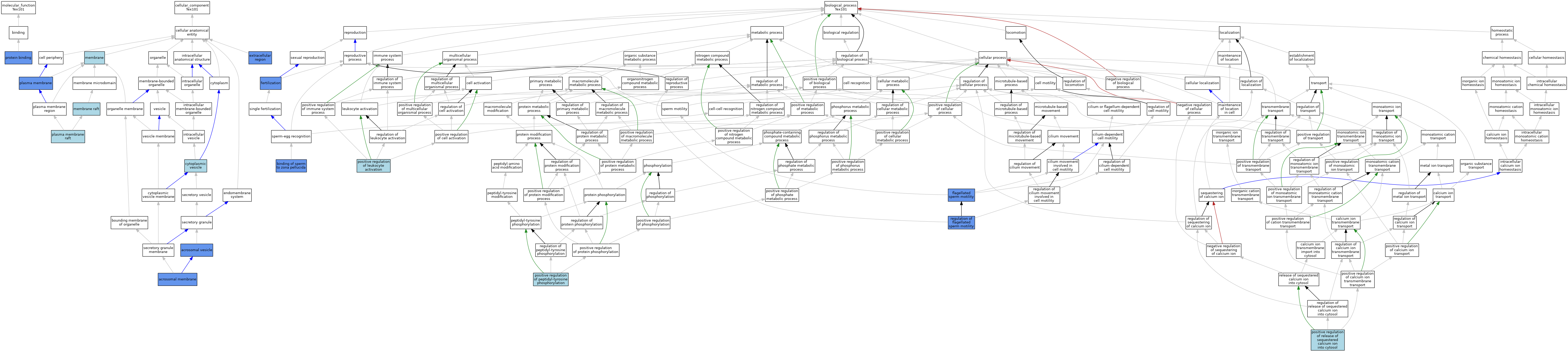
GO Annotations Graph
Symbol
Name
ID
Tex101
testis expressed gene 101
MGI:1930791

GO annotations  (Text View)    (Tabular View)

A table of the annotations represented in this image is provided below.


Gene Ontology Evidence Code Abbreviations:

Experimental:
EXP
Inferred from experiment
HMP
Inferred from high throughput mutant phenotype
HGI
Inferred from high throughput genetic interaction
HDA
Inferred from high throughput direct assay
HEP
Inferred from high throughput expression pattern
IDA
Inferred from direct assay
IEP
Inferred from expression pattern
IGI
Inferred from genetic interaction
IMP
Inferred from mutant phenotype
IPI
Inferred from physical interaction
Homology:
IAS
Inferred from ancestral sequence
IBA
Inferred from biological aspect of ancestor
IBD
Inferred from biological aspect of descendant
IKR
Inferred from key residues
IMR
Inferred from missing residues
IRD
Inferred from rapid divergence
ISA
Inferred from sequence alignment
ISM
Inferred from sequence model
ISO
Inferred from sequence orthology
ISS
Inferred from sequence or structural similarity
Automated:
IEA
Inferred from electronic annotation
RCA
Reviewed computational analysis
Other:
IC
Inferred by curator
NAS
Non-traceable author statement
ND
No biological data available
TAS
Traceable author statement

CategoryGO IDClassification TermEvidenceReference
Molecular FunctionGO:0005515protein bindingIPIJ:243535
Molecular FunctionGO:0005515protein bindingIPIJ:208737
Molecular FunctionGO:0005515protein bindingIPIJ:197323
Molecular FunctionGO:0005515protein bindingIPIJ:243539
Molecular FunctionGO:0005515protein bindingIPIJ:210341
Cellular ComponentGO:0002080acrosomal membraneIDAJ:149637
Cellular ComponentGO:0001669acrosomal vesicleIDAJ:243460
Cellular ComponentGO:0001669acrosomal vesicleIDAJ:243535
Cellular ComponentGO:0031410cytoplasmic vesicleIEAJ:60000
Cellular ComponentGO:0005576extracellular regionIDAJ:243538
Cellular ComponentGO:0005576extracellular regionIDAJ:243539
Cellular ComponentGO:0016020membraneIEAJ:60000
Cellular ComponentGO:0045121membrane raftISOJ:155856
Cellular ComponentGO:0005886plasma membraneIDAJ:243540
Cellular ComponentGO:0005886plasma membraneIDAJ:243539
Cellular ComponentGO:0005886plasma membraneIDAJ:243460
Cellular ComponentGO:0005886plasma membraneIDAJ:243535
Cellular ComponentGO:0005886plasma membraneIDAJ:243538
Cellular ComponentGO:0044853plasma membrane raftIBAJ:265628
Biological ProcessGO:0007339binding of sperm to zona pellucidaIMPJ:197323
Biological ProcessGO:0007339binding of sperm to zona pellucidaIBAJ:265628
Biological ProcessGO:0009566fertilizationIMPJ:208737
Biological ProcessGO:0030317flagellated sperm motilityIMPJ:208737
Biological ProcessGO:0002696positive regulation of leukocyte activationISOJ:155856
Biological ProcessGO:0050731positive regulation of peptidyl-tyrosine phosphorylationISOJ:155856
Biological ProcessGO:0051281positive regulation of release of sequestered calcium ion into cytosolISOJ:155856
Biological ProcessGO:1901317regulation of flagellated sperm motilityIMPJ:197323
Biological ProcessGO:1901317regulation of flagellated sperm motilityIBAJ:265628

Contributing Projects:
Mouse Genome Database (MGD), Gene Expression Database (GXD), Mouse Models of Human Cancer database (MMHCdb) (formerly Mouse Tumor Biology (MTB)), Gene Ontology (GO)
Citing These Resources
Funding Information
Warranty Disclaimer, Privacy Notice, Licensing, & Copyright
Send questions and comments to User Support.
last database update
12/30/2025
MGI 6.24
The Jackson Laboratory