About   Help   FAQ
GO Annotations Graph
Symbol
Name
ID
As3mt
arsenite methyltransferase
MGI:1929882

GO annotations  (Text View)    (Tabular View)

A table of the annotations represented in this image is provided below.


Gene Ontology Evidence Code Abbreviations:

Experimental:
EXP
Inferred from experiment
HMP
Inferred from high throughput mutant phenotype
HGI
Inferred from high throughput genetic interaction
HDA
Inferred from high throughput direct assay
HEP
Inferred from high throughput expression pattern
IDA
Inferred from direct assay
IEP
Inferred from expression pattern
IGI
Inferred from genetic interaction
IMP
Inferred from mutant phenotype
IPI
Inferred from physical interaction
Homology:
IAS
Inferred from ancestral sequence
IBA
Inferred from biological aspect of ancestor
IBD
Inferred from biological aspect of descendant
IKR
Inferred from key residues
IMR
Inferred from missing residues
IRD
Inferred from rapid divergence
ISA
Inferred from sequence alignment
ISM
Inferred from sequence model
ISO
Inferred from sequence orthology
ISS
Inferred from sequence or structural similarity
Automated:
IEA
Inferred from electronic annotation
RCA
Reviewed computational analysis
Other:
IC
Inferred by curator
NAS
Non-traceable author statement
ND
No biological data available
TAS
Traceable author statement

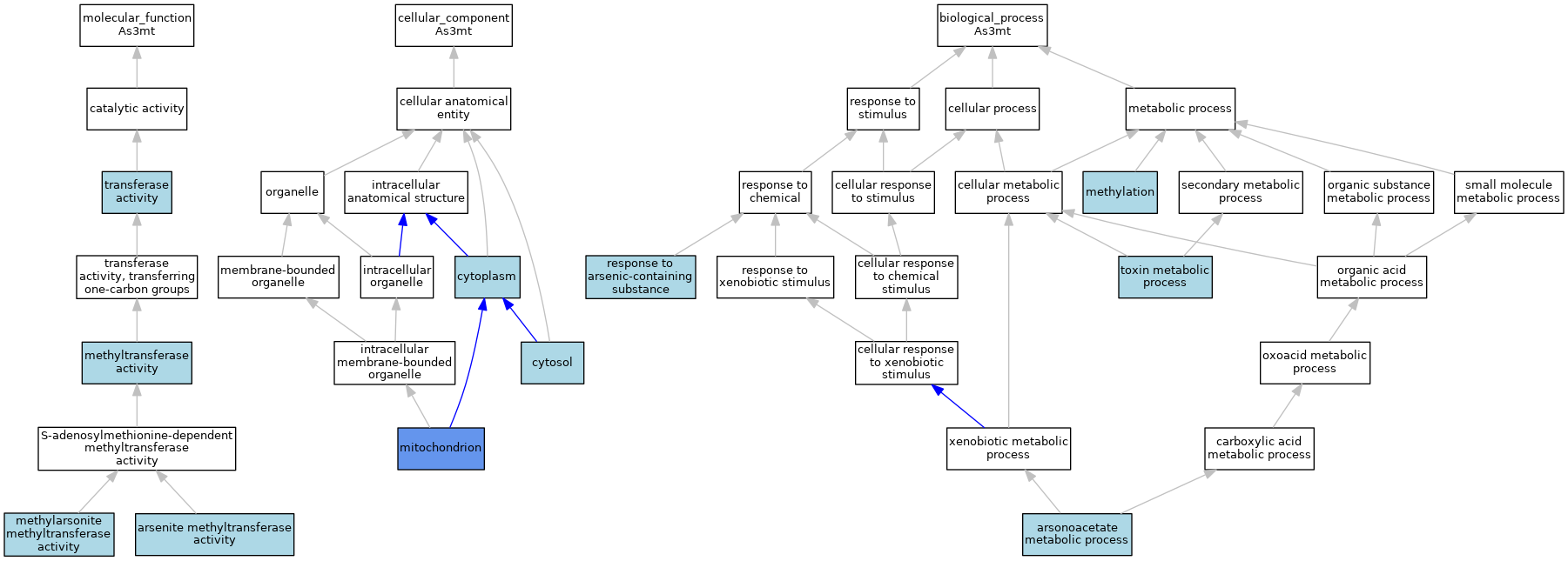
CategoryGO IDClassification TermEvidenceReference
Molecular FunctionGO:0030791arsenite methyltransferase activityISOJ:164563
Molecular FunctionGO:0030791arsenite methyltransferase activityIBAJ:265628
Molecular FunctionGO:0030791arsenite methyltransferase activityISOJ:73065
Molecular FunctionGO:0030791arsenite methyltransferase activityISOJ:91992
Molecular FunctionGO:0030792methylarsonite methyltransferase activityISOJ:155856
Molecular FunctionGO:0030792methylarsonite methyltransferase activityISOJ:164563
Molecular FunctionGO:0030792methylarsonite methyltransferase activityIBAJ:265628
Molecular FunctionGO:0008168methyltransferase activityIEAJ:60000
Molecular FunctionGO:0016740transferase activityIEAJ:60000
Cellular ComponentGO:0005737cytoplasmIEAJ:60000
Cellular ComponentGO:0005829cytosolISOJ:155856
Cellular ComponentGO:0005829cytosolIBAJ:265628
Cellular ComponentGO:0005829cytosolISOJ:73065
Cellular ComponentGO:0005739mitochondrionHDAJ:151002
Biological ProcessGO:0018872arsonoacetate metabolic processISOJ:164563
Biological ProcessGO:0018872arsonoacetate metabolic processISOJ:155856
Biological ProcessGO:0018872arsonoacetate metabolic processIBAJ:265628
Biological ProcessGO:0032259methylationISOJ:164563
Biological ProcessGO:0046685response to arsenic-containing substanceISOJ:91992
Biological ProcessGO:0046685response to arsenic-containing substanceISOJ:73065
Biological ProcessGO:0009404toxin metabolic processISOJ:155856
Biological ProcessGO:0009404toxin metabolic processISOJ:164563
Biological ProcessGO:0009404toxin metabolic processIBAJ:265628

Contributing Projects:
Mouse Genome Database (MGD), Gene Expression Database (GXD), Mouse Models of Human Cancer database (MMHCdb) (formerly Mouse Tumor Biology (MTB)), Gene Ontology (GO)
Citing These Resources
Funding Information
Warranty Disclaimer, Privacy Notice, Licensing, & Copyright
Send questions and comments to User Support.
last database update
10/07/2025
MGI 6.24
The Jackson Laboratory