About   Help   FAQ
GO Annotations Graph
Symbol
Name
ID
Uso1
USO1 vesicle docking factor
MGI:1929095

GO annotations  (Text View)    (Tabular View)

A table of the annotations represented in this image is provided below.


Gene Ontology Evidence Code Abbreviations:

Experimental:
EXP
Inferred from experiment
HMP
Inferred from high throughput mutant phenotype
HGI
Inferred from high throughput genetic interaction
HDA
Inferred from high throughput direct assay
HEP
Inferred from high throughput expression pattern
IDA
Inferred from direct assay
IEP
Inferred from expression pattern
IGI
Inferred from genetic interaction
IMP
Inferred from mutant phenotype
IPI
Inferred from physical interaction
Homology:
IAS
Inferred from ancestral sequence
IBA
Inferred from biological aspect of ancestor
IBD
Inferred from biological aspect of descendant
IKR
Inferred from key residues
IMR
Inferred from missing residues
IRD
Inferred from rapid divergence
ISA
Inferred from sequence alignment
ISM
Inferred from sequence model
ISO
Inferred from sequence orthology
ISS
Inferred from sequence or structural similarity
Automated:
IEA
Inferred from electronic annotation
RCA
Reviewed computational analysis
Other:
IC
Inferred by curator
NAS
Non-traceable author statement
ND
No biological data available
TAS
Traceable author statement

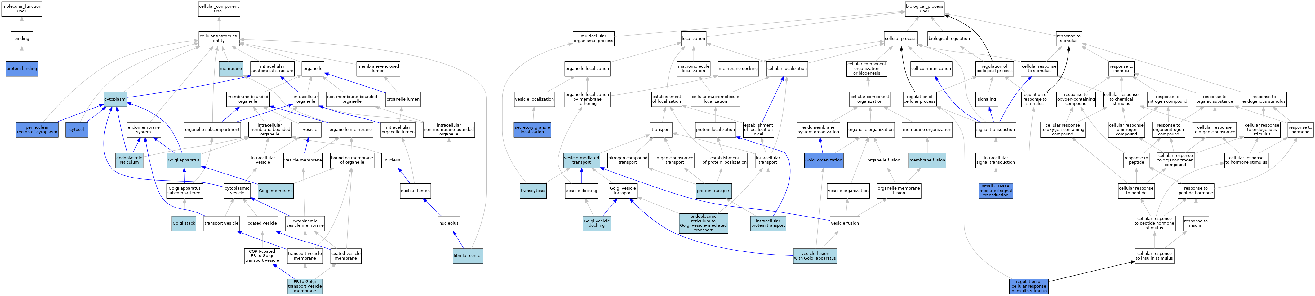
CategoryGO IDClassification TermEvidenceReference
Molecular FunctionGO:0005515protein bindingIPIJ:100750
Molecular FunctionGO:0005515protein bindingIPIJ:193640
Cellular ComponentGO:0005737cytoplasmIEAJ:72247
Cellular ComponentGO:0005737cytoplasmIEAJ:60000
Cellular ComponentGO:0005829cytosolIDAJ:100750
Cellular ComponentGO:0005783endoplasmic reticulumIBAJ:265628
Cellular ComponentGO:0012507ER to Golgi transport vesicle membraneIBAJ:265628
Cellular ComponentGO:0001650fibrillar centerISOJ:164563
Cellular ComponentGO:0005794Golgi apparatusISOJ:164563
Cellular ComponentGO:0000139Golgi membraneIEAJ:72247
Cellular ComponentGO:0005795Golgi stackIBAJ:265628
Cellular ComponentGO:0016020membraneIEAJ:60000
Cellular ComponentGO:0048471perinuclear region of cytoplasmIDAJ:100750
Biological ProcessGO:0006888endoplasmic reticulum to Golgi vesicle-mediated transportISOJ:155856
Biological ProcessGO:0006888endoplasmic reticulum to Golgi vesicle-mediated transportIBAJ:265628
Biological ProcessGO:0007030Golgi organizationIMPJ:195576
Biological ProcessGO:0007030Golgi organizationIMPJ:195576
Biological ProcessGO:0048211Golgi vesicle dockingIBAJ:265628
Biological ProcessGO:0006886intracellular protein transportIBAJ:265628
Biological ProcessGO:0061025membrane fusionISOJ:155856
Biological ProcessGO:0061025membrane fusionIBAJ:265628
Biological ProcessGO:0015031protein transportIEAJ:60000
Biological ProcessGO:1900076regulation of cellular response to insulin stimulusIDAJ:100750
Biological ProcessGO:0032252secretory granule localizationIDAJ:100750
Biological ProcessGO:0007264small GTPase mediated signal transductionIDAJ:100750
Biological ProcessGO:0045056transcytosisISOJ:155856
Biological ProcessGO:0045056transcytosisIBAJ:265628
Biological ProcessGO:0048280vesicle fusion with Golgi apparatusIEAJ:72247
Biological ProcessGO:0016192vesicle-mediated transportIEAJ:72247
Biological ProcessGO:0016192vesicle-mediated transportIEAJ:60000

Contributing Projects:
Mouse Genome Database (MGD), Gene Expression Database (GXD), Mouse Models of Human Cancer database (MMHCdb) (formerly Mouse Tumor Biology (MTB)), Gene Ontology (GO)
Citing These Resources
Funding Information
Warranty Disclaimer, Privacy Notice, Licensing, & Copyright
Send questions and comments to User Support.
last database update
12/09/2025
MGI 6.24
The Jackson Laboratory