About   Help   FAQ
GO Annotations Graph
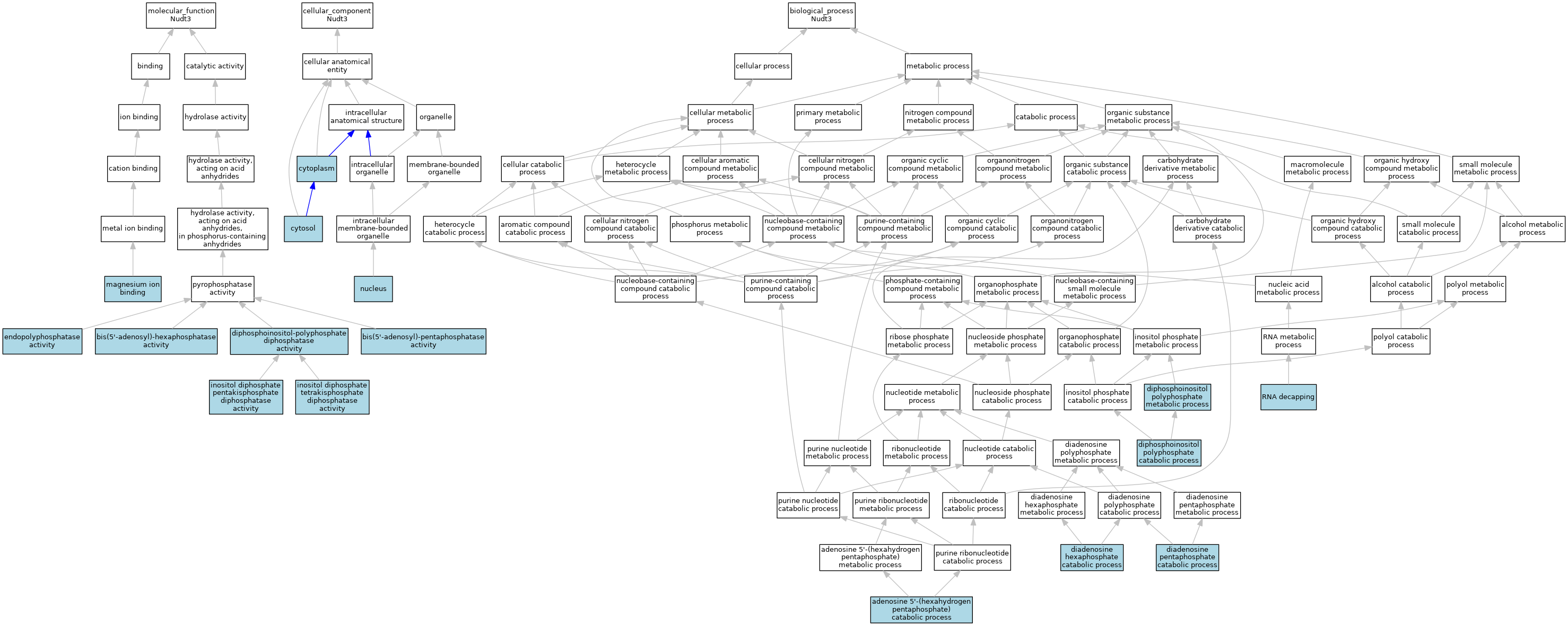
Symbol
Name
ID
Nudt3
nudix hydrolase 3
MGI:1928484

GO annotations  (Text View)    (Tabular View)

A table of the annotations represented in this image is provided below.


Gene Ontology Evidence Code Abbreviations:

Experimental:
EXP
Inferred from experiment
HMP
Inferred from high throughput mutant phenotype
HGI
Inferred from high throughput genetic interaction
HDA
Inferred from high throughput direct assay
HEP
Inferred from high throughput expression pattern
IDA
Inferred from direct assay
IEP
Inferred from expression pattern
IGI
Inferred from genetic interaction
IMP
Inferred from mutant phenotype
IPI
Inferred from physical interaction
Homology:
IAS
Inferred from ancestral sequence
IBA
Inferred from biological aspect of ancestor
IBD
Inferred from biological aspect of descendant
IKR
Inferred from key residues
IMR
Inferred from missing residues
IRD
Inferred from rapid divergence
ISA
Inferred from sequence alignment
ISM
Inferred from sequence model
ISO
Inferred from sequence orthology
ISS
Inferred from sequence or structural similarity
Automated:
IEA
Inferred from electronic annotation
RCA
Reviewed computational analysis
Other:
IC
Inferred by curator
NAS
Non-traceable author statement
ND
No biological data available
TAS
Traceable author statement

CategoryGO IDClassification TermEvidenceReference
Molecular FunctionGO:0034431bis(5'-adenosyl)-hexaphosphatase activityIBAJ:265628
Molecular FunctionGO:0034432bis(5'-adenosyl)-pentaphosphatase activityIBAJ:265628
Molecular FunctionGO:0008486diphosphoinositol-polyphosphate diphosphatase activityISOJ:164563
Molecular FunctionGO:0008486diphosphoinositol-polyphosphate diphosphatase activityIBAJ:265628
Molecular FunctionGO:0000298endopolyphosphatase activityIBAJ:265628
Molecular FunctionGO:0052842inositol diphosphate pentakisphosphate diphosphatase activityISOJ:164563
Molecular FunctionGO:0052840inositol diphosphate tetrakisphosphate diphosphatase activityISOJ:164563
Molecular FunctionGO:0000287magnesium ion bindingISOJ:164563
Cellular ComponentGO:0005737cytoplasmIBAJ:265628
Cellular ComponentGO:0005829cytosolISOJ:164563
Cellular ComponentGO:0005634nucleusIBAJ:265628
Biological ProcessGO:1901911adenosine 5'-(hexahydrogen pentaphosphate) catabolic processIBAJ:265628
Biological ProcessGO:1901909diadenosine hexaphosphate catabolic processIBAJ:265628
Biological ProcessGO:1901907diadenosine pentaphosphate catabolic processIBAJ:265628
Biological ProcessGO:0071544diphosphoinositol polyphosphate catabolic processISOJ:164563
Biological ProcessGO:0071543diphosphoinositol polyphosphate metabolic processIBAJ:265628
Biological ProcessGO:0110154RNA decappingISOJ:164563

Contributing Projects:
Mouse Genome Database (MGD), Gene Expression Database (GXD), Mouse Models of Human Cancer database (MMHCdb) (formerly Mouse Tumor Biology (MTB)), Gene Ontology (GO)
Citing These Resources
Funding Information
Warranty Disclaimer, Privacy Notice, Licensing, & Copyright
Send questions and comments to User Support.
last database update
12/30/2025
MGI 6.24
The Jackson Laboratory