About   Help   FAQ
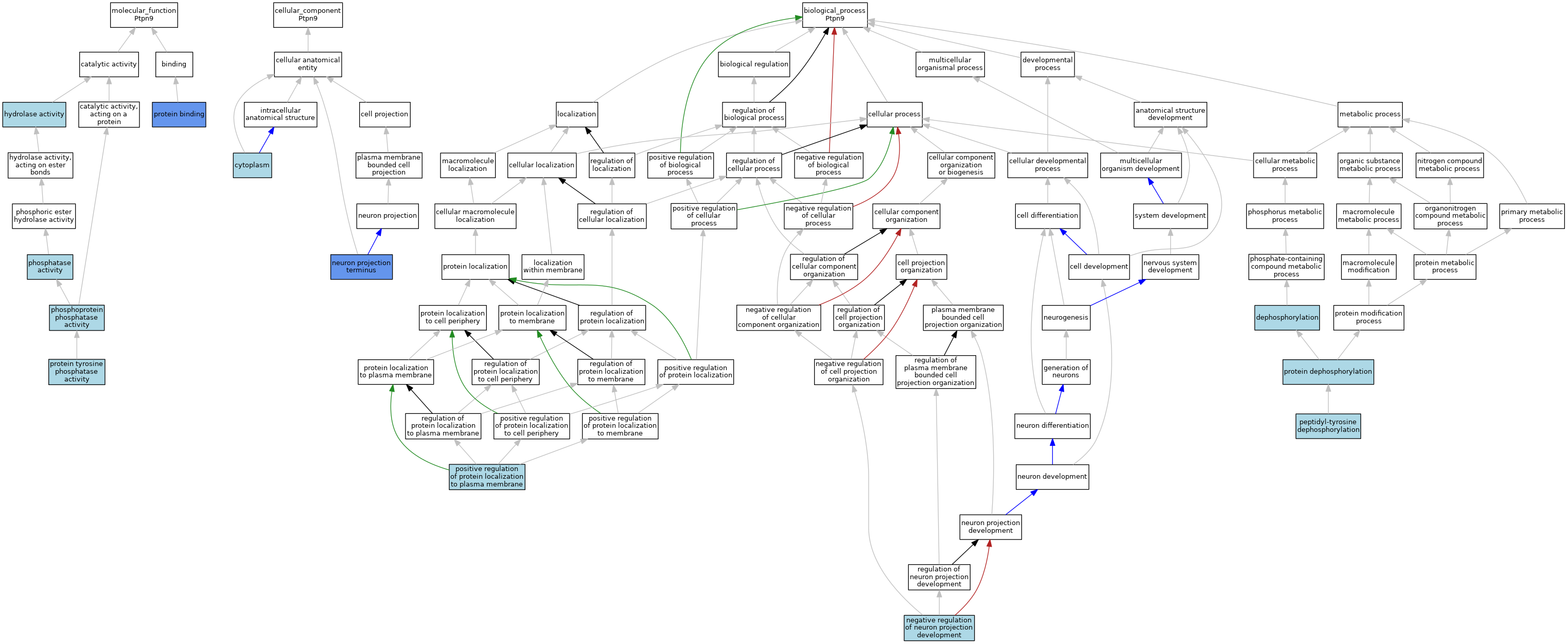
GO Annotations Graph
Symbol
Name
ID
Ptpn9
protein tyrosine phosphatase, non-receptor type 9
MGI:1928376

GO annotations  (Text View)    (Tabular View)

A table of the annotations represented in this image is provided below.


Gene Ontology Evidence Code Abbreviations:

Experimental:
EXP
Inferred from experiment
HMP
Inferred from high throughput mutant phenotype
HGI
Inferred from high throughput genetic interaction
HDA
Inferred from high throughput direct assay
HEP
Inferred from high throughput expression pattern
IDA
Inferred from direct assay
IEP
Inferred from expression pattern
IGI
Inferred from genetic interaction
IMP
Inferred from mutant phenotype
IPI
Inferred from physical interaction
Homology:
IAS
Inferred from ancestral sequence
IBA
Inferred from biological aspect of ancestor
IBD
Inferred from biological aspect of descendant
IKR
Inferred from key residues
IMR
Inferred from missing residues
IRD
Inferred from rapid divergence
ISA
Inferred from sequence alignment
ISM
Inferred from sequence model
ISO
Inferred from sequence orthology
ISS
Inferred from sequence or structural similarity
Automated:
IEA
Inferred from electronic annotation
RCA
Reviewed computational analysis
Other:
IC
Inferred by curator
NAS
Non-traceable author statement
ND
No biological data available
TAS
Traceable author statement

CategoryGO IDClassification TermEvidenceReference
Molecular FunctionGO:0016787hydrolase activityIEAJ:60000
Molecular FunctionGO:0016791phosphatase activityIEAJ:72247
Molecular FunctionGO:0004721phosphoprotein phosphatase activityIEAJ:60000
Molecular FunctionGO:0005515protein bindingIPIJ:201567
Molecular FunctionGO:0004725protein tyrosine phosphatase activityISOJ:164563
Molecular FunctionGO:0004725protein tyrosine phosphatase activityISOJ:155856
Molecular FunctionGO:0004725protein tyrosine phosphatase activityISOJ:237361
Cellular ComponentGO:0005737cytoplasmISOJ:164563
Cellular ComponentGO:0044306neuron projection terminusISOJ:237361
Cellular ComponentGO:0044306neuron projection terminusIDAJ:237361
Biological ProcessGO:0016311dephosphorylationIEAJ:72247
Biological ProcessGO:0010977negative regulation of neuron projection developmentISOJ:237361
Biological ProcessGO:0035335peptidyl-tyrosine dephosphorylationISOJ:237361
Biological ProcessGO:1903078positive regulation of protein localization to plasma membraneISOJ:237361
Biological ProcessGO:0006470protein dephosphorylationIBAJ:265628

Contributing Projects:
Mouse Genome Database (MGD), Gene Expression Database (GXD), Mouse Models of Human Cancer database (MMHCdb) (formerly Mouse Tumor Biology (MTB)), Gene Ontology (GO)
Citing These Resources
Funding Information
Warranty Disclaimer, Privacy Notice, Licensing, & Copyright
Send questions and comments to User Support.
last database update
12/30/2025
MGI 6.24
The Jackson Laboratory