About   Help   FAQ
GO Annotations Graph
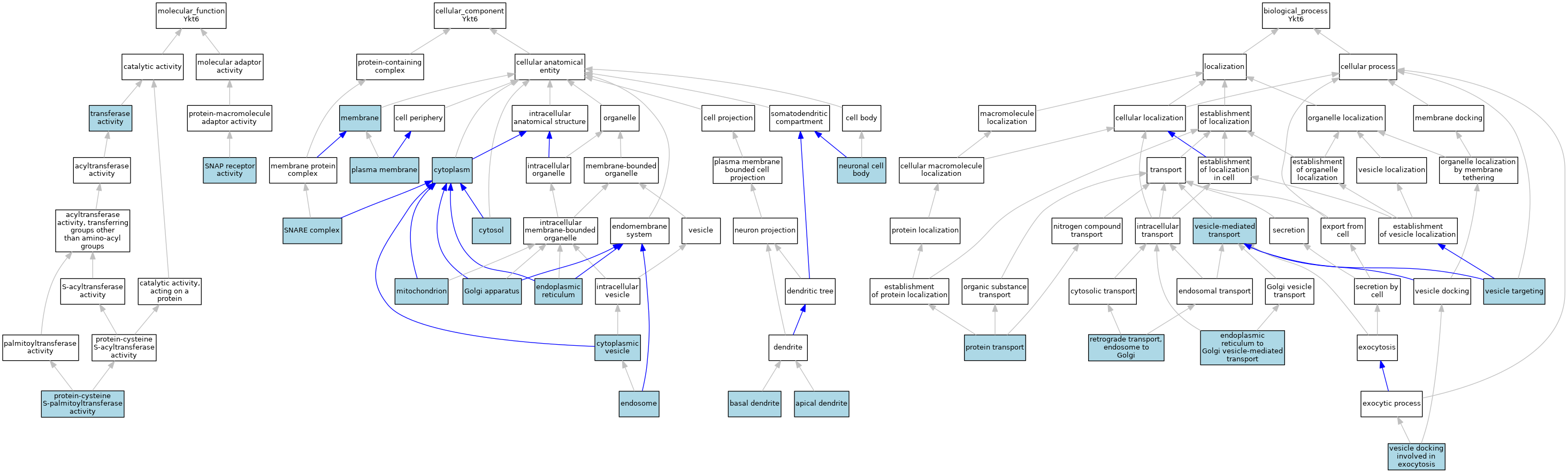
Symbol
Name
ID
Ykt6
YKT6 v-SNARE homolog (S. cerevisiae)
MGI:1927550

GO annotations  (Text View)    (Tabular View)

A table of the annotations represented in this image is provided below.


Gene Ontology Evidence Code Abbreviations:

Experimental:
EXP
Inferred from experiment
HMP
Inferred from high throughput mutant phenotype
HGI
Inferred from high throughput genetic interaction
HDA
Inferred from high throughput direct assay
HEP
Inferred from high throughput expression pattern
IDA
Inferred from direct assay
IEP
Inferred from expression pattern
IGI
Inferred from genetic interaction
IMP
Inferred from mutant phenotype
IPI
Inferred from physical interaction
Homology:
IAS
Inferred from ancestral sequence
IBA
Inferred from biological aspect of ancestor
IBD
Inferred from biological aspect of descendant
IKR
Inferred from key residues
IMR
Inferred from missing residues
IRD
Inferred from rapid divergence
ISA
Inferred from sequence alignment
ISM
Inferred from sequence model
ISO
Inferred from sequence orthology
ISS
Inferred from sequence or structural similarity
Automated:
IEA
Inferred from electronic annotation
RCA
Reviewed computational analysis
Other:
IC
Inferred by curator
NAS
Non-traceable author statement
ND
No biological data available
TAS
Traceable author statement

CategoryGO IDClassification TermEvidenceReference
Molecular FunctionGO:0019706protein-cysteine S-palmitoyltransferase activityISOJ:164563
Molecular FunctionGO:0019706protein-cysteine S-palmitoyltransferase activityISSJ:41722
Molecular FunctionGO:0005484SNAP receptor activityISOJ:164563
Molecular FunctionGO:0005484SNAP receptor activityIBAJ:265628
Molecular FunctionGO:0016740transferase activityIEAJ:60000
Cellular ComponentGO:0097440apical dendriteISOJ:155856
Cellular ComponentGO:0097441basal dendriteISOJ:155856
Cellular ComponentGO:0005737cytoplasmISOJ:164563
Cellular ComponentGO:0005737cytoplasmISOJ:155856
Cellular ComponentGO:0031410cytoplasmic vesicleIEAJ:60000
Cellular ComponentGO:0005829cytosolISOJ:164563
Cellular ComponentGO:0005783endoplasmic reticulumISOJ:164563
Cellular ComponentGO:0005783endoplasmic reticulumISSJ:41722
Cellular ComponentGO:0005768endosomeISOJ:164563
Cellular ComponentGO:0005794Golgi apparatusISOJ:164563
Cellular ComponentGO:0005794Golgi apparatusIBAJ:265628
Cellular ComponentGO:0016020membraneISOJ:155856
Cellular ComponentGO:0005739mitochondrionISOJ:164563
Cellular ComponentGO:0043025neuronal cell bodyISOJ:155856
Cellular ComponentGO:0005886plasma membraneISSJ:41722
Cellular ComponentGO:0005886plasma membraneISOJ:164563
Cellular ComponentGO:0031201SNARE complexISOJ:155856
Biological ProcessGO:0006888endoplasmic reticulum to Golgi vesicle-mediated transportISOJ:164563
Biological ProcessGO:0006888endoplasmic reticulum to Golgi vesicle-mediated transportISSJ:41722
Biological ProcessGO:0006888endoplasmic reticulum to Golgi vesicle-mediated transportIBAJ:265628
Biological ProcessGO:0015031protein transportIEAJ:60000
Biological ProcessGO:0042147retrograde transport, endosome to GolgiISOJ:164563
Biological ProcessGO:0006904vesicle docking involved in exocytosisISOJ:164563
Biological ProcessGO:0006904vesicle docking involved in exocytosisISSJ:41722
Biological ProcessGO:0006903vesicle targetingISSJ:41722
Biological ProcessGO:0006903vesicle targetingISOJ:164563
Biological ProcessGO:0016192vesicle-mediated transportIEAJ:60000

Contributing Projects:
Mouse Genome Database (MGD), Gene Expression Database (GXD), Mouse Models of Human Cancer database (MMHCdb) (formerly Mouse Tumor Biology (MTB)), Gene Ontology (GO)
Citing These Resources
Funding Information
Warranty Disclaimer, Privacy Notice, Licensing, & Copyright
Send questions and comments to User Support.
last database update
12/30/2025
MGI 6.24
The Jackson Laboratory