|
Symbol Name ID |
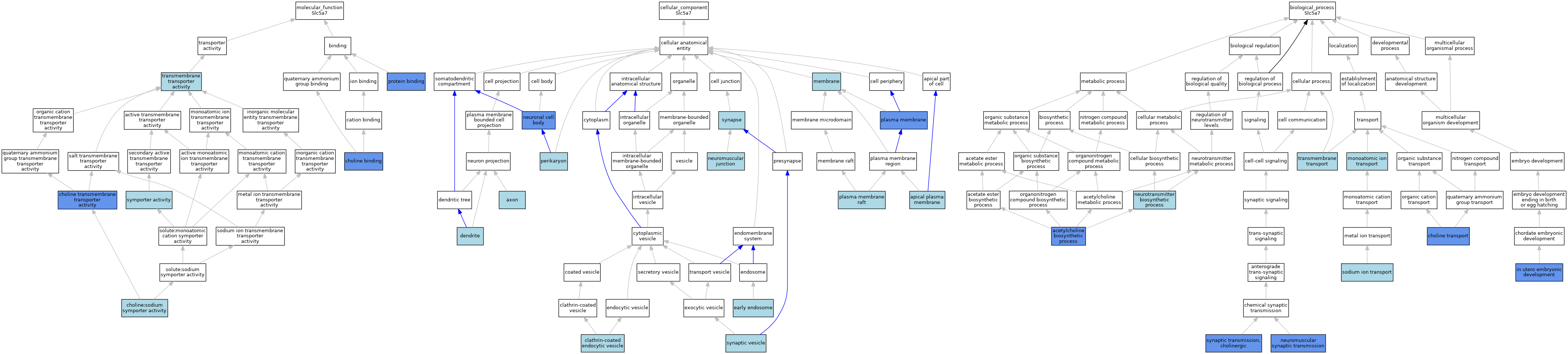
Slc5a7
solute carrier family 5 (choline transporter), member 7 MGI:1927126 |
| Category | GO ID | Classification Term | Evidence | Reference | |||||||||
|---|---|---|---|---|---|---|---|---|---|---|---|---|---|
| Molecular Function | GO:0033265 | choline binding | IDA | J:118185 | |||||||||
| Molecular Function | GO:0015220 | choline transmembrane transporter activity | ISO | J:155856 | |||||||||
| Molecular Function | GO:0015220 | choline transmembrane transporter activity | ISO | J:164563 | |||||||||
| Molecular Function | GO:0015220 | choline transmembrane transporter activity | IMP | J:90846 | |||||||||
| Molecular Function | GO:0015220 | choline transmembrane transporter activity | IDA | J:118185 | |||||||||
| Molecular Function | GO:0005307 | choline:sodium symporter activity | IBA | J:265628 | |||||||||
| Molecular Function | GO:0005307 | choline:sodium symporter activity | ISO | J:73065 | |||||||||
| Molecular Function | GO:0005515 | protein binding | IPI | J:143819 | |||||||||
| Molecular Function | GO:0015293 | symporter activity | IEA | J:60000 | |||||||||
| Molecular Function | GO:0022857 | transmembrane transporter activity | IEA | J:72247 | |||||||||
| Cellular Component | GO:0016324 | apical plasma membrane | ISO | J:155856 | |||||||||
| Cellular Component | GO:0030424 | axon | ISO | J:155856 | |||||||||
| Cellular Component | GO:0030424 | axon | IBA | J:265628 | |||||||||
| Cellular Component | GO:0045334 | clathrin-coated endocytic vesicle | ISO | J:155856 | |||||||||
| Cellular Component | GO:0030425 | dendrite | ISO | J:155856 | |||||||||
| Cellular Component | GO:0030425 | dendrite | IBA | J:265628 | |||||||||
| Cellular Component | GO:0005769 | early endosome | ISO | J:155856 | |||||||||
| Cellular Component | GO:0016020 | membrane | NAS | J:90846 | |||||||||
| Cellular Component | GO:0016020 | membrane | ISO | J:164563 | |||||||||
| Cellular Component | GO:0031594 | neuromuscular junction | ISO | J:164563 | |||||||||
| Cellular Component | GO:0043025 | neuronal cell body | IDA | J:118185 | |||||||||
| Cellular Component | GO:0043204 | perikaryon | ISO | J:155856 | |||||||||
| Cellular Component | GO:0043204 | perikaryon | IBA | J:265628 | |||||||||
| Cellular Component | GO:0005886 | plasma membrane | IBA | J:265628 | |||||||||
| Cellular Component | GO:0005886 | plasma membrane | IDA | J:118185 | |||||||||
| Cellular Component | GO:0005886 | plasma membrane | ISO | J:73065 | |||||||||
| Cellular Component | GO:0044853 | plasma membrane raft | ISO | J:155856 | |||||||||
| Cellular Component | GO:0045202 | synapse | ISO | J:155856 | |||||||||
| Cellular Component | GO:0045202 | synapse | IBA | J:265628 | |||||||||
| Cellular Component | GO:0008021 | synaptic vesicle | ISO | J:155856 | |||||||||
| Biological Process | GO:0008292 | acetylcholine biosynthetic process | ISO | J:155856 | |||||||||
| Biological Process | GO:0008292 | acetylcholine biosynthetic process | ISO | J:164563 | |||||||||
| Biological Process | GO:0008292 | acetylcholine biosynthetic process | IBA | J:265628 | |||||||||
| Biological Process | GO:0008292 | acetylcholine biosynthetic process | IMP | J:90846 | |||||||||
| Biological Process | GO:0015871 | choline transport | IBA | J:265628 | |||||||||
| Biological Process | GO:0015871 | choline transport | IMP | J:90846 | |||||||||
| Biological Process | GO:0015871 | choline transport | IDA | J:118185 | |||||||||
| Biological Process | GO:0001701 | in utero embryonic development | IMP | J:240631 | |||||||||
| Biological Process | GO:0006811 | monoatomic ion transport | IEA | J:60000 | |||||||||
| Biological Process | GO:0007274 | neuromuscular synaptic transmission | IBA | J:265628 | |||||||||
| Biological Process | GO:0007274 | neuromuscular synaptic transmission | IMP | J:90846 | |||||||||
| Biological Process | GO:0042136 | neurotransmitter biosynthetic process | IEA | J:60000 | |||||||||
| Biological Process | GO:0006814 | sodium ion transport | IEA | J:60000 | |||||||||
| Biological Process | GO:0007271 | synaptic transmission, cholinergic | IBA | J:265628 | |||||||||
| Biological Process | GO:0007271 | synaptic transmission, cholinergic | IMP | J:101059 | |||||||||
| Biological Process | GO:0007271 | synaptic transmission, cholinergic | IMP | J:90846 | |||||||||
| Biological Process | GO:0055085 | transmembrane transport | IEA | J:72247 | |||||||||
Mouse Genome Database (MGD), Gene Expression Database (GXD), Mouse Models of Human Cancer database (MMHCdb) (formerly Mouse Tumor Biology (MTB)), Gene Ontology (GO) |
||
|
Citing These Resources Funding Information Warranty Disclaimer, Privacy Notice, Licensing, & Copyright Send questions and comments to User Support. |
last database update 10/07/2025 MGI 6.24 |
|
|
|
||