About   Help   FAQ
GO Annotations Graph
Symbol
Name
ID
Apip
APAF1 interacting protein
MGI:1926788

GO annotations  (Text View)    (Tabular View)

A table of the annotations represented in this image is provided below.


Gene Ontology Evidence Code Abbreviations:

Experimental:
EXP
Inferred from experiment
HMP
Inferred from high throughput mutant phenotype
HGI
Inferred from high throughput genetic interaction
HDA
Inferred from high throughput direct assay
HEP
Inferred from high throughput expression pattern
IDA
Inferred from direct assay
IEP
Inferred from expression pattern
IGI
Inferred from genetic interaction
IMP
Inferred from mutant phenotype
IPI
Inferred from physical interaction
Homology:
IAS
Inferred from ancestral sequence
IBA
Inferred from biological aspect of ancestor
IBD
Inferred from biological aspect of descendant
IKR
Inferred from key residues
IMR
Inferred from missing residues
IRD
Inferred from rapid divergence
ISA
Inferred from sequence alignment
ISM
Inferred from sequence model
ISO
Inferred from sequence orthology
ISS
Inferred from sequence or structural similarity
Automated:
IEA
Inferred from electronic annotation
RCA
Reviewed computational analysis
Other:
IC
Inferred by curator
NAS
Non-traceable author statement
ND
No biological data available
TAS
Traceable author statement

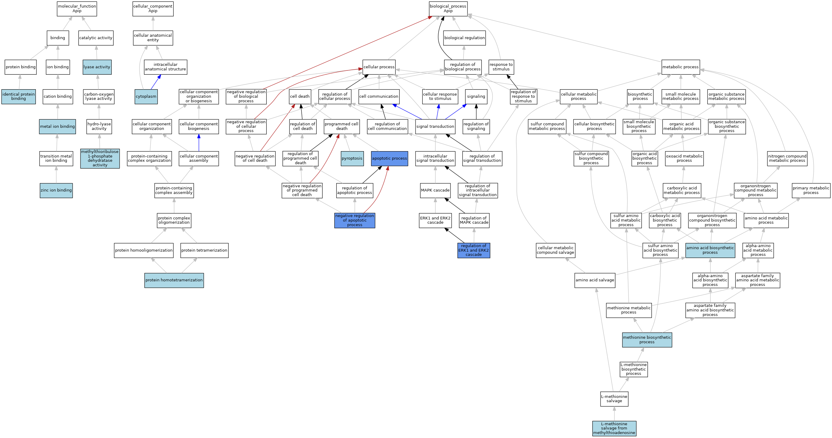
CategoryGO IDClassification TermEvidenceReference
Molecular FunctionGO:0042802identical protein bindingISOJ:164563
Molecular FunctionGO:0016829lyase activityIEAJ:60000
Molecular FunctionGO:0046872metal ion bindingIEAJ:72247
Molecular FunctionGO:0046872metal ion bindingIEAJ:60000
Molecular FunctionGO:0046570methylthioribulose 1-phosphate dehydratase activityISOJ:164563
Molecular FunctionGO:0046570methylthioribulose 1-phosphate dehydratase activityIBAJ:265628
Molecular FunctionGO:0008270zinc ion bindingISOJ:164563
Cellular ComponentGO:0005737cytoplasmISOJ:164563
Cellular ComponentGO:0005737cytoplasmIBAJ:265628
Biological ProcessGO:0008652amino acid biosynthetic processIEAJ:60000
Biological ProcessGO:0006915apoptotic processIMPJ:93353
Biological ProcessGO:0006915apoptotic processIMPJ:93353
Biological ProcessGO:0019509L-methionine salvage from methylthioadenosineISOJ:164563
Biological ProcessGO:0019509L-methionine salvage from methylthioadenosineIBAJ:265628
Biological ProcessGO:0009086methionine biosynthetic processIEAJ:60000
Biological ProcessGO:0043066negative regulation of apoptotic processIMPJ:196107
Biological ProcessGO:0043066negative regulation of apoptotic processISOJ:164563
Biological ProcessGO:0043066negative regulation of apoptotic processIMPJ:93353
Biological ProcessGO:0051289protein homotetramerizationISOJ:164563
Biological ProcessGO:0070269pyroptosisISOJ:164563
Biological ProcessGO:0070372regulation of ERK1 and ERK2 cascadeIMPJ:196107

Contributing Projects:
Mouse Genome Database (MGD), Gene Expression Database (GXD), Mouse Models of Human Cancer database (MMHCdb) (formerly Mouse Tumor Biology (MTB)), Gene Ontology (GO)
Citing These Resources
Funding Information
Warranty Disclaimer, Privacy Notice, Licensing, & Copyright
Send questions and comments to User Support.
last database update
12/30/2025
MGI 6.24
The Jackson Laboratory