About   Help   FAQ
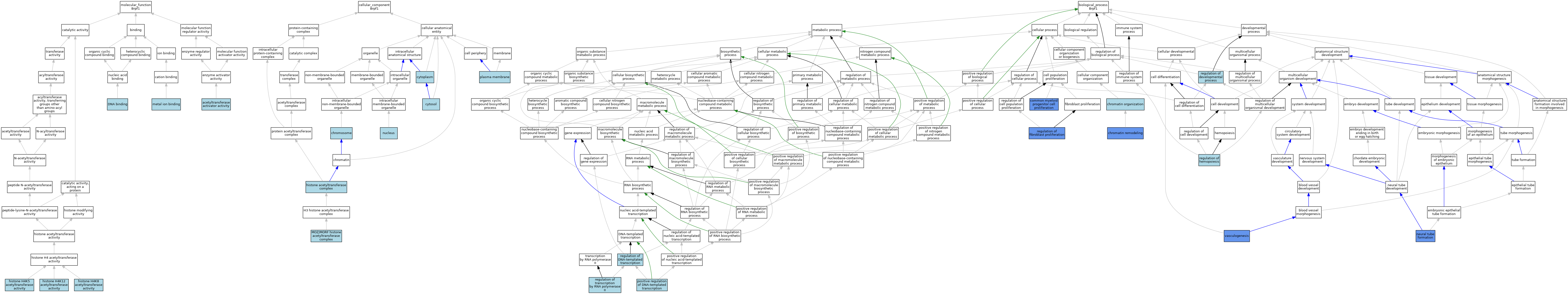
GO Annotations Graph
Symbol
Name
ID
Brpf1
bromodomain and PHD finger containing, 1
MGI:1926033

GO annotations  (Text View)    (Tabular View)

A table of the annotations represented in this image is provided below.


Gene Ontology Evidence Code Abbreviations:

Experimental:
EXP
Inferred from experiment
HMP
Inferred from high throughput mutant phenotype
HGI
Inferred from high throughput genetic interaction
HDA
Inferred from high throughput direct assay
HEP
Inferred from high throughput expression pattern
IDA
Inferred from direct assay
IEP
Inferred from expression pattern
IGI
Inferred from genetic interaction
IMP
Inferred from mutant phenotype
IPI
Inferred from physical interaction
Homology:
IAS
Inferred from ancestral sequence
IBA
Inferred from biological aspect of ancestor
IBD
Inferred from biological aspect of descendant
IKR
Inferred from key residues
IMR
Inferred from missing residues
IRD
Inferred from rapid divergence
ISA
Inferred from sequence alignment
ISM
Inferred from sequence model
ISO
Inferred from sequence orthology
ISS
Inferred from sequence or structural similarity
Automated:
IEA
Inferred from electronic annotation
RCA
Reviewed computational analysis
Other:
IC
Inferred by curator
NAS
Non-traceable author statement
ND
No biological data available
TAS
Traceable author statement

CategoryGO IDClassification TermEvidenceReference
Molecular FunctionGO:0010698acetyltransferase activator activityISOJ:164563
Molecular FunctionGO:0003677DNA bindingIEAJ:60000
Molecular FunctionGO:0043997histone H4K12 acetyltransferase activityISOJ:164563
Molecular FunctionGO:0043995histone H4K5 acetyltransferase activityISOJ:164563
Molecular FunctionGO:0043996histone H4K8 acetyltransferase activityISOJ:164563
Molecular FunctionGO:0046872metal ion bindingIEAJ:60000
Cellular ComponentGO:0005694chromosomeIEAJ:60000
Cellular ComponentGO:0005737cytoplasmISOJ:164563
Cellular ComponentGO:0005829cytosolISOJ:164563
Cellular ComponentGO:0000123histone acetyltransferase complexISOJ:164563
Cellular ComponentGO:0070776MOZ/MORF histone acetyltransferase complexISOJ:164563
Cellular ComponentGO:0070776MOZ/MORF histone acetyltransferase complexIBAJ:265628
Cellular ComponentGO:0005634nucleusISOJ:164563
Cellular ComponentGO:0005886plasma membraneISOJ:164563
Biological ProcessGO:0006325chromatin organizationIEAJ:60000
Biological ProcessGO:0006338chromatin remodelingISOJ:164563
Biological ProcessGO:0006338chromatin remodelingIMPJ:240552
Biological ProcessGO:0035726common myeloid progenitor cell proliferationIMPJ:236400
Biological ProcessGO:0001841neural tube formationIMPJ:236400
Biological ProcessGO:0045893positive regulation of DNA-templated transcriptionISOJ:164563
Biological ProcessGO:0050793regulation of developmental processNASJ:320046
Biological ProcessGO:0006355regulation of DNA-templated transcriptionISOJ:164563
Biological ProcessGO:0048145regulation of fibroblast proliferationIMPJ:236400
Biological ProcessGO:1903706regulation of hemopoiesisNASJ:320046
Biological ProcessGO:0006357regulation of transcription by RNA polymerase IIIBAJ:265628
Biological ProcessGO:0001570vasculogenesisIMPJ:236400

Contributing Projects:
Mouse Genome Database (MGD), Gene Expression Database (GXD), Mouse Models of Human Cancer database (MMHCdb) (formerly Mouse Tumor Biology (MTB)), Gene Ontology (GO)
Citing These Resources
Funding Information
Warranty Disclaimer, Privacy Notice, Licensing, & Copyright
Send questions and comments to User Support.
last database update
12/30/2025
MGI 6.24
The Jackson Laboratory