About   Help   FAQ
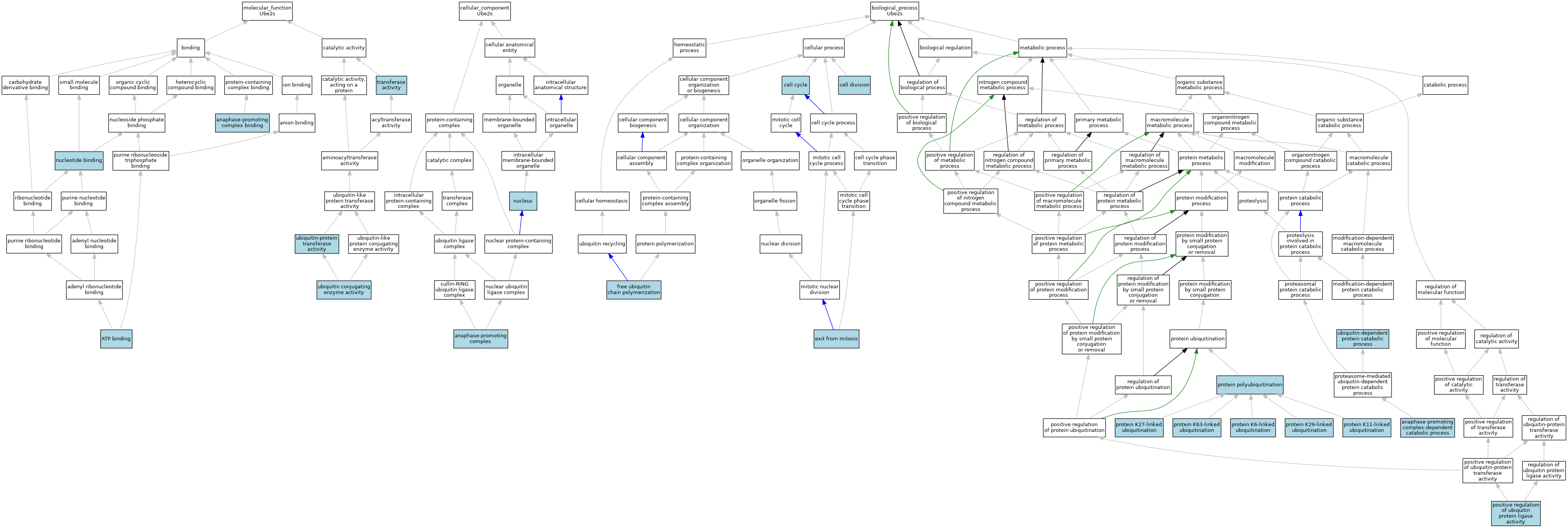
GO Annotations Graph
Symbol
Name
ID
Ube2s
ubiquitin-conjugating enzyme E2S
MGI:1925141

GO annotations  (Text View)    (Tabular View)

A table of the annotations represented in this image is provided below.


Gene Ontology Evidence Code Abbreviations:

Experimental:
EXP
Inferred from experiment
HMP
Inferred from high throughput mutant phenotype
HGI
Inferred from high throughput genetic interaction
HDA
Inferred from high throughput direct assay
HEP
Inferred from high throughput expression pattern
IDA
Inferred from direct assay
IEP
Inferred from expression pattern
IGI
Inferred from genetic interaction
IMP
Inferred from mutant phenotype
IPI
Inferred from physical interaction
Homology:
IAS
Inferred from ancestral sequence
IBA
Inferred from biological aspect of ancestor
IBD
Inferred from biological aspect of descendant
IKR
Inferred from key residues
IMR
Inferred from missing residues
IRD
Inferred from rapid divergence
ISA
Inferred from sequence alignment
ISM
Inferred from sequence model
ISO
Inferred from sequence orthology
ISS
Inferred from sequence or structural similarity
Automated:
IEA
Inferred from electronic annotation
RCA
Reviewed computational analysis
Other:
IC
Inferred by curator
NAS
Non-traceable author statement
ND
No biological data available
TAS
Traceable author statement

CategoryGO IDClassification TermEvidenceReference
Molecular FunctionGO:0010997anaphase-promoting complex bindingISOJ:164563
Molecular FunctionGO:0005524ATP bindingIEAJ:60000
Molecular FunctionGO:0000166nucleotide bindingIEAJ:60000
Molecular FunctionGO:0016740transferase activityIEAJ:60000
Molecular FunctionGO:0061631ubiquitin conjugating enzyme activityIBAJ:265628
Molecular FunctionGO:0061631ubiquitin conjugating enzyme activityISOJ:73065
Molecular FunctionGO:0004842ubiquitin-protein transferase activityISOJ:164563
Molecular FunctionGO:0004842ubiquitin-protein transferase activityISOJ:164563
Cellular ComponentGO:0005680anaphase-promoting complexISOJ:164563
Cellular ComponentGO:0005634nucleusIBAJ:265628
Biological ProcessGO:0031145anaphase-promoting complex-dependent catabolic processISOJ:164563
Biological ProcessGO:0007049cell cycleIEAJ:60000
Biological ProcessGO:0051301cell divisionIEAJ:60000
Biological ProcessGO:0010458exit from mitosisISOJ:164563
Biological ProcessGO:0010994free ubiquitin chain polymerizationISOJ:164563
Biological ProcessGO:1904668positive regulation of ubiquitin protein ligase activityISOJ:164563
Biological ProcessGO:0070979protein K11-linked ubiquitinationISOJ:73065
Biological ProcessGO:0044314protein K27-linked ubiquitinationISOJ:164563
Biological ProcessGO:0035519protein K29-linked ubiquitinationISOJ:164563
Biological ProcessGO:0085020protein K6-linked ubiquitinationISOJ:164563
Biological ProcessGO:0070534protein K63-linked ubiquitinationISOJ:164563
Biological ProcessGO:0000209protein polyubiquitinationIBAJ:265628
Biological ProcessGO:0006511ubiquitin-dependent protein catabolic processIBAJ:265628

Contributing Projects:
Mouse Genome Database (MGD), Gene Expression Database (GXD), Mouse Models of Human Cancer database (MMHCdb) (formerly Mouse Tumor Biology (MTB)), Gene Ontology (GO)
Citing These Resources
Funding Information
Warranty Disclaimer, Privacy Notice, Licensing, & Copyright
Send questions and comments to User Support.
last database update
12/30/2025
MGI 6.24
The Jackson Laboratory