About   Help   FAQ
GO Annotations Graph
Symbol
Name
ID
Rdh10
retinol dehydrogenase 10 (all-trans)
MGI:1924238

GO annotations  (Text View)    (Tabular View)

A table of the annotations represented in this image is provided below.


Gene Ontology Evidence Code Abbreviations:

Experimental:
EXP
Inferred from experiment
HMP
Inferred from high throughput mutant phenotype
HGI
Inferred from high throughput genetic interaction
HDA
Inferred from high throughput direct assay
HEP
Inferred from high throughput expression pattern
IDA
Inferred from direct assay
IEP
Inferred from expression pattern
IGI
Inferred from genetic interaction
IMP
Inferred from mutant phenotype
IPI
Inferred from physical interaction
Homology:
IAS
Inferred from ancestral sequence
IBA
Inferred from biological aspect of ancestor
IBD
Inferred from biological aspect of descendant
IKR
Inferred from key residues
IMR
Inferred from missing residues
IRD
Inferred from rapid divergence
ISA
Inferred from sequence alignment
ISM
Inferred from sequence model
ISO
Inferred from sequence orthology
ISS
Inferred from sequence or structural similarity
Automated:
IEA
Inferred from electronic annotation
RCA
Reviewed computational analysis
Other:
IC
Inferred by curator
NAS
Non-traceable author statement
ND
No biological data available
TAS
Traceable author statement

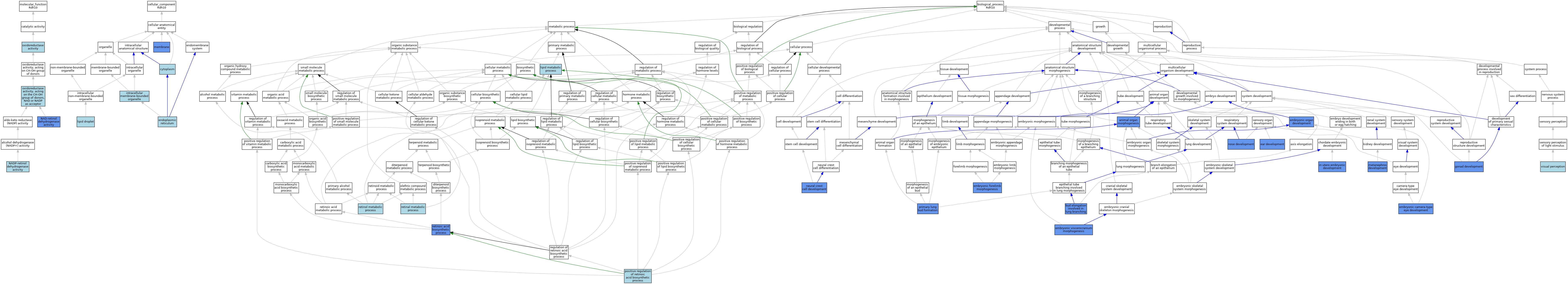
CategoryGO IDClassification TermEvidenceReference
Molecular FunctionGO:0004745NAD-retinol dehydrogenase activityISOJ:164563
Molecular FunctionGO:0004745NAD-retinol dehydrogenase activityIMPJ:121229
Molecular FunctionGO:0004745NAD-retinol dehydrogenase activityISOJ:83533
Molecular FunctionGO:0052650NADP-retinol dehydrogenase activityIEAJ:72247
Molecular FunctionGO:0052650NADP-retinol dehydrogenase activityIEAJ:72245
Molecular FunctionGO:0016491oxidoreductase activityIEAJ:72247
Molecular FunctionGO:0016491oxidoreductase activityIEAJ:60000
Molecular FunctionGO:0016616oxidoreductase activity, acting on the CH-OH group of donors, NAD or NADP as acceptorIBAJ:265628
Cellular ComponentGO:0005737cytoplasmISOJ:164563
Cellular ComponentGO:0005783endoplasmic reticulumIEAJ:60000
Cellular ComponentGO:0043231intracellular membrane-bounded organelleISOJ:155856
Cellular ComponentGO:0005811lipid dropletIBAJ:265628
Cellular ComponentGO:0016020membraneISOJ:164563
Cellular ComponentGO:0016020membraneIDAJ:121229
Cellular ComponentGO:0016020membraneIDAJ:121229
Biological ProcessGO:0009887animal organ morphogenesisIMPJ:121229
Biological ProcessGO:0060449bud elongation involved in lung branchingIMPJ:121229
Biological ProcessGO:0043583ear developmentIMPJ:121229
Biological ProcessGO:0031076embryonic camera-type eye developmentIMPJ:121229
Biological ProcessGO:0035115embryonic forelimb morphogenesisIMPJ:121229
Biological ProcessGO:0048568embryonic organ developmentIMPJ:121229
Biological ProcessGO:0048703embryonic viscerocranium morphogenesisIMPJ:121229
Biological ProcessGO:0008406gonad developmentIMPJ:121229
Biological ProcessGO:0001701in utero embryonic developmentIMPJ:121229
Biological ProcessGO:0006629lipid metabolic processIEAJ:60000
Biological ProcessGO:0001656metanephros developmentIMPJ:121229
Biological ProcessGO:0014032neural crest cell developmentIMPJ:121229
Biological ProcessGO:0043584nose developmentIMPJ:121229
Biological ProcessGO:1900054positive regulation of retinoic acid biosynthetic processISOJ:155856
Biological ProcessGO:0060431primary lung bud formationIMPJ:121229
Biological ProcessGO:0042574retinal metabolic processISOJ:164563
Biological ProcessGO:0002138retinoic acid biosynthetic processIMPJ:121229
Biological ProcessGO:0042572retinol metabolic processISOJ:164563
Biological ProcessGO:0007601visual perceptionISOJ:83533

Contributing Projects:
Mouse Genome Database (MGD), Gene Expression Database (GXD), Mouse Models of Human Cancer database (MMHCdb) (formerly Mouse Tumor Biology (MTB)), Gene Ontology (GO)
Citing These Resources
Funding Information
Warranty Disclaimer, Privacy Notice, Licensing, & Copyright
Send questions and comments to User Support.
last database update
12/30/2025
MGI 6.24
The Jackson Laboratory