About   Help   FAQ
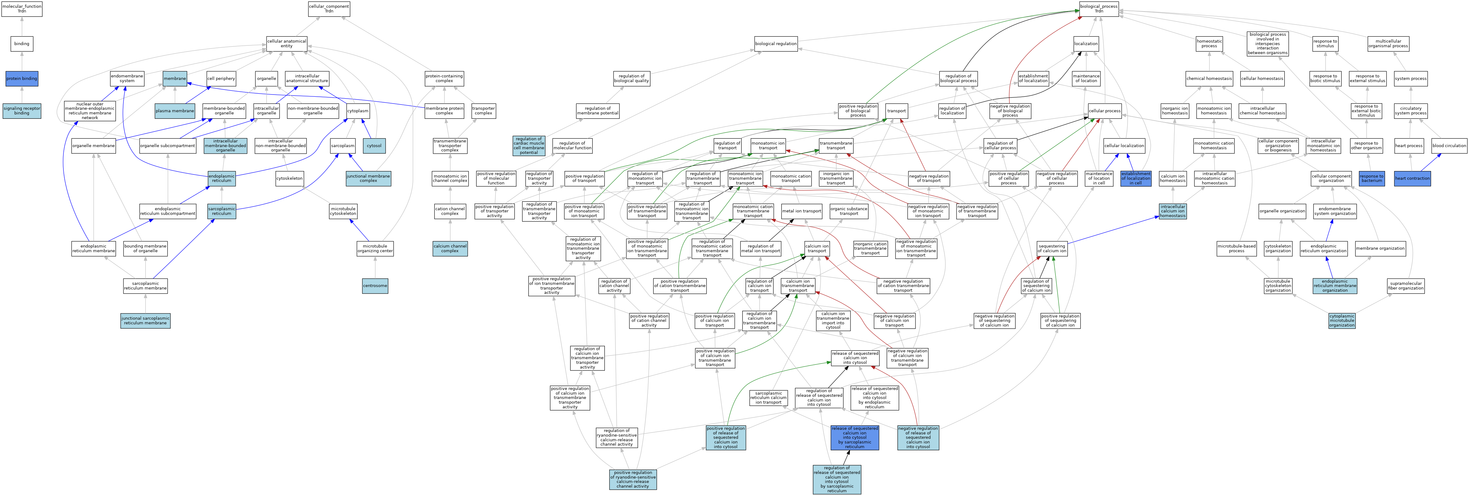
GO Annotations Graph
Symbol
Name
ID
Trdn
triadin
MGI:1924007

GO annotations  (Text View)    (Tabular View)

A table of the annotations represented in this image is provided below.


Gene Ontology Evidence Code Abbreviations:

Experimental:
EXP
Inferred from experiment
HMP
Inferred from high throughput mutant phenotype
HGI
Inferred from high throughput genetic interaction
HDA
Inferred from high throughput direct assay
HEP
Inferred from high throughput expression pattern
IDA
Inferred from direct assay
IEP
Inferred from expression pattern
IGI
Inferred from genetic interaction
IMP
Inferred from mutant phenotype
IPI
Inferred from physical interaction
Homology:
IAS
Inferred from ancestral sequence
IBA
Inferred from biological aspect of ancestor
IBD
Inferred from biological aspect of descendant
IKR
Inferred from key residues
IMR
Inferred from missing residues
IRD
Inferred from rapid divergence
ISA
Inferred from sequence alignment
ISM
Inferred from sequence model
ISO
Inferred from sequence orthology
ISS
Inferred from sequence or structural similarity
Automated:
IEA
Inferred from electronic annotation
RCA
Reviewed computational analysis
Other:
IC
Inferred by curator
NAS
Non-traceable author statement
ND
No biological data available
TAS
Traceable author statement

CategoryGO IDClassification TermEvidenceReference
Molecular FunctionGO:0005515protein bindingIPIJ:213081
Molecular FunctionGO:0005102signaling receptor bindingIEAJ:72247
Cellular ComponentGO:0034704calcium channel complexISOJ:155856
Cellular ComponentGO:0005813centrosomeISOJ:164563
Cellular ComponentGO:0005829cytosolISOJ:164563
Cellular ComponentGO:0005783endoplasmic reticulumISOJ:155856
Cellular ComponentGO:0043231intracellular membrane-bounded organelleISOJ:155856
Cellular ComponentGO:0030314junctional membrane complexISOJ:155856
Cellular ComponentGO:0014701junctional sarcoplasmic reticulum membraneISOJ:155856
Cellular ComponentGO:0014701junctional sarcoplasmic reticulum membraneIBAJ:265628
Cellular ComponentGO:0016020membraneTASJ:72914
Cellular ComponentGO:0005886plasma membraneISOJ:164563
Cellular ComponentGO:0005886plasma membraneISOJ:155856
Cellular ComponentGO:0005886plasma membraneIBAJ:265628
Cellular ComponentGO:0016529sarcoplasmic reticulumISOJ:155856
Biological ProcessGO:0031122cytoplasmic microtubule organizationISOJ:155856
Biological ProcessGO:0090158endoplasmic reticulum membrane organizationISOJ:155856
Biological ProcessGO:0051649establishment of localization in cellIMPJ:149895
Biological ProcessGO:0060047heart contractionISOJ:164563
Biological ProcessGO:0060047heart contractionIMPJ:184462
Biological ProcessGO:0060047heart contractionIBAJ:265628
Biological ProcessGO:0060047heart contractionIMPJ:149895
Biological ProcessGO:0006874intracellular calcium ion homeostasisISOJ:155856
Biological ProcessGO:0051280negative regulation of release of sequestered calcium ion into cytosolISOJ:155856
Biological ProcessGO:0051281positive regulation of release of sequestered calcium ion into cytosolISOJ:155856
Biological ProcessGO:0060316positive regulation of ryanodine-sensitive calcium-release channel activityIBAJ:265628
Biological ProcessGO:0086036regulation of cardiac muscle cell membrane potentialIBAJ:265628
Biological ProcessGO:0010880regulation of release of sequestered calcium ion into cytosol by sarcoplasmic reticulumISOJ:155856
Biological ProcessGO:0010880regulation of release of sequestered calcium ion into cytosol by sarcoplasmic reticulumIBAJ:265628
Biological ProcessGO:0014808release of sequestered calcium ion into cytosol by sarcoplasmic reticulumIMPJ:149895
Biological ProcessGO:0009617response to bacteriumIEPJ:190322

Contributing Projects:
Mouse Genome Database (MGD), Gene Expression Database (GXD), Mouse Models of Human Cancer database (MMHCdb) (formerly Mouse Tumor Biology (MTB)), Gene Ontology (GO)
Citing These Resources
Funding Information
Warranty Disclaimer, Privacy Notice, Licensing, & Copyright
Send questions and comments to User Support.
last database update
12/30/2025
MGI 6.24
The Jackson Laboratory