About   Help   FAQ
GO Annotations Graph
Symbol
Name
ID
Ift46
intraflagellar transport 46
MGI:1923818

GO annotations  (Text View)    (Tabular View)

A table of the annotations represented in this image is provided below.


Gene Ontology Evidence Code Abbreviations:

Experimental:
EXP
Inferred from experiment
HMP
Inferred from high throughput mutant phenotype
HGI
Inferred from high throughput genetic interaction
HDA
Inferred from high throughput direct assay
HEP
Inferred from high throughput expression pattern
IDA
Inferred from direct assay
IEP
Inferred from expression pattern
IGI
Inferred from genetic interaction
IMP
Inferred from mutant phenotype
IPI
Inferred from physical interaction
Homology:
IAS
Inferred from ancestral sequence
IBA
Inferred from biological aspect of ancestor
IBD
Inferred from biological aspect of descendant
IKR
Inferred from key residues
IMR
Inferred from missing residues
IRD
Inferred from rapid divergence
ISA
Inferred from sequence alignment
ISM
Inferred from sequence model
ISO
Inferred from sequence orthology
ISS
Inferred from sequence or structural similarity
Automated:
IEA
Inferred from electronic annotation
RCA
Reviewed computational analysis
Other:
IC
Inferred by curator
NAS
Non-traceable author statement
ND
No biological data available
TAS
Traceable author statement

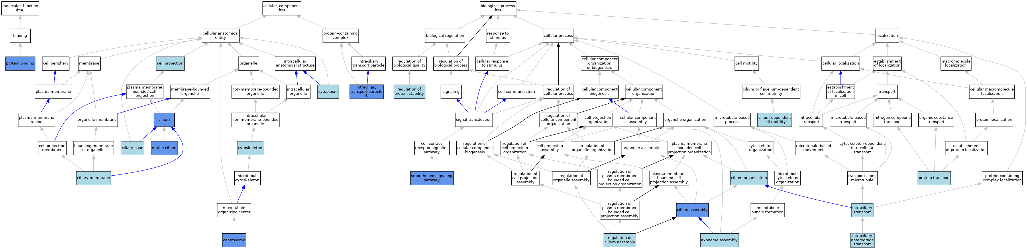
CategoryGO IDClassification TermEvidenceReference
Molecular FunctionGO:0005515protein bindingIPIJ:284996
Molecular FunctionGO:0005515protein bindingIPIJ:216284
Molecular FunctionGO:0005515protein bindingIPIJ:119719
Molecular FunctionGO:0005515protein bindingIPIJ:119719
Cellular ComponentGO:0042995cell projectionIEAJ:60000
Cellular ComponentGO:0005813centrosomeIBAJ:265628
Cellular ComponentGO:0005813centrosomeIDAJ:154656
Cellular ComponentGO:0097546ciliary baseISOJ:119719
Cellular ComponentGO:0060170ciliary membraneISOJ:119719
Cellular ComponentGO:0005929ciliumNASJ:234200
Cellular ComponentGO:0005929ciliumTASReactome:R-MMU-5617824
Cellular ComponentGO:0005929ciliumIDAJ:154656
Cellular ComponentGO:0005929ciliumIDAJ:126763
Cellular ComponentGO:0005737cytoplasmISOJ:164563
Cellular ComponentGO:0005856cytoskeletonIEAJ:60000
Cellular ComponentGO:0030992intraciliary transport particle BIDAJ:217382
Cellular ComponentGO:0030992intraciliary transport particle BISOJ:164563
Cellular ComponentGO:0030992intraciliary transport particle BIDAJ:215956
Cellular ComponentGO:0030992intraciliary transport particle BIBAJ:265628
Cellular ComponentGO:0030992intraciliary transport particle BIDAJ:119719
Cellular ComponentGO:0030992intraciliary transport particle BIDAJ:154656
Cellular ComponentGO:0031514motile ciliumIBAJ:265628
Cellular ComponentGO:0031514motile ciliumISOJ:119719
Cellular ComponentGO:0031514motile ciliumIDAJ:119719
Biological ProcessGO:0035082axoneme assemblyISOJ:119719
Biological ProcessGO:0060271cilium assemblyNASJ:234200
Biological ProcessGO:0060271cilium assemblyIBAJ:265628
Biological ProcessGO:0060271cilium assemblyIMPJ:182871
Biological ProcessGO:0044782cilium organizationISOJ:119719
Biological ProcessGO:0060285cilium-dependent cell motilityISOJ:119719
Biological ProcessGO:0035720intraciliary anterograde transportNASJ:234200
Biological ProcessGO:0042073intraciliary transportIBAJ:265628
Biological ProcessGO:0042073intraciliary transportICJ:154656
Biological ProcessGO:0015031protein transportISOJ:119719
Biological ProcessGO:1902017regulation of cilium assemblyISOJ:119719
Biological ProcessGO:0031647regulation of protein stabilityISOJ:119719
Biological ProcessGO:0007224smoothened signaling pathwayIMPJ:182871

Contributing Projects:
Mouse Genome Database (MGD), Gene Expression Database (GXD), Mouse Models of Human Cancer database (MMHCdb) (formerly Mouse Tumor Biology (MTB)), Gene Ontology (GO)
Citing These Resources
Funding Information
Warranty Disclaimer, Privacy Notice, Licensing, & Copyright
Send questions and comments to User Support.
last database update
12/30/2025
MGI 6.24
The Jackson Laboratory