About   Help   FAQ
GO Annotations Graph
Symbol
Name
ID
Prex2
phosphatidylinositol-3,4,5-trisphosphate-dependent Rac exchange factor 2
MGI:1923385

GO annotations  (Text View)    (Tabular View)

A table of the annotations represented in this image is provided below.


Gene Ontology Evidence Code Abbreviations:

Experimental:
EXP
Inferred from experiment
HMP
Inferred from high throughput mutant phenotype
HGI
Inferred from high throughput genetic interaction
HDA
Inferred from high throughput direct assay
HEP
Inferred from high throughput expression pattern
IDA
Inferred from direct assay
IEP
Inferred from expression pattern
IGI
Inferred from genetic interaction
IMP
Inferred from mutant phenotype
IPI
Inferred from physical interaction
Homology:
IAS
Inferred from ancestral sequence
IBA
Inferred from biological aspect of ancestor
IBD
Inferred from biological aspect of descendant
IKR
Inferred from key residues
IMR
Inferred from missing residues
IRD
Inferred from rapid divergence
ISA
Inferred from sequence alignment
ISM
Inferred from sequence model
ISO
Inferred from sequence orthology
ISS
Inferred from sequence or structural similarity
Automated:
IEA
Inferred from electronic annotation
RCA
Reviewed computational analysis
Other:
IC
Inferred by curator
NAS
Non-traceable author statement
ND
No biological data available
TAS
Traceable author statement

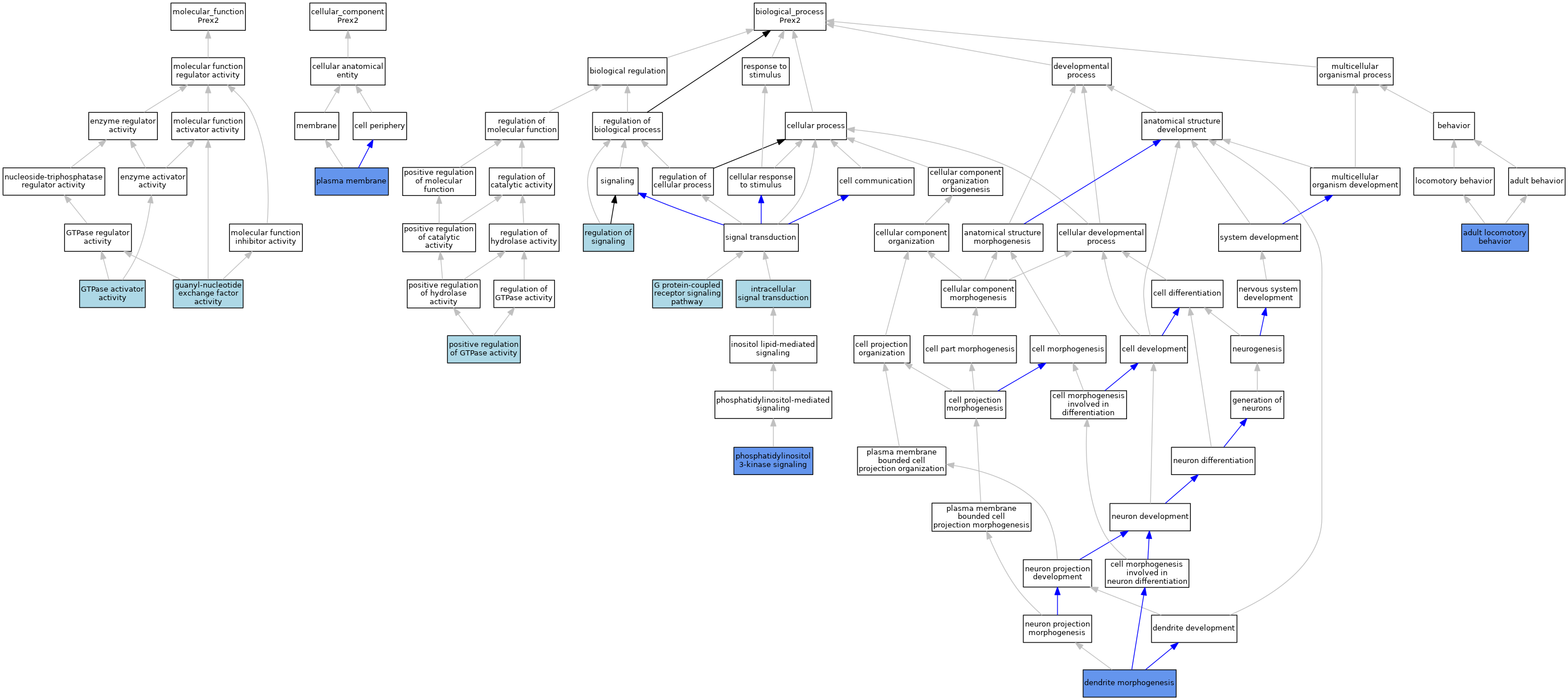
CategoryGO IDClassification TermEvidenceReference
Molecular FunctionGO:0005096GTPase activator activityIBAJ:265628
Molecular FunctionGO:0005096GTPase activator activityISOJ:73065
Molecular FunctionGO:0005085guanyl-nucleotide exchange factor activityIBAJ:265628
Molecular FunctionGO:0005085guanyl-nucleotide exchange factor activityISOJ:73065
Cellular ComponentGO:0005886plasma membraneIBAJ:265628
Cellular ComponentGO:0005886plasma membraneIDAJ:206382
Biological ProcessGO:0008344adult locomotory behaviorIMPJ:133335
Biological ProcessGO:0048813dendrite morphogenesisIMPJ:133335
Biological ProcessGO:0007186G protein-coupled receptor signaling pathwayIBAJ:265628
Biological ProcessGO:0007186G protein-coupled receptor signaling pathwayISOJ:73065
Biological ProcessGO:0035556intracellular signal transductionIEAJ:72247
Biological ProcessGO:0014065phosphatidylinositol 3-kinase signalingIMPJ:206382
Biological ProcessGO:0043547positive regulation of GTPase activityIBAJ:265628
Biological ProcessGO:0023051regulation of signalingIBAJ:265628

Contributing Projects:
Mouse Genome Database (MGD), Gene Expression Database (GXD), Mouse Models of Human Cancer database (MMHCdb) (formerly Mouse Tumor Biology (MTB)), Gene Ontology (GO)
Citing These Resources
Funding Information
Warranty Disclaimer, Privacy Notice, Licensing, & Copyright
Send questions and comments to User Support.
last database update
12/30/2025
MGI 6.24
The Jackson Laboratory