About   Help   FAQ
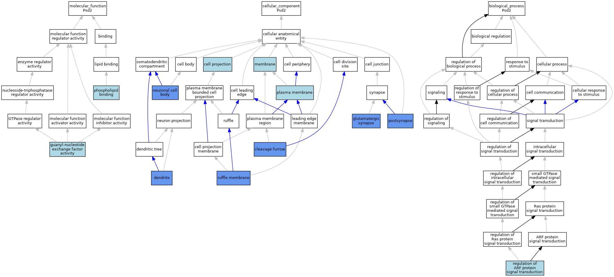
GO Annotations Graph
Symbol
Name
ID
Psd2
pleckstrin and Sec7 domain containing 2
MGI:1921252

GO annotations  (Text View)    (Tabular View)

A table of the annotations represented in this image is provided below.


Gene Ontology Evidence Code Abbreviations:

Experimental:
EXP
Inferred from experiment
HMP
Inferred from high throughput mutant phenotype
HGI
Inferred from high throughput genetic interaction
HDA
Inferred from high throughput direct assay
HEP
Inferred from high throughput expression pattern
IDA
Inferred from direct assay
IEP
Inferred from expression pattern
IGI
Inferred from genetic interaction
IMP
Inferred from mutant phenotype
IPI
Inferred from physical interaction
Homology:
IAS
Inferred from ancestral sequence
IBA
Inferred from biological aspect of ancestor
IBD
Inferred from biological aspect of descendant
IKR
Inferred from key residues
IMR
Inferred from missing residues
IRD
Inferred from rapid divergence
ISA
Inferred from sequence alignment
ISM
Inferred from sequence model
ISO
Inferred from sequence orthology
ISS
Inferred from sequence or structural similarity
Automated:
IEA
Inferred from electronic annotation
RCA
Reviewed computational analysis
Other:
IC
Inferred by curator
NAS
Non-traceable author statement
ND
No biological data available
TAS
Traceable author statement

CategoryGO IDClassification TermEvidenceReference
Molecular FunctionGO:0005085guanyl-nucleotide exchange factor activityIEAJ:72247
Molecular FunctionGO:0005543phospholipid bindingIEAJ:72247
Cellular ComponentGO:0042995cell projectionIEAJ:60000
Cellular ComponentGO:0032154cleavage furrowIDAJ:241056
Cellular ComponentGO:0030425dendriteIDAJ:98185
Cellular ComponentGO:0098978glutamatergic synapseIDAJ:98185
Cellular ComponentGO:0098978glutamatergic synapseIDAJ:98185
Cellular ComponentGO:0098978glutamatergic synapseIDAJ:98185
Cellular ComponentGO:0098978glutamatergic synapseIDAJ:98185
Cellular ComponentGO:0098978glutamatergic synapseIEPJ:98185
Cellular ComponentGO:0016020membraneIEAJ:60000
Cellular ComponentGO:0043025neuronal cell bodyIDAJ:98185
Cellular ComponentGO:0005886plasma membraneIEAJ:60000
Cellular ComponentGO:0098794postsynapseIDAJ:98185
Cellular ComponentGO:0098794postsynapseIDAJ:98185
Cellular ComponentGO:0098794postsynapseIEPJ:98185
Cellular ComponentGO:0098794postsynapseIDAJ:98185
Cellular ComponentGO:0098794postsynapseIDAJ:98185
Cellular ComponentGO:0032587ruffle membraneIDAJ:241056
Biological ProcessGO:0032012regulation of ARF protein signal transductionIEAJ:72247

Contributing Projects:
Mouse Genome Database (MGD), Gene Expression Database (GXD), Mouse Models of Human Cancer database (MMHCdb) (formerly Mouse Tumor Biology (MTB)), Gene Ontology (GO)
Citing These Resources
Funding Information
Warranty Disclaimer, Privacy Notice, Licensing, & Copyright
Send questions and comments to User Support.
last database update
12/30/2025
MGI 6.24
The Jackson Laboratory