About   Help   FAQ
GO Annotations Graph
Symbol
Name
ID
Mark4
MAP/microtubule affinity regulating kinase 4
MGI:1920955

GO annotations  (Text View)    (Tabular View)

A table of the annotations represented in this image is provided below.


Gene Ontology Evidence Code Abbreviations:

Experimental:
EXP
Inferred from experiment
HMP
Inferred from high throughput mutant phenotype
HGI
Inferred from high throughput genetic interaction
HDA
Inferred from high throughput direct assay
HEP
Inferred from high throughput expression pattern
IDA
Inferred from direct assay
IEP
Inferred from expression pattern
IGI
Inferred from genetic interaction
IMP
Inferred from mutant phenotype
IPI
Inferred from physical interaction
Homology:
IAS
Inferred from ancestral sequence
IBA
Inferred from biological aspect of ancestor
IBD
Inferred from biological aspect of descendant
IKR
Inferred from key residues
IMR
Inferred from missing residues
IRD
Inferred from rapid divergence
ISA
Inferred from sequence alignment
ISM
Inferred from sequence model
ISO
Inferred from sequence orthology
ISS
Inferred from sequence or structural similarity
Automated:
IEA
Inferred from electronic annotation
RCA
Reviewed computational analysis
Other:
IC
Inferred by curator
NAS
Non-traceable author statement
ND
No biological data available
TAS
Traceable author statement

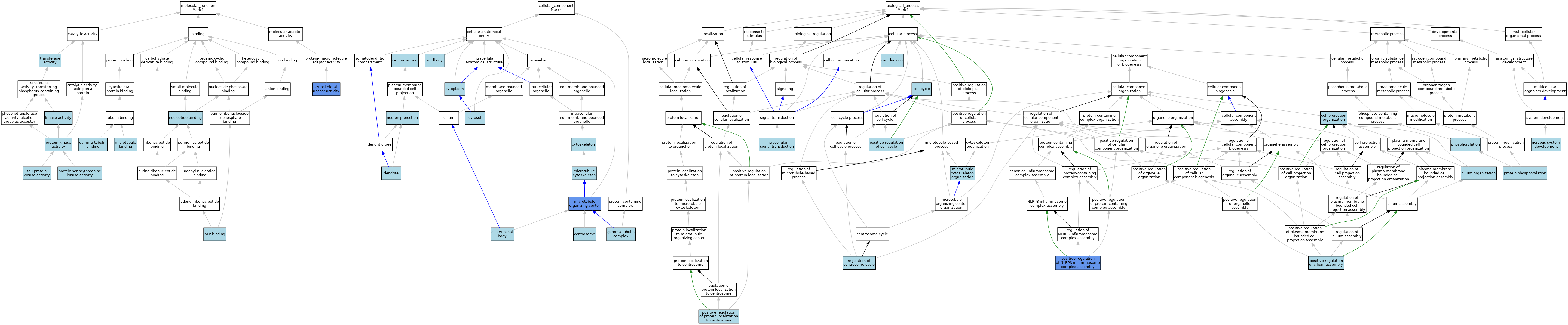
CategoryGO IDClassification TermEvidenceReference
Molecular FunctionGO:0005524ATP bindingIEAJ:60000
Molecular FunctionGO:0005524ATP bindingIEAJ:72247
Molecular FunctionGO:0008093cytoskeletal anchor activityIDAJ:249560
Molecular FunctionGO:0008093cytoskeletal anchor activityISOJ:164563
Molecular FunctionGO:0043015gamma-tubulin bindingISOJ:164563
Molecular FunctionGO:0016301kinase activityIEAJ:60000
Molecular FunctionGO:0008017microtubule bindingISOJ:164563
Molecular FunctionGO:0000166nucleotide bindingIEAJ:60000
Molecular FunctionGO:0004672protein kinase activityIEAJ:72247
Molecular FunctionGO:0004674protein serine/threonine kinase activityISOJ:164563
Molecular FunctionGO:0004674protein serine/threonine kinase activityIBAJ:265628
Molecular FunctionGO:0050321tau-protein kinase activityISOJ:164563
Molecular FunctionGO:0050321tau-protein kinase activityIBAJ:265628
Molecular FunctionGO:0016740transferase activityIEAJ:60000
Cellular ComponentGO:0042995cell projectionIEAJ:60000
Cellular ComponentGO:0005813centrosomeISOJ:164563
Cellular ComponentGO:0036064ciliary basal bodyISOJ:164563
Cellular ComponentGO:0005737cytoplasmISOJ:164563
Cellular ComponentGO:0005737cytoplasmIBAJ:265628
Cellular ComponentGO:0005856cytoskeletonIEAJ:60000
Cellular ComponentGO:0005829cytosolISOJ:164563
Cellular ComponentGO:0030425dendriteISOJ:164563
Cellular ComponentGO:0000930gamma-tubulin complexISOJ:164563
Cellular ComponentGO:0015630microtubule cytoskeletonISOJ:164563
Cellular ComponentGO:0005815microtubule organizing centerISOJ:164563
Cellular ComponentGO:0005815microtubule organizing centerIDAJ:249560
Cellular ComponentGO:0030496midbodyISOJ:164563
Cellular ComponentGO:0043005neuron projectionISOJ:164563
Biological ProcessGO:0007049cell cycleIEAJ:60000
Biological ProcessGO:0051301cell divisionIEAJ:60000
Biological ProcessGO:0030030cell projection organizationIEAJ:60000
Biological ProcessGO:0044782cilium organizationISOJ:164563
Biological ProcessGO:0035556intracellular signal transductionIBAJ:265628
Biological ProcessGO:0000226microtubule cytoskeleton organizationIBAJ:265628
Biological ProcessGO:0007399nervous system developmentISOJ:164563
Biological ProcessGO:0016310phosphorylationIEAJ:60000
Biological ProcessGO:0045787positive regulation of cell cycleISOJ:164563
Biological ProcessGO:0045724positive regulation of cilium assemblyISOJ:164563
Biological ProcessGO:1900227positive regulation of NLRP3 inflammasome complex assemblyIDAJ:249560
Biological ProcessGO:1900227positive regulation of NLRP3 inflammasome complex assemblyISOJ:164563
Biological ProcessGO:1904781positive regulation of protein localization to centrosomeISOJ:164563
Biological ProcessGO:0006468protein phosphorylationISOJ:164563
Biological ProcessGO:0046605regulation of centrosome cycleISOJ:164563

Contributing Projects:
Mouse Genome Database (MGD), Gene Expression Database (GXD), Mouse Models of Human Cancer database (MMHCdb) (formerly Mouse Tumor Biology (MTB)), Gene Ontology (GO)
Citing These Resources
Funding Information
Warranty Disclaimer, Privacy Notice, Licensing, & Copyright
Send questions and comments to User Support.
last database update
12/30/2025
MGI 6.24
The Jackson Laboratory