|
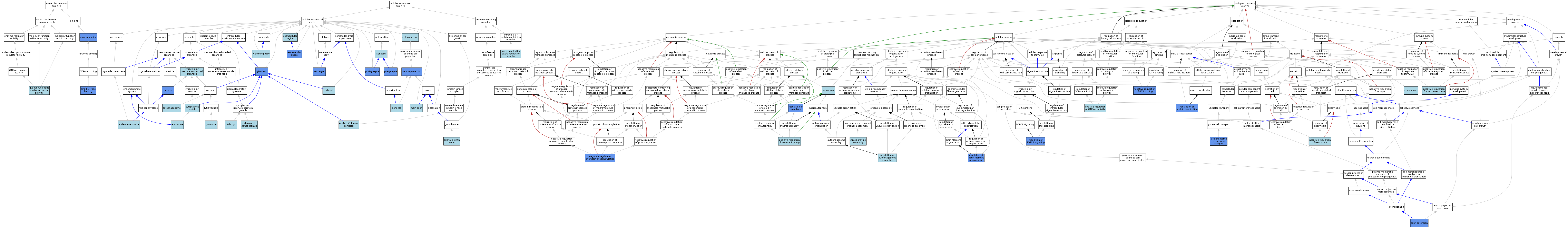
Symbol Name ID |
C9orf72
C9orf72, member of C9orf72-SMCR8 complex MGI:1920455 |
| Category | GO ID | Classification Term | Evidence | Reference | |||||||||
|---|---|---|---|---|---|---|---|---|---|---|---|---|---|
| Molecular Function | GO:0005085 | guanyl-nucleotide exchange factor activity | ISO | J:164563 | |||||||||
| Molecular Function | GO:0005515 | protein binding | IPI | J:237194 | |||||||||
| Molecular Function | GO:0005515 | protein binding | IPI | J:206933 | |||||||||
| Molecular Function | GO:0005515 | protein binding | IPI | J:292854 | |||||||||
| Molecular Function | GO:0031267 | small GTPase binding | ISO | J:164563 | |||||||||
| Molecular Function | GO:0031267 | small GTPase binding | IPI | J:206933 | |||||||||
| Cellular Component | GO:1990316 | Atg1/ULK1 kinase complex | ISO | J:164563 | |||||||||
| Cellular Component | GO:0005776 | autophagosome | ISO | J:164563 | |||||||||
| Cellular Component | GO:0005776 | autophagosome | IBA | J:265628 | |||||||||
| Cellular Component | GO:0044295 | axonal growth cone | ISO | J:164563 | |||||||||
| Cellular Component | GO:0042995 | cell projection | IEA | J:60000 | |||||||||
| Cellular Component | GO:0005737 | cytoplasm | IDA | J:206933 | |||||||||
| Cellular Component | GO:0005737 | cytoplasm | IDA | J:248461 | |||||||||
| Cellular Component | GO:0005737 | cytoplasm | IDA | J:236977 | |||||||||
| Cellular Component | GO:0005737 | cytoplasm | NAS | J:236977 | |||||||||
| Cellular Component | GO:0005737 | cytoplasm | ISO | J:164563 | |||||||||
| Cellular Component | GO:0005737 | cytoplasm | IDA | J:250440 | |||||||||
| Cellular Component | GO:0010494 | cytoplasmic stress granule | ISO | J:164563 | |||||||||
| Cellular Component | GO:0031410 | cytoplasmic vesicle | IEA | J:60000 | |||||||||
| Cellular Component | GO:0005829 | cytosol | ISO | J:164563 | |||||||||
| Cellular Component | GO:0030425 | dendrite | ISO | J:164563 | |||||||||
| Cellular Component | GO:0005768 | endosome | ISO | J:164563 | |||||||||
| Cellular Component | GO:0005768 | endosome | IBA | J:265628 | |||||||||
| Cellular Component | GO:0005576 | extracellular region | IEA | J:60000 | |||||||||
| Cellular Component | GO:0005615 | extracellular space | ISO | J:164563 | |||||||||
| Cellular Component | GO:0005615 | extracellular space | IDA | J:206933 | |||||||||
| Cellular Component | GO:0090543 | Flemming body | ISO | J:164563 | |||||||||
| Cellular Component | GO:0032045 | guanyl-nucleotide exchange factor complex | ISO | J:164563 | |||||||||
| Cellular Component | GO:0032045 | guanyl-nucleotide exchange factor complex | ISO | J:164563 | |||||||||
| Cellular Component | GO:0043231 | intracellular membrane-bounded organelle | ISO | J:164563 | |||||||||
| Cellular Component | GO:0005764 | lysosome | ISO | J:164563 | |||||||||
| Cellular Component | GO:0044304 | main axon | ISO | J:164563 | |||||||||
| Cellular Component | GO:0043005 | neuron projection | IDA | J:248461 | |||||||||
| Cellular Component | GO:0031965 | nuclear membrane | ISO | J:164563 | |||||||||
| Cellular Component | GO:0005634 | nucleus | ISO | J:164563 | |||||||||
| Cellular Component | GO:0005634 | nucleus | IDA | J:250440 | |||||||||
| Cellular Component | GO:0005634 | nucleus | ISO | J:164563 | |||||||||
| Cellular Component | GO:0005634 | nucleus | IDA | J:206933 | |||||||||
| Cellular Component | GO:0005634 | nucleus | IDA | J:248461 | |||||||||
| Cellular Component | GO:0000932 | P-body | ISO | J:164563 | |||||||||
| Cellular Component | GO:0043204 | perikaryon | ISO | J:164563 | |||||||||
| Cellular Component | GO:0043204 | perikaryon | IDA | J:248461 | |||||||||
| Cellular Component | GO:0098794 | postsynapse | IDA | J:292854 | |||||||||
| Cellular Component | GO:0098793 | presynapse | IDA | J:292854 | |||||||||
| Cellular Component | GO:0045202 | synapse | IEA | J:60000 | |||||||||
| Biological Process | GO:0006914 | autophagy | ISO | J:164563 | |||||||||
| Biological Process | GO:0006914 | autophagy | IBA | J:265628 | |||||||||
| Biological Process | GO:0048675 | axon extension | IMP | J:238205 | |||||||||
| Biological Process | GO:0048675 | axon extension | ISO | J:164563 | |||||||||
| Biological Process | GO:0006897 | endocytosis | ISO | J:164563 | |||||||||
| Biological Process | GO:0006897 | endocytosis | IBA | J:265628 | |||||||||
| Biological Process | GO:1902774 | late endosome to lysosome transport | IMP | J:232498 | |||||||||
| Biological Process | GO:0045920 | negative regulation of exocytosis | NAS | J:272433 | |||||||||
| Biological Process | GO:1904425 | negative regulation of GTP binding | IMP | J:238205 | |||||||||
| Biological Process | GO:0050777 | negative regulation of immune response | NAS | J:272433 | |||||||||
| Biological Process | GO:0001933 | negative regulation of protein phosphorylation | ISO | J:164563 | |||||||||
| Biological Process | GO:0001933 | negative regulation of protein phosphorylation | IMP | J:238205 | |||||||||
| Biological Process | GO:0043547 | positive regulation of GTPase activity | ISO | J:164563 | |||||||||
| Biological Process | GO:0016239 | positive regulation of macroautophagy | ISO | J:164563 | |||||||||
| Biological Process | GO:0110053 | regulation of actin filament organization | ISO | J:164563 | |||||||||
| Biological Process | GO:0110053 | regulation of actin filament organization | IMP | J:238205 | |||||||||
| Biological Process | GO:2000785 | regulation of autophagosome assembly | ISO | J:164563 | |||||||||
| Biological Process | GO:0010506 | regulation of autophagy | IMP | J:237194 | |||||||||
| Biological Process | GO:0010506 | regulation of autophagy | NAS | J:236977 | |||||||||
| Biological Process | GO:0010506 | regulation of autophagy | ISO | J:164563 | |||||||||
| Biological Process | GO:0010506 | regulation of autophagy | IMP | J:236977 | |||||||||
| Biological Process | GO:0010506 | regulation of autophagy | IMP | J:240578 | |||||||||
| Biological Process | GO:0032880 | regulation of protein localization | IMP | J:292854 | |||||||||
| Biological Process | GO:1903432 | regulation of TORC1 signaling | ISO | J:164563 | |||||||||
| Biological Process | GO:1903432 | regulation of TORC1 signaling | IMP | J:237194 | |||||||||
| Biological Process | GO:0034063 | stress granule assembly | ISO | J:164563 | |||||||||
Mouse Genome Database (MGD), Gene Expression Database (GXD), Mouse Models of Human Cancer database (MMHCdb) (formerly Mouse Tumor Biology (MTB)), Gene Ontology (GO) |
||
|
Citing These Resources Funding Information Warranty Disclaimer, Privacy Notice, Licensing, & Copyright Send questions and comments to User Support. |
last database update 12/30/2025 MGI 6.24 |
|
|
|
||