About   Help   FAQ
GO Annotations Graph
Symbol
Name
ID
Pex13
peroxisomal biogenesis factor 13
MGI:1919379

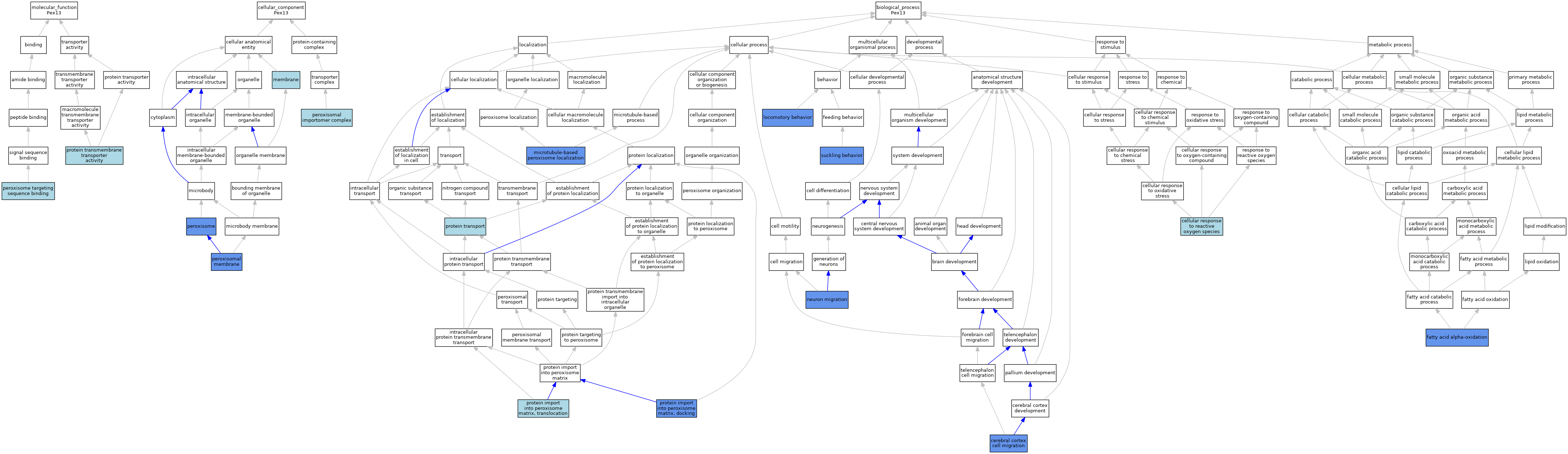
GO annotations  (Text View)    (Tabular View)

A table of the annotations represented in this image is provided below.


Gene Ontology Evidence Code Abbreviations:

Experimental:
EXP
Inferred from experiment
HMP
Inferred from high throughput mutant phenotype
HGI
Inferred from high throughput genetic interaction
HDA
Inferred from high throughput direct assay
HEP
Inferred from high throughput expression pattern
IDA
Inferred from direct assay
IEP
Inferred from expression pattern
IGI
Inferred from genetic interaction
IMP
Inferred from mutant phenotype
IPI
Inferred from physical interaction
Homology:
IAS
Inferred from ancestral sequence
IBA
Inferred from biological aspect of ancestor
IBD
Inferred from biological aspect of descendant
IKR
Inferred from key residues
IMR
Inferred from missing residues
IRD
Inferred from rapid divergence
ISA
Inferred from sequence alignment
ISM
Inferred from sequence model
ISO
Inferred from sequence orthology
ISS
Inferred from sequence or structural similarity
Automated:
IEA
Inferred from electronic annotation
RCA
Reviewed computational analysis
Other:
IC
Inferred by curator
NAS
Non-traceable author statement
ND
No biological data available
TAS
Traceable author statement

CategoryGO IDClassification TermEvidenceReference
Molecular FunctionGO:0000268peroxisome targeting sequence bindingTASJ:74604
Molecular FunctionGO:0008320protein transmembrane transporter activityISOJ:164563
Cellular ComponentGO:0016020membraneIEAJ:60000
Cellular ComponentGO:0016020membraneIEAJ:72247
Cellular ComponentGO:1990429peroxisomal importomer complexIBAJ:265628
Cellular ComponentGO:0005778peroxisomal membraneISOJ:155856
Cellular ComponentGO:0005778peroxisomal membraneIBAJ:265628
Cellular ComponentGO:0005778peroxisomal membraneIDAJ:106517
Cellular ComponentGO:0005778peroxisomal membraneISOJ:73065
Cellular ComponentGO:0005778peroxisomal membraneIDAJ:106517
Cellular ComponentGO:0005777peroxisomeISOJ:164563
Cellular ComponentGO:0005777peroxisomeISOJ:155856
Cellular ComponentGO:0005777peroxisomeIDAJ:183966
Cellular ComponentGO:0005777peroxisomeIDAJ:116241
Cellular ComponentGO:0005777peroxisomeISOJ:74604
Cellular ComponentGO:0005777peroxisomeIDAJ:74604
Cellular ComponentGO:0005777peroxisomeIDAJ:182961
Biological ProcessGO:0034614cellular response to reactive oxygen speciesISOJ:164563
Biological ProcessGO:0021795cerebral cortex cell migrationIMPJ:84795
Biological ProcessGO:0001561fatty acid alpha-oxidationIMPJ:84795
Biological ProcessGO:0007626locomotory behaviorIMPJ:84795
Biological ProcessGO:0060152microtubule-based peroxisome localizationIMPJ:106517
Biological ProcessGO:0001764neuron migrationIMPJ:84795
Biological ProcessGO:0016560protein import into peroxisome matrix, dockingISOJ:164563
Biological ProcessGO:0016560protein import into peroxisome matrix, dockingIBAJ:265628
Biological ProcessGO:0016560protein import into peroxisome matrix, dockingIMPJ:84795
Biological ProcessGO:0016561protein import into peroxisome matrix, translocationISOJ:164563
Biological ProcessGO:0015031protein transportIEAJ:60000
Biological ProcessGO:0001967suckling behaviorIMPJ:84795

Contributing Projects:
Mouse Genome Database (MGD), Gene Expression Database (GXD), Mouse Models of Human Cancer database (MMHCdb) (formerly Mouse Tumor Biology (MTB)), Gene Ontology (GO)
Citing These Resources
Funding Information
Warranty Disclaimer, Privacy Notice, Licensing, & Copyright
Send questions and comments to User Support.
last database update
12/30/2025
MGI 6.24
The Jackson Laboratory