About   Help   FAQ
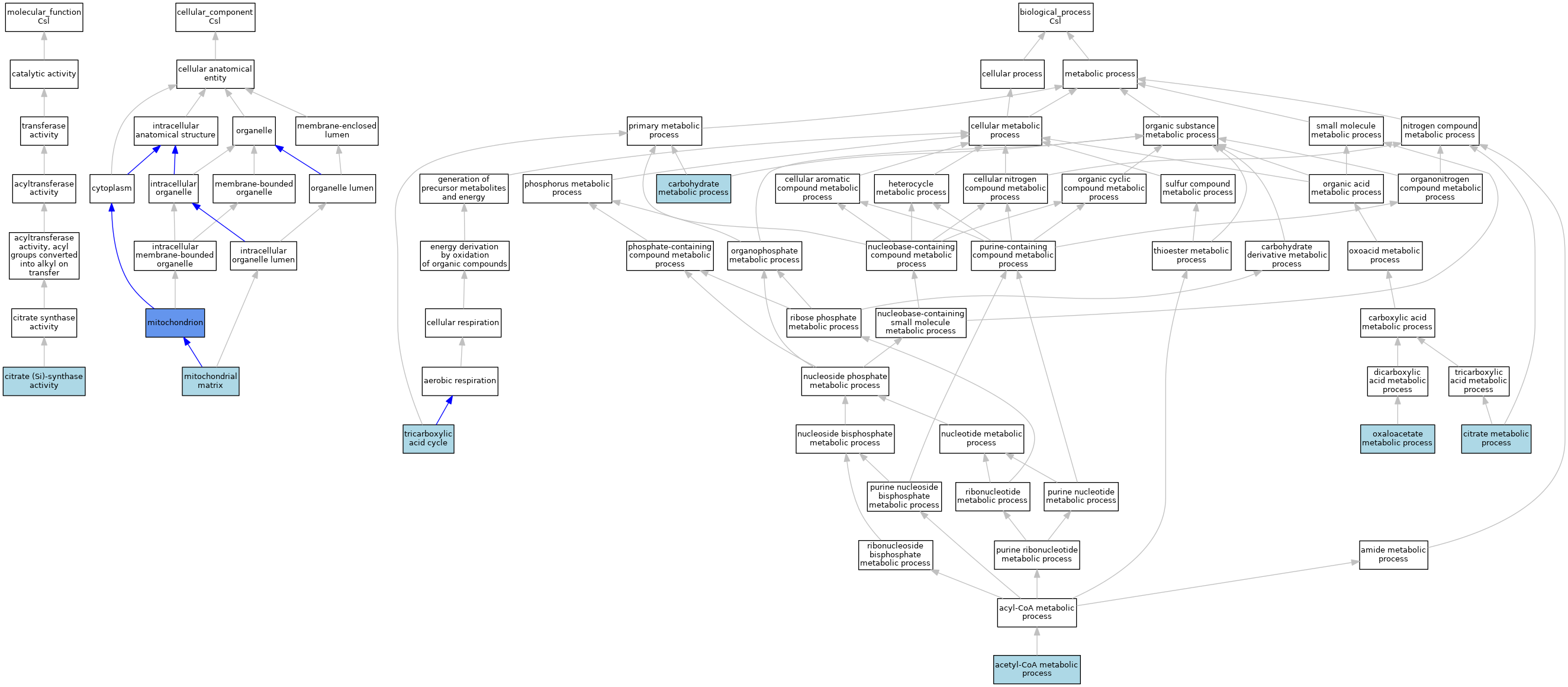
GO Annotations Graph
Symbol
Name
ID
Csl
citrate synthase like
MGI:1919082

GO annotations  (Text View)    (Tabular View)

A table of the annotations represented in this image is provided below.


Gene Ontology Evidence Code Abbreviations:

Experimental:
EXP
Inferred from experiment
HMP
Inferred from high throughput mutant phenotype
HGI
Inferred from high throughput genetic interaction
HDA
Inferred from high throughput direct assay
HEP
Inferred from high throughput expression pattern
IDA
Inferred from direct assay
IEP
Inferred from expression pattern
IGI
Inferred from genetic interaction
IMP
Inferred from mutant phenotype
IPI
Inferred from physical interaction
Homology:
IAS
Inferred from ancestral sequence
IBA
Inferred from biological aspect of ancestor
IBD
Inferred from biological aspect of descendant
IKR
Inferred from key residues
IMR
Inferred from missing residues
IRD
Inferred from rapid divergence
ISA
Inferred from sequence alignment
ISM
Inferred from sequence model
ISO
Inferred from sequence orthology
ISS
Inferred from sequence or structural similarity
Automated:
IEA
Inferred from electronic annotation
RCA
Reviewed computational analysis
Other:
IC
Inferred by curator
NAS
Non-traceable author statement
ND
No biological data available
TAS
Traceable author statement

CategoryGO IDClassification TermEvidenceReference
Molecular FunctionGO:0004108citrate (Si)-synthase activityISOJ:164563
Molecular FunctionGO:0004108citrate (Si)-synthase activityISOJ:155856
Molecular FunctionGO:0004108citrate (Si)-synthase activityIBAJ:265628
Cellular ComponentGO:0005759mitochondrial matrixISOJ:164563
Cellular ComponentGO:0005759mitochondrial matrixIBAJ:265628
Cellular ComponentGO:0005739mitochondrionISOJ:164563
Cellular ComponentGO:0005739mitochondrionISOJ:155856
Cellular ComponentGO:0005739mitochondrionHDAJ:151002
Biological ProcessGO:0006084acetyl-CoA metabolic processISOJ:155856
Biological ProcessGO:0005975carbohydrate metabolic processISOJ:164563
Biological ProcessGO:0005975carbohydrate metabolic processIBAJ:265628
Biological ProcessGO:0006101citrate metabolic processISOJ:155856
Biological ProcessGO:0006107oxaloacetate metabolic processISOJ:155856
Biological ProcessGO:0006099tricarboxylic acid cycleISOJ:155856
Biological ProcessGO:0006099tricarboxylic acid cycleIBAJ:265628

Contributing Projects:
Mouse Genome Database (MGD), Gene Expression Database (GXD), Mouse Models of Human Cancer database (MMHCdb) (formerly Mouse Tumor Biology (MTB)), Gene Ontology (GO)
Citing These Resources
Funding Information
Warranty Disclaimer, Privacy Notice, Licensing, & Copyright
Send questions and comments to User Support.
last database update
12/09/2025
MGI 6.24
The Jackson Laboratory