About   Help   FAQ
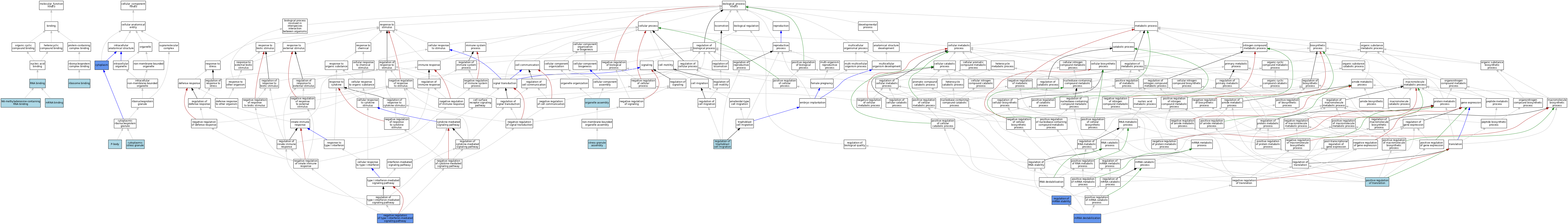
GO Annotations Graph
Symbol
Name
ID
Ythdf3
YTH N6-methyladenosine RNA binding protein 3
MGI:1918850

GO annotations  (Text View)    (Tabular View)

A table of the annotations represented in this image is provided below.


Gene Ontology Evidence Code Abbreviations:

Experimental:
EXP
Inferred from experiment
HMP
Inferred from high throughput mutant phenotype
HGI
Inferred from high throughput genetic interaction
HDA
Inferred from high throughput direct assay
HEP
Inferred from high throughput expression pattern
IDA
Inferred from direct assay
IEP
Inferred from expression pattern
IGI
Inferred from genetic interaction
IMP
Inferred from mutant phenotype
IPI
Inferred from physical interaction
Homology:
IAS
Inferred from ancestral sequence
IBA
Inferred from biological aspect of ancestor
IBD
Inferred from biological aspect of descendant
IKR
Inferred from key residues
IMR
Inferred from missing residues
IRD
Inferred from rapid divergence
ISA
Inferred from sequence alignment
ISM
Inferred from sequence model
ISO
Inferred from sequence orthology
ISS
Inferred from sequence or structural similarity
Automated:
IEA
Inferred from electronic annotation
RCA
Reviewed computational analysis
Other:
IC
Inferred by curator
NAS
Non-traceable author statement
ND
No biological data available
TAS
Traceable author statement

CategoryGO IDClassification TermEvidenceReference
Molecular FunctionGO:0003729mRNA bindingIBAJ:265628
Molecular FunctionGO:1990247N6-methyladenosine-containing RNA bindingISOJ:164563
Molecular FunctionGO:1990247N6-methyladenosine-containing RNA bindingIBAJ:265628
Molecular FunctionGO:0043022ribosome bindingISOJ:164563
Molecular FunctionGO:0003723RNA bindingISOJ:164563
Cellular ComponentGO:0005737cytoplasmISOJ:164563
Cellular ComponentGO:0005737cytoplasmIDAJ:299108
Cellular ComponentGO:0005737cytoplasmIBAJ:265628
Cellular ComponentGO:0010494cytoplasmic stress granuleISOJ:164563
Cellular ComponentGO:0000932P-bodyISOJ:164563
Biological ProcessGO:0061157mRNA destabilizationIMPJ:299108
Biological ProcessGO:0061157mRNA destabilizationISOJ:164563
Biological ProcessGO:0061157mRNA destabilizationIBAJ:265628
Biological ProcessGO:0060339negative regulation of type I interferon-mediated signaling pathwayIMPJ:276397
Biological ProcessGO:0070925organelle assemblyISOJ:164563
Biological ProcessGO:0045727positive regulation of translationISOJ:164563
Biological ProcessGO:0043488regulation of mRNA stabilityIMPJ:299108
Biological ProcessGO:0043488regulation of mRNA stabilityISOJ:164563
Biological ProcessGO:1901163regulation of trophoblast cell migrationISOJ:164563
Biological ProcessGO:0034063stress granule assemblyISOJ:164563

Contributing Projects:
Mouse Genome Database (MGD), Gene Expression Database (GXD), Mouse Models of Human Cancer database (MMHCdb) (formerly Mouse Tumor Biology (MTB)), Gene Ontology (GO)
Citing These Resources
Funding Information
Warranty Disclaimer, Privacy Notice, Licensing, & Copyright
Send questions and comments to User Support.
last database update
12/30/2025
MGI 6.24
The Jackson Laboratory