About   Help   FAQ
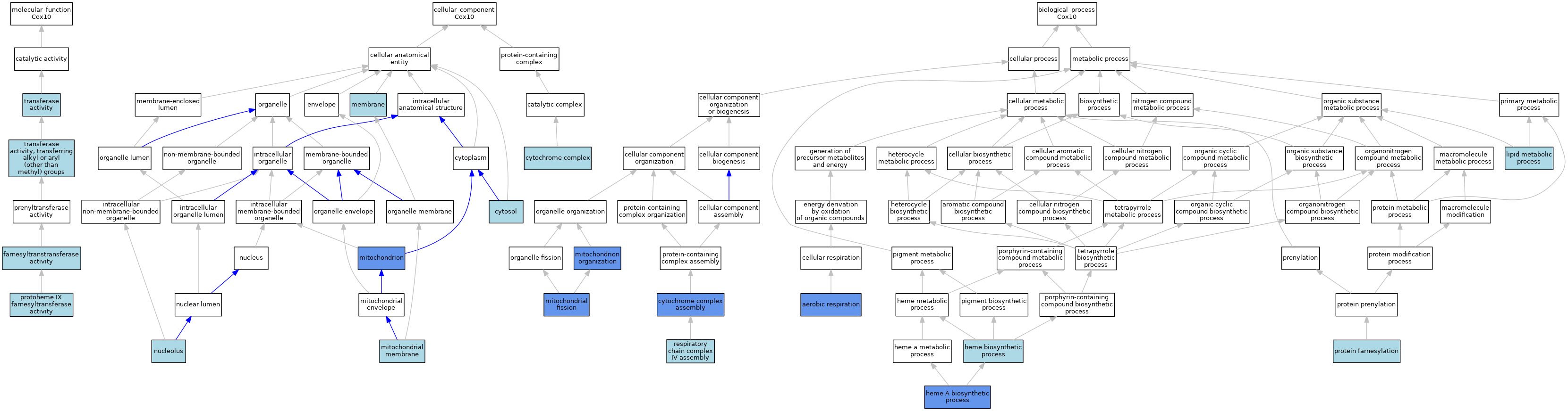
GO Annotations Graph
Symbol
Name
ID
Cox10
heme A:farnesyltransferase cytochrome c oxidase assembly factor 10
MGI:1917633

GO annotations  (Text View)    (Tabular View)

A table of the annotations represented in this image is provided below.


Gene Ontology Evidence Code Abbreviations:

Experimental:
EXP
Inferred from experiment
HMP
Inferred from high throughput mutant phenotype
HGI
Inferred from high throughput genetic interaction
HDA
Inferred from high throughput direct assay
HEP
Inferred from high throughput expression pattern
IDA
Inferred from direct assay
IEP
Inferred from expression pattern
IGI
Inferred from genetic interaction
IMP
Inferred from mutant phenotype
IPI
Inferred from physical interaction
Homology:
IAS
Inferred from ancestral sequence
IBA
Inferred from biological aspect of ancestor
IBD
Inferred from biological aspect of descendant
IKR
Inferred from key residues
IMR
Inferred from missing residues
IRD
Inferred from rapid divergence
ISA
Inferred from sequence alignment
ISM
Inferred from sequence model
ISO
Inferred from sequence orthology
ISS
Inferred from sequence or structural similarity
Automated:
IEA
Inferred from electronic annotation
RCA
Reviewed computational analysis
Other:
IC
Inferred by curator
NAS
Non-traceable author statement
ND
No biological data available
TAS
Traceable author statement

CategoryGO IDClassification TermEvidenceReference
Molecular FunctionGO:0004311farnesyltranstransferase activityISOJ:73065
Molecular FunctionGO:0008495protoheme IX farnesyltransferase activityIBAJ:265628
Molecular FunctionGO:0016740transferase activityIEAJ:60000
Molecular FunctionGO:0016765transferase activity, transferring alkyl or aryl (other than methyl) groupsIEAJ:72247
Cellular ComponentGO:0070069cytochrome complexISOJ:164563
Cellular ComponentGO:0005829cytosolISOJ:164563
Cellular ComponentGO:0016020membraneIEAJ:60000
Cellular ComponentGO:0016020membraneIEAJ:72247
Cellular ComponentGO:0031966mitochondrial membraneIEAJ:72247
Cellular ComponentGO:0005739mitochondrionISOJ:164563
Cellular ComponentGO:0005739mitochondrionIBAJ:265628
Cellular ComponentGO:0005739mitochondrionIDAJ:101747
Cellular ComponentGO:0005739mitochondrionISOJ:73065
Cellular ComponentGO:0005739mitochondrionHDAJ:151002
Cellular ComponentGO:0005730nucleolusISOJ:164563
Biological ProcessGO:0009060aerobic respirationIMPJ:110333
Biological ProcessGO:0017004cytochrome complex assemblyIDAJ:101747
Biological ProcessGO:0006784heme A biosynthetic processISOJ:164563
Biological ProcessGO:0006784heme A biosynthetic processIBAJ:265628
Biological ProcessGO:0006784heme A biosynthetic processIMPJ:110333
Biological ProcessGO:0006784heme A biosynthetic processIDAJ:101747
Biological ProcessGO:0006783heme biosynthetic processIEAJ:72247
Biological ProcessGO:0006783heme biosynthetic processIEAJ:60000
Biological ProcessGO:0006629lipid metabolic processIEAJ:60000
Biological ProcessGO:0000266mitochondrial fissionIMPJ:101747
Biological ProcessGO:0007005mitochondrion organizationIMPJ:110333
Biological ProcessGO:0018343protein farnesylationISOJ:73065
Biological ProcessGO:0008535respiratory chain complex IV assemblyISOJ:164563

Contributing Projects:
Mouse Genome Database (MGD), Gene Expression Database (GXD), Mouse Models of Human Cancer database (MMHCdb) (formerly Mouse Tumor Biology (MTB)), Gene Ontology (GO)
Citing These Resources
Funding Information
Warranty Disclaimer, Privacy Notice, Licensing, & Copyright
Send questions and comments to User Support.
last database update
12/30/2025
MGI 6.24
The Jackson Laboratory