About   Help   FAQ
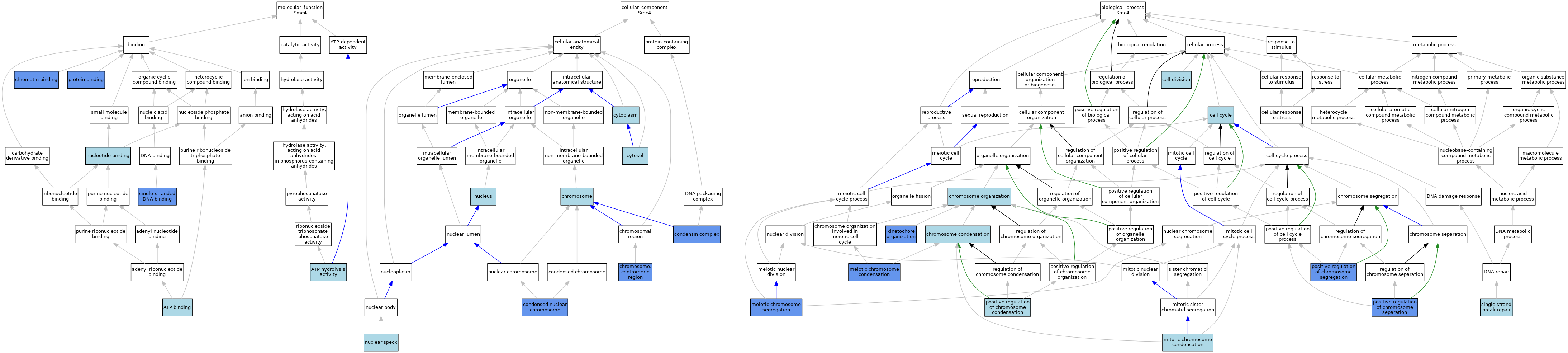
GO Annotations Graph
Symbol
Name
ID
Smc4
structural maintenance of chromosomes 4
MGI:1917349

GO annotations  (Text View)    (Tabular View)

A table of the annotations represented in this image is provided below.


Gene Ontology Evidence Code Abbreviations:

Experimental:
EXP
Inferred from experiment
HMP
Inferred from high throughput mutant phenotype
HGI
Inferred from high throughput genetic interaction
HDA
Inferred from high throughput direct assay
HEP
Inferred from high throughput expression pattern
IDA
Inferred from direct assay
IEP
Inferred from expression pattern
IGI
Inferred from genetic interaction
IMP
Inferred from mutant phenotype
IPI
Inferred from physical interaction
Homology:
IAS
Inferred from ancestral sequence
IBA
Inferred from biological aspect of ancestor
IBD
Inferred from biological aspect of descendant
IKR
Inferred from key residues
IMR
Inferred from missing residues
IRD
Inferred from rapid divergence
ISA
Inferred from sequence alignment
ISM
Inferred from sequence model
ISO
Inferred from sequence orthology
ISS
Inferred from sequence or structural similarity
Automated:
IEA
Inferred from electronic annotation
RCA
Reviewed computational analysis
Other:
IC
Inferred by curator
NAS
Non-traceable author statement
ND
No biological data available
TAS
Traceable author statement

CategoryGO IDClassification TermEvidenceReference
Molecular FunctionGO:0005524ATP bindingIEAJ:60000
Molecular FunctionGO:0005524ATP bindingIEAJ:72247
Molecular FunctionGO:0016887ATP hydrolysis activityIEAJ:72247
Molecular FunctionGO:0003682chromatin bindingIDAJ:195518
Molecular FunctionGO:0000166nucleotide bindingIEAJ:60000
Molecular FunctionGO:0005515protein bindingIPIJ:195518
Molecular FunctionGO:0005515protein bindingIPIJ:173441
Molecular FunctionGO:0003697single-stranded DNA bindingIDAJ:173441
Cellular ComponentGO:0005694chromosomeIEAJ:60000
Cellular ComponentGO:0005694chromosomeIEAJ:72247
Cellular ComponentGO:0000775chromosome, centromeric regionIDAJ:240155
Cellular ComponentGO:0000794condensed nuclear chromosomeIDAJ:222181
Cellular ComponentGO:0000796condensin complexISOJ:164563
Cellular ComponentGO:0000796condensin complexNASJ:320052
Cellular ComponentGO:0000796condensin complexTASJ:222181
Cellular ComponentGO:0000796condensin complexTASJ:222181
Cellular ComponentGO:0000796condensin complexTASJ:222181
Cellular ComponentGO:0000796condensin complexTASJ:195518
Cellular ComponentGO:0000796condensin complexIDAJ:183026
Cellular ComponentGO:0005737cytoplasmIEAJ:60000
Cellular ComponentGO:0005829cytosolISOJ:164563
Cellular ComponentGO:0016607nuclear speckISOJ:164563
Cellular ComponentGO:0005634nucleusTASJ:173441
Biological ProcessGO:0007049cell cycleIEAJ:60000
Biological ProcessGO:0051301cell divisionIEAJ:60000
Biological ProcessGO:0030261chromosome condensationIEAJ:60000
Biological ProcessGO:0051276chromosome organizationIEAJ:72247
Biological ProcessGO:0051383kinetochore organizationIMPJ:183026
Biological ProcessGO:0010032meiotic chromosome condensationIMPJ:183026
Biological ProcessGO:0045132meiotic chromosome segregationIMPJ:183026
Biological ProcessGO:0007076mitotic chromosome condensationISOJ:164563
Biological ProcessGO:1905821positive regulation of chromosome condensationISOJ:164563
Biological ProcessGO:0051984positive regulation of chromosome segregationIMPJ:222181
Biological ProcessGO:1905820positive regulation of chromosome separationIMPJ:183026
Biological ProcessGO:0000012single strand break repairTASJ:173441

Contributing Projects:
Mouse Genome Database (MGD), Gene Expression Database (GXD), Mouse Models of Human Cancer database (MMHCdb) (formerly Mouse Tumor Biology (MTB)), Gene Ontology (GO)
Citing These Resources
Funding Information
Warranty Disclaimer, Privacy Notice, Licensing, & Copyright
Send questions and comments to User Support.
last database update
12/30/2025
MGI 6.24
The Jackson Laboratory