About   Help   FAQ
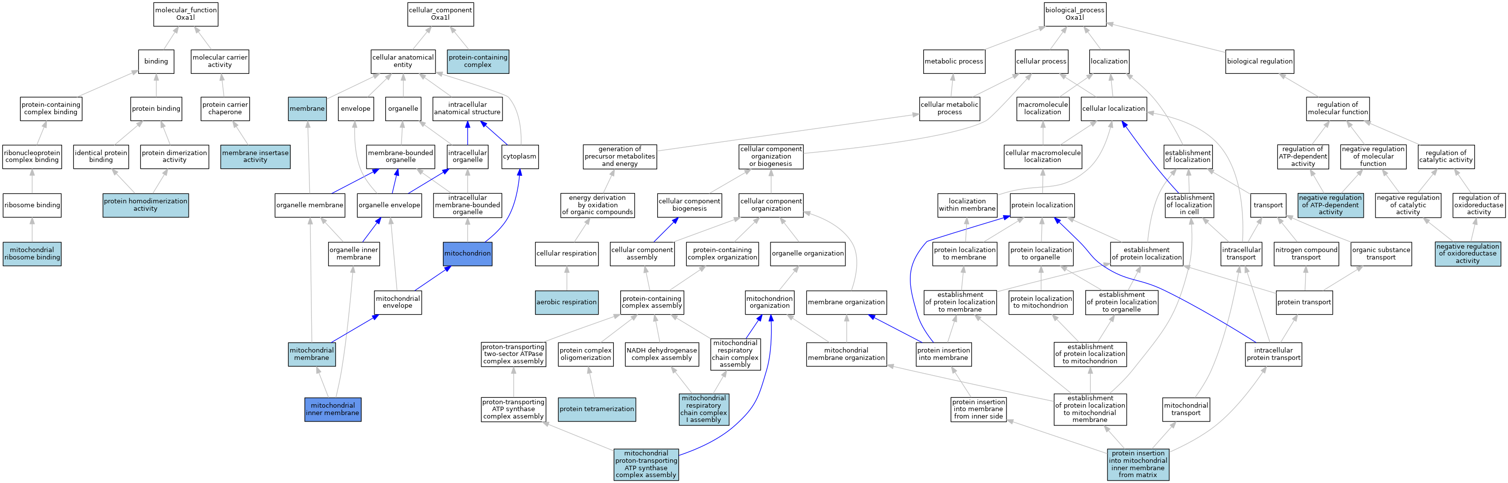
GO Annotations Graph
Symbol
Name
ID
Oxa1l
oxidase assembly 1-like
MGI:1916339

GO annotations  (Text View)    (Tabular View)

A table of the annotations represented in this image is provided below.


Gene Ontology Evidence Code Abbreviations:

Experimental:
EXP
Inferred from experiment
HMP
Inferred from high throughput mutant phenotype
HGI
Inferred from high throughput genetic interaction
HDA
Inferred from high throughput direct assay
HEP
Inferred from high throughput expression pattern
IDA
Inferred from direct assay
IEP
Inferred from expression pattern
IGI
Inferred from genetic interaction
IMP
Inferred from mutant phenotype
IPI
Inferred from physical interaction
Homology:
IAS
Inferred from ancestral sequence
IBA
Inferred from biological aspect of ancestor
IBD
Inferred from biological aspect of descendant
IKR
Inferred from key residues
IMR
Inferred from missing residues
IRD
Inferred from rapid divergence
ISA
Inferred from sequence alignment
ISM
Inferred from sequence model
ISO
Inferred from sequence orthology
ISS
Inferred from sequence or structural similarity
Automated:
IEA
Inferred from electronic annotation
RCA
Reviewed computational analysis
Other:
IC
Inferred by curator
NAS
Non-traceable author statement
ND
No biological data available
TAS
Traceable author statement

CategoryGO IDClassification TermEvidenceReference
Molecular FunctionGO:0032977membrane insertase activityIBAJ:265628
Molecular FunctionGO:0097177mitochondrial ribosome bindingISOJ:164563
Molecular FunctionGO:0042803protein homodimerization activityISOJ:164563
Cellular ComponentGO:0016020membraneIEAJ:72247
Cellular ComponentGO:0016020membraneIEAJ:60000
Cellular ComponentGO:0005743mitochondrial inner membraneHDAJ:100953
Cellular ComponentGO:0031966mitochondrial membraneISOJ:164563
Cellular ComponentGO:0005739mitochondrionISOJ:164563
Cellular ComponentGO:0005739mitochondrionHDAJ:86816
Cellular ComponentGO:0005739mitochondrionHDAJ:151002
Cellular ComponentGO:0005739mitochondrionHDAJ:86816
Cellular ComponentGO:0005739mitochondrionHDAJ:86816
Cellular ComponentGO:0005739mitochondrionHDAJ:86816
Cellular ComponentGO:0032991protein-containing complexISOJ:164563
Biological ProcessGO:0009060aerobic respirationISOJ:164563
Biological ProcessGO:0033615mitochondrial proton-transporting ATP synthase complex assemblyISOJ:164563
Biological ProcessGO:0032981mitochondrial respiratory chain complex I assemblyISOJ:164563
Biological ProcessGO:0032780negative regulation of ATP-dependent activityISOJ:164563
Biological ProcessGO:0051354negative regulation of oxidoreductase activityISOJ:164563
Biological ProcessGO:0032979protein insertion into mitochondrial inner membrane from matrixIBAJ:265628
Biological ProcessGO:0051262protein tetramerizationISOJ:164563

Contributing Projects:
Mouse Genome Database (MGD), Gene Expression Database (GXD), Mouse Models of Human Cancer database (MMHCdb) (formerly Mouse Tumor Biology (MTB)), Gene Ontology (GO)
Citing These Resources
Funding Information
Warranty Disclaimer, Privacy Notice, Licensing, & Copyright
Send questions and comments to User Support.
last database update
12/30/2025
MGI 6.24
The Jackson Laboratory