About   Help   FAQ
GO Annotations Graph
Symbol
Name
ID
Zfand2b
zinc finger, AN1 type domain 2B
MGI:1916068

GO annotations  (Text View)    (Tabular View)

A table of the annotations represented in this image is provided below.


Gene Ontology Evidence Code Abbreviations:

Experimental:
EXP
Inferred from experiment
HMP
Inferred from high throughput mutant phenotype
HGI
Inferred from high throughput genetic interaction
HDA
Inferred from high throughput direct assay
HEP
Inferred from high throughput expression pattern
IDA
Inferred from direct assay
IEP
Inferred from expression pattern
IGI
Inferred from genetic interaction
IMP
Inferred from mutant phenotype
IPI
Inferred from physical interaction
Homology:
IAS
Inferred from ancestral sequence
IBA
Inferred from biological aspect of ancestor
IBD
Inferred from biological aspect of descendant
IKR
Inferred from key residues
IMR
Inferred from missing residues
IRD
Inferred from rapid divergence
ISA
Inferred from sequence alignment
ISM
Inferred from sequence model
ISO
Inferred from sequence orthology
ISS
Inferred from sequence or structural similarity
Automated:
IEA
Inferred from electronic annotation
RCA
Reviewed computational analysis
Other:
IC
Inferred by curator
NAS
Non-traceable author statement
ND
No biological data available
TAS
Traceable author statement

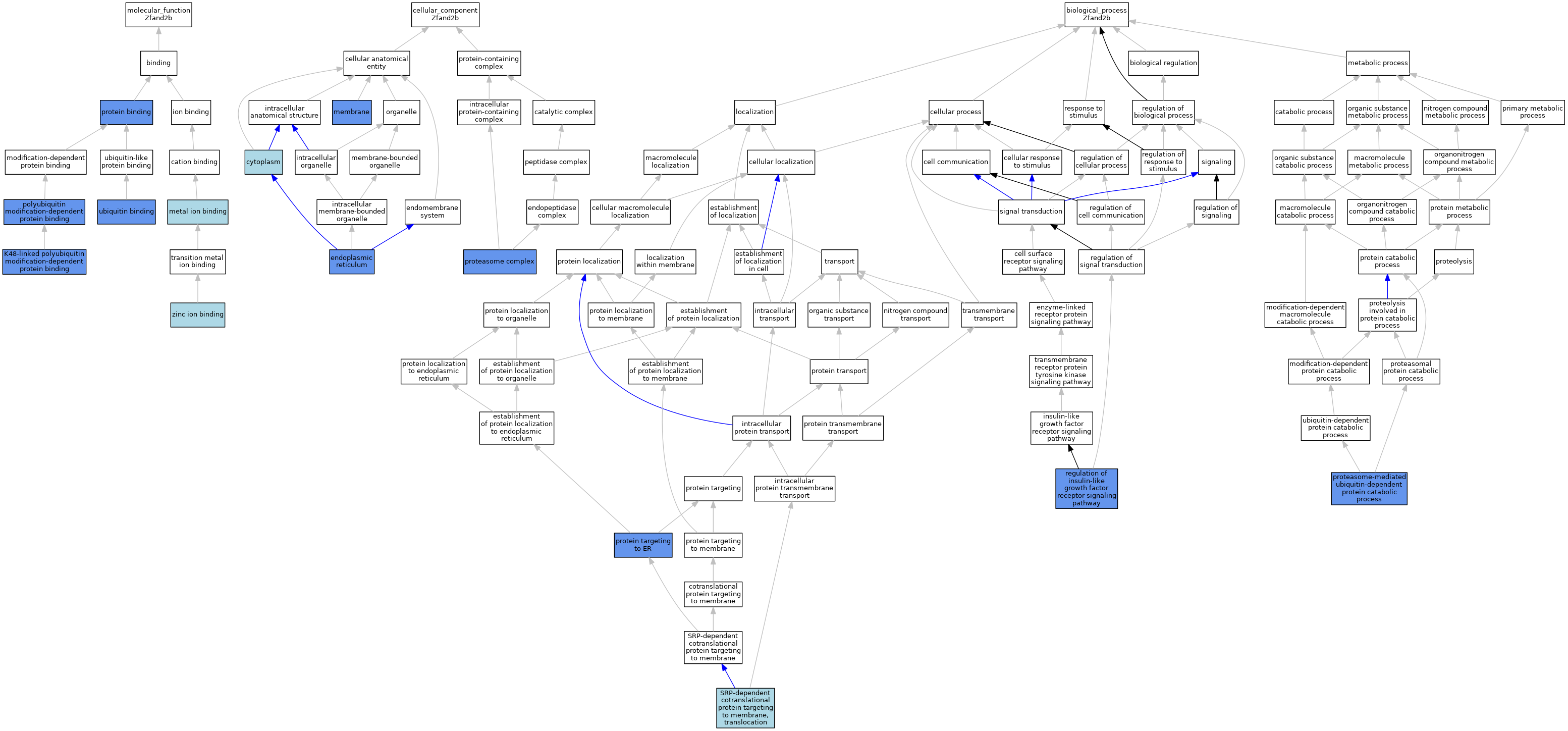
CategoryGO IDClassification TermEvidenceReference
Molecular FunctionGO:0036435K48-linked polyubiquitin modification-dependent protein bindingISOJ:164563
Molecular FunctionGO:0036435K48-linked polyubiquitin modification-dependent protein bindingIDAJ:261061
Molecular FunctionGO:0046872metal ion bindingIEAJ:60000
Molecular FunctionGO:0031593polyubiquitin modification-dependent protein bindingIDAJ:208390
Molecular FunctionGO:0005515protein bindingIPIJ:233169
Molecular FunctionGO:0005515protein bindingIPIJ:248217
Molecular FunctionGO:0005515protein bindingIPIJ:208390
Molecular FunctionGO:0043130ubiquitin bindingIDAJ:248217
Molecular FunctionGO:0008270zinc ion bindingIEAJ:72247
Cellular ComponentGO:0005737cytoplasmIBAJ:265628
Cellular ComponentGO:0005783endoplasmic reticulumIDAJ:248217
Cellular ComponentGO:0005783endoplasmic reticulumIBAJ:265628
Cellular ComponentGO:0016020membraneIDAJ:248217
Cellular ComponentGO:0000502proteasome complexISOJ:164563
Cellular ComponentGO:0000502proteasome complexIDAJ:248217
Biological ProcessGO:0043161proteasome-mediated ubiquitin-dependent protein catabolic processISOJ:164563
Biological ProcessGO:0043161proteasome-mediated ubiquitin-dependent protein catabolic processIMPJ:233169
Biological ProcessGO:0043161proteasome-mediated ubiquitin-dependent protein catabolic processIBAJ:265628
Biological ProcessGO:0045047protein targeting to ERIMPJ:233169
Biological ProcessGO:0045047protein targeting to ERISOJ:164563
Biological ProcessGO:0045047protein targeting to ERIBAJ:265628
Biological ProcessGO:0043567regulation of insulin-like growth factor receptor signaling pathwayIMPJ:233169
Biological ProcessGO:0006616SRP-dependent cotranslational protein targeting to membrane, translocationISOJ:73065

Contributing Projects:
Mouse Genome Database (MGD), Gene Expression Database (GXD), Mouse Models of Human Cancer database (MMHCdb) (formerly Mouse Tumor Biology (MTB)), Gene Ontology (GO)
Citing These Resources
Funding Information
Warranty Disclaimer, Privacy Notice, Licensing, & Copyright
Send questions and comments to User Support.
last database update
12/30/2025
MGI 6.24
The Jackson Laboratory