About   Help   FAQ
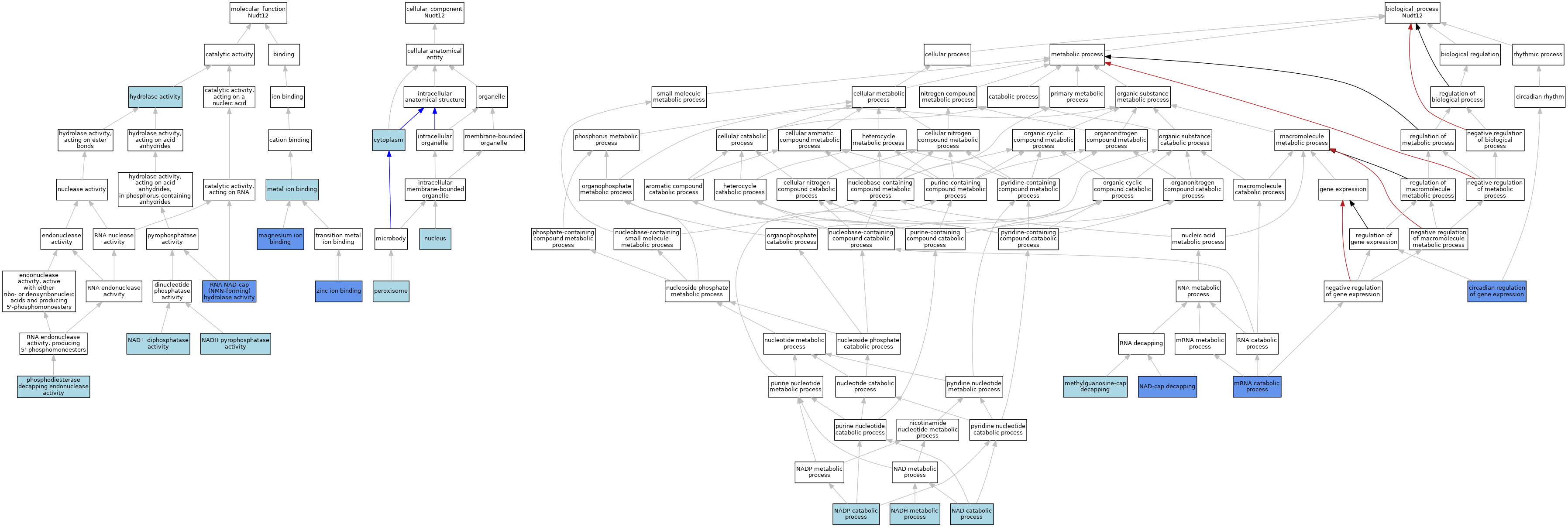
GO Annotations Graph
Symbol
Name
ID
Nudt12
nudix hydrolase 12
MGI:1915243

GO annotations  (Text View)    (Tabular View)

A table of the annotations represented in this image is provided below.


Gene Ontology Evidence Code Abbreviations:

Experimental:
EXP
Inferred from experiment
HMP
Inferred from high throughput mutant phenotype
HGI
Inferred from high throughput genetic interaction
HDA
Inferred from high throughput direct assay
HEP
Inferred from high throughput expression pattern
IDA
Inferred from direct assay
IEP
Inferred from expression pattern
IGI
Inferred from genetic interaction
IMP
Inferred from mutant phenotype
IPI
Inferred from physical interaction
Homology:
IAS
Inferred from ancestral sequence
IBA
Inferred from biological aspect of ancestor
IBD
Inferred from biological aspect of descendant
IKR
Inferred from key residues
IMR
Inferred from missing residues
IRD
Inferred from rapid divergence
ISA
Inferred from sequence alignment
ISM
Inferred from sequence model
ISO
Inferred from sequence orthology
ISS
Inferred from sequence or structural similarity
Automated:
IEA
Inferred from electronic annotation
RCA
Reviewed computational analysis
Other:
IC
Inferred by curator
NAS
Non-traceable author statement
ND
No biological data available
TAS
Traceable author statement

CategoryGO IDClassification TermEvidenceReference
Molecular FunctionGO:0016787hydrolase activityIEAJ:60000
Molecular FunctionGO:0016787hydrolase activityIEAJ:72247
Molecular FunctionGO:0000287magnesium ion bindingIDAJ:280091
Molecular FunctionGO:0046872metal ion bindingIEAJ:60000
Molecular FunctionGO:0046872metal ion bindingIEAJ:72247
Molecular FunctionGO:0000210NAD+ diphosphatase activityISOJ:164563
Molecular FunctionGO:0000210NAD+ diphosphatase activityISOJ:178281
Molecular FunctionGO:0035529NADH pyrophosphatase activityISOJ:164563
Molecular FunctionGO:0035529NADH pyrophosphatase activityIBAJ:265628
Molecular FunctionGO:0035529NADH pyrophosphatase activityISOJ:178281
Molecular FunctionGO:1990174phosphodiesterase decapping endonuclease activityISOJ:164563
Molecular FunctionGO:0110153RNA NAD-cap (NMN-forming) hydrolase activityIDAJ:280091
Molecular FunctionGO:0008270zinc ion bindingIDAJ:280091
Cellular ComponentGO:0005737cytoplasmISOJ:178281
Cellular ComponentGO:0005634nucleusISOJ:164563
Cellular ComponentGO:0005777peroxisomeISOJ:164563
Cellular ComponentGO:0005777peroxisomeIBAJ:265628
Cellular ComponentGO:0005777peroxisomeISOJ:178281
Biological ProcessGO:0032922circadian regulation of gene expressionIMPJ:282288
Biological ProcessGO:0110156methylguanosine-cap decappingISOJ:164563
Biological ProcessGO:0006402mRNA catabolic processIDAJ:280091
Biological ProcessGO:0019677NAD catabolic processISOJ:164563
Biological ProcessGO:0019677NAD catabolic processIBAJ:265628
Biological ProcessGO:0019677NAD catabolic processISOJ:178281
Biological ProcessGO:0110155NAD-cap decappingIDAJ:306601
Biological ProcessGO:0110155NAD-cap decappingISOJ:164563
Biological ProcessGO:0110155NAD-cap decappingIDAJ:280091
Biological ProcessGO:0006734NADH metabolic processIBAJ:265628
Biological ProcessGO:0006742NADP catabolic processISOJ:164563
Biological ProcessGO:0006742NADP catabolic processIBAJ:265628
Biological ProcessGO:0006742NADP catabolic processISOJ:178281

Contributing Projects:
Mouse Genome Database (MGD), Gene Expression Database (GXD), Mouse Models of Human Cancer database (MMHCdb) (formerly Mouse Tumor Biology (MTB)), Gene Ontology (GO)
Citing These Resources
Funding Information
Warranty Disclaimer, Privacy Notice, Licensing, & Copyright
Send questions and comments to User Support.
last database update
09/30/2025
MGI 6.24
The Jackson Laboratory