About   Help   FAQ
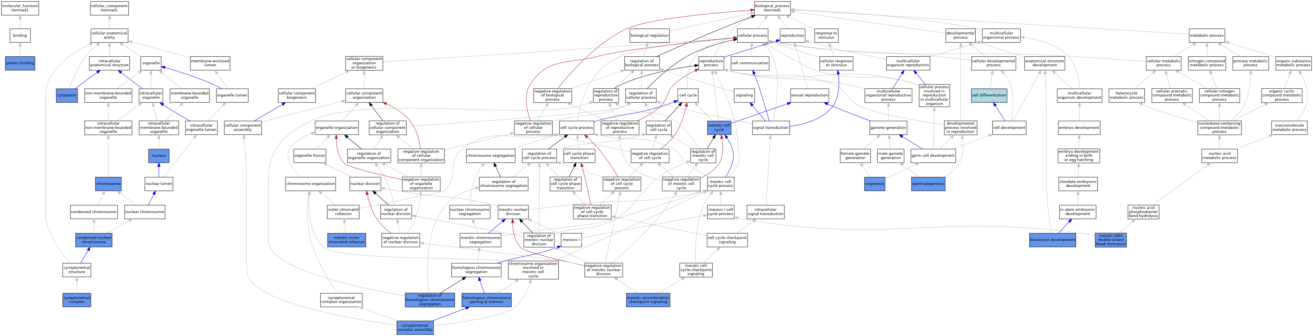
GO Annotations Graph
Symbol
Name
ID
Hormad1
HORMA domain containing 1
MGI:1915231

GO annotations  (Text View)    (Tabular View)

A table of the annotations represented in this image is provided below.


Gene Ontology Evidence Code Abbreviations:

Experimental:
EXP
Inferred from experiment
HMP
Inferred from high throughput mutant phenotype
HGI
Inferred from high throughput genetic interaction
HDA
Inferred from high throughput direct assay
HEP
Inferred from high throughput expression pattern
IDA
Inferred from direct assay
IEP
Inferred from expression pattern
IGI
Inferred from genetic interaction
IMP
Inferred from mutant phenotype
IPI
Inferred from physical interaction
Homology:
IAS
Inferred from ancestral sequence
IBA
Inferred from biological aspect of ancestor
IBD
Inferred from biological aspect of descendant
IKR
Inferred from key residues
IMR
Inferred from missing residues
IRD
Inferred from rapid divergence
ISA
Inferred from sequence alignment
ISM
Inferred from sequence model
ISO
Inferred from sequence orthology
ISS
Inferred from sequence or structural similarity
Automated:
IEA
Inferred from electronic annotation
RCA
Reviewed computational analysis
Other:
IC
Inferred by curator
NAS
Non-traceable author statement
ND
No biological data available
TAS
Traceable author statement

CategoryGO IDClassification TermEvidenceReference
Molecular FunctionGO:0005515protein bindingIPIJ:183982
Molecular FunctionGO:0005515protein bindingIPIJ:238496
Cellular ComponentGO:0005694chromosomeIDAJ:297328
Cellular ComponentGO:0005694chromosomeIDAJ:183982
Cellular ComponentGO:0005694chromosomeIDAJ:161829
Cellular ComponentGO:0005694chromosomeIDAJ:156654
Cellular ComponentGO:0005694chromosomeIDAJ:268520
Cellular ComponentGO:0000794condensed nuclear chromosomeIDAJ:182264
Cellular ComponentGO:0000794condensed nuclear chromosomeIDAJ:213984
Cellular ComponentGO:0005737cytoplasmIDAJ:156654
Cellular ComponentGO:0005634nucleusIDAJ:156654
Cellular ComponentGO:0005634nucleusISOJ:164563
Cellular ComponentGO:0005634nucleusIDAJ:161829
Cellular ComponentGO:0000795synaptonemal complexIDAJ:199766
Biological ProcessGO:0001824blastocyst developmentIMPJ:167522
Biological ProcessGO:0030154cell differentiationIEAJ:60000
Biological ProcessGO:0007129homologous chromosome pairing at meiosisIMPJ:213984
Biological ProcessGO:0007129homologous chromosome pairing at meiosisIMPJ:213984
Biological ProcessGO:0051321meiotic cell cycleIEPJ:161829
Biological ProcessGO:0051321meiotic cell cycleIEPJ:156654
Biological ProcessGO:0042138meiotic DNA double-strand break formationIMPJ:167522
Biological ProcessGO:0042138meiotic DNA double-strand break formationIMPJ:173089
Biological ProcessGO:0051598meiotic recombination checkpoint signalingIMPJ:173089
Biological ProcessGO:0051598meiotic recombination checkpoint signalingIMPJ:167522
Biological ProcessGO:0051598meiotic recombination checkpoint signalingIMPJ:213984
Biological ProcessGO:0051177meiotic sister chromatid cohesionIMPJ:173089
Biological ProcessGO:0051177meiotic sister chromatid cohesionIMPJ:167522
Biological ProcessGO:0048477oogenesisIMPJ:173089
Biological ProcessGO:0048477oogenesisIMPJ:167522
Biological ProcessGO:0060629regulation of homologous chromosome segregationIMPJ:167522
Biological ProcessGO:0060629regulation of homologous chromosome segregationIMPJ:173089
Biological ProcessGO:0007283spermatogenesisIMPJ:173089
Biological ProcessGO:0007283spermatogenesisIMPJ:167522
Biological ProcessGO:0007130synaptonemal complex assemblyIMPJ:173089

Contributing Projects:
Mouse Genome Database (MGD), Gene Expression Database (GXD), Mouse Models of Human Cancer database (MMHCdb) (formerly Mouse Tumor Biology (MTB)), Gene Ontology (GO)
Citing These Resources
Funding Information
Warranty Disclaimer, Privacy Notice, Licensing, & Copyright
Send questions and comments to User Support.
last database update
12/30/2025
MGI 6.24
The Jackson Laboratory