About   Help   FAQ
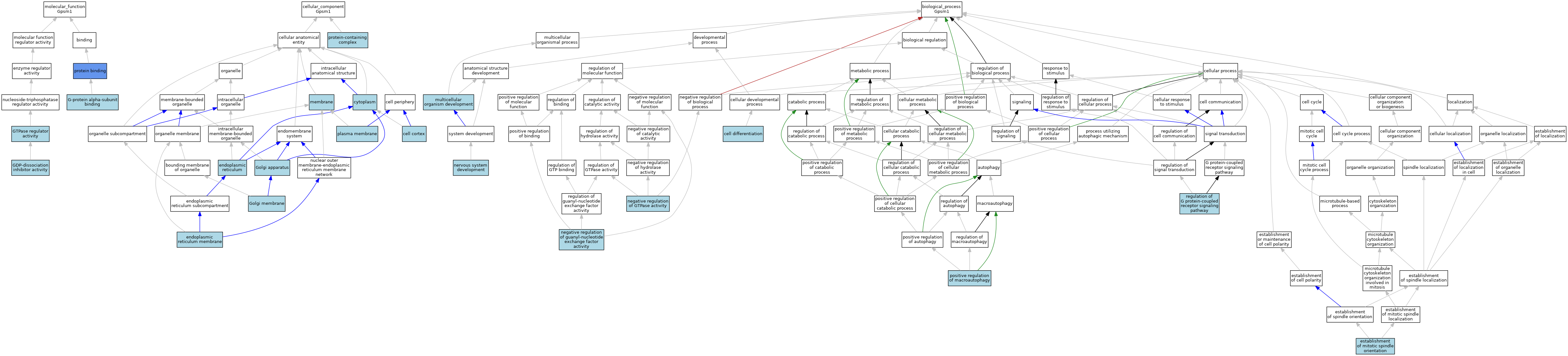
GO Annotations Graph
Symbol
Name
ID
Gpsm1
G-protein signalling modulator 1 (AGS3-like, C. elegans)
MGI:1915089

GO annotations  (Text View)    (Tabular View)

A table of the annotations represented in this image is provided below.


Gene Ontology Evidence Code Abbreviations:

Experimental:
EXP
Inferred from experiment
HMP
Inferred from high throughput mutant phenotype
HGI
Inferred from high throughput genetic interaction
HDA
Inferred from high throughput direct assay
HEP
Inferred from high throughput expression pattern
IDA
Inferred from direct assay
IEP
Inferred from expression pattern
IGI
Inferred from genetic interaction
IMP
Inferred from mutant phenotype
IPI
Inferred from physical interaction
Homology:
IAS
Inferred from ancestral sequence
IBA
Inferred from biological aspect of ancestor
IBD
Inferred from biological aspect of descendant
IKR
Inferred from key residues
IMR
Inferred from missing residues
IRD
Inferred from rapid divergence
ISA
Inferred from sequence alignment
ISM
Inferred from sequence model
ISO
Inferred from sequence orthology
ISS
Inferred from sequence or structural similarity
Automated:
IEA
Inferred from electronic annotation
RCA
Reviewed computational analysis
Other:
IC
Inferred by curator
NAS
Non-traceable author statement
ND
No biological data available
TAS
Traceable author statement

CategoryGO IDClassification TermEvidenceReference
Molecular FunctionGO:0001965G-protein alpha-subunit bindingISOJ:155856
Molecular FunctionGO:0001965G-protein alpha-subunit bindingIBAJ:265628
Molecular FunctionGO:0005092GDP-dissociation inhibitor activityISOJ:164563
Molecular FunctionGO:0005092GDP-dissociation inhibitor activityIBAJ:265628
Molecular FunctionGO:0030695GTPase regulator activityIEAJ:72247
Molecular FunctionGO:0005515protein bindingIPIJ:175560
Cellular ComponentGO:0005938cell cortexISOJ:164563
Cellular ComponentGO:0005938cell cortexIBAJ:265628
Cellular ComponentGO:0005737cytoplasmIEAJ:60000
Cellular ComponentGO:0005783endoplasmic reticulumIEAJ:60000
Cellular ComponentGO:0005789endoplasmic reticulum membraneISOJ:164563
Cellular ComponentGO:0005794Golgi apparatusIEAJ:60000
Cellular ComponentGO:0000139Golgi membraneISOJ:164563
Cellular ComponentGO:0016020membraneIEAJ:60000
Cellular ComponentGO:0005886plasma membraneISOJ:164563
Cellular ComponentGO:0032991protein-containing complexISOJ:164563
Biological ProcessGO:0030154cell differentiationIEAJ:60000
Biological ProcessGO:0000132establishment of mitotic spindle orientationIBAJ:265628
Biological ProcessGO:0007275multicellular organism developmentIEAJ:60000
Biological ProcessGO:0034260negative regulation of GTPase activityISOJ:164563
Biological ProcessGO:1905098negative regulation of guanyl-nucleotide exchange factor activityISOJ:164563
Biological ProcessGO:0007399nervous system developmentIEAJ:60000
Biological ProcessGO:0016239positive regulation of macroautophagyISOJ:164563
Biological ProcessGO:0008277regulation of G protein-coupled receptor signaling pathwayISOJ:155856

Contributing Projects:
Mouse Genome Database (MGD), Gene Expression Database (GXD), Mouse Models of Human Cancer database (MMHCdb) (formerly Mouse Tumor Biology (MTB)), Gene Ontology (GO)
Citing These Resources
Funding Information
Warranty Disclaimer, Privacy Notice, Licensing, & Copyright
Send questions and comments to User Support.
last database update
12/30/2025
MGI 6.24
The Jackson Laboratory