About   Help   FAQ
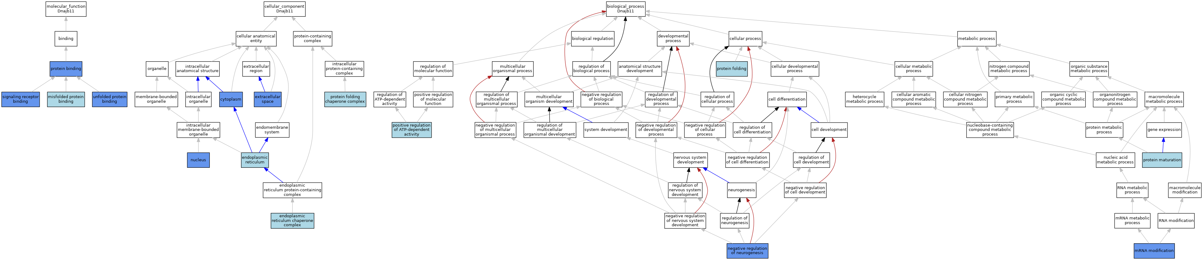
GO Annotations Graph
Symbol
Name
ID
Dnajb11
DnaJ heat shock protein family (Hsp40) member B11
MGI:1915088

GO annotations  (Text View)    (Tabular View)

A table of the annotations represented in this image is provided below.


Gene Ontology Evidence Code Abbreviations:

Experimental:
EXP
Inferred from experiment
HMP
Inferred from high throughput mutant phenotype
HGI
Inferred from high throughput genetic interaction
HDA
Inferred from high throughput direct assay
HEP
Inferred from high throughput expression pattern
IDA
Inferred from direct assay
IEP
Inferred from expression pattern
IGI
Inferred from genetic interaction
IMP
Inferred from mutant phenotype
IPI
Inferred from physical interaction
Homology:
IAS
Inferred from ancestral sequence
IBA
Inferred from biological aspect of ancestor
IBD
Inferred from biological aspect of descendant
IKR
Inferred from key residues
IMR
Inferred from missing residues
IRD
Inferred from rapid divergence
ISA
Inferred from sequence alignment
ISM
Inferred from sequence model
ISO
Inferred from sequence orthology
ISS
Inferred from sequence or structural similarity
Automated:
IEA
Inferred from electronic annotation
RCA
Reviewed computational analysis
Other:
IC
Inferred by curator
NAS
Non-traceable author statement
ND
No biological data available
TAS
Traceable author statement

CategoryGO IDClassification TermEvidenceReference
Molecular FunctionGO:0051787misfolded protein bindingISOJ:164563
Molecular FunctionGO:0051787misfolded protein bindingIBAJ:265628
Molecular FunctionGO:0005515protein bindingIPIJ:247398
Molecular FunctionGO:0005515protein bindingIPIJ:73117
Molecular FunctionGO:0005102signaling receptor bindingIPIJ:159214
Molecular FunctionGO:0051082unfolded protein bindingIBAJ:265628
Molecular FunctionGO:0051082unfolded protein bindingIDAJ:73117
Cellular ComponentGO:0005737cytoplasmIDAJ:73117
Cellular ComponentGO:0005737cytoplasmISOJ:73065
Cellular ComponentGO:0005783endoplasmic reticulumISOJ:164563
Cellular ComponentGO:0005783endoplasmic reticulumIBAJ:265628
Cellular ComponentGO:0034663endoplasmic reticulum chaperone complexISOJ:155856
Cellular ComponentGO:0005615extracellular spaceIDAJ:159214
Cellular ComponentGO:0005634nucleusIDAJ:73117
Cellular ComponentGO:0005634nucleusISOJ:73065
Cellular ComponentGO:0101031protein folding chaperone complexISOJ:164563
Biological ProcessGO:0016556mRNA modificationIDAJ:73117
Biological ProcessGO:0016556mRNA modificationISOJ:73065
Biological ProcessGO:0050768negative regulation of neurogenesisIPIJ:159214
Biological ProcessGO:0050768negative regulation of neurogenesisIMPJ:159214
Biological ProcessGO:0050768negative regulation of neurogenesisISOJ:159214
Biological ProcessGO:0032781positive regulation of ATP-dependent activityISOJ:164563
Biological ProcessGO:0006457protein foldingIEAJ:72247
Biological ProcessGO:0051604protein maturationISOJ:164563
Biological ProcessGO:0051604protein maturationIBAJ:265628

Contributing Projects:
Mouse Genome Database (MGD), Gene Expression Database (GXD), Mouse Models of Human Cancer database (MMHCdb) (formerly Mouse Tumor Biology (MTB)), Gene Ontology (GO)
Citing These Resources
Funding Information
Warranty Disclaimer, Privacy Notice, Licensing, & Copyright
Send questions and comments to User Support.
last database update
09/30/2025
MGI 6.24
The Jackson Laboratory