About   Help   FAQ
GO Annotations Graph
Symbol
Name
ID
Idh3a
isocitrate dehydrogenase 3 (NAD+) alpha
MGI:1915084

GO annotations  (Text View)    (Tabular View)

A table of the annotations represented in this image is provided below.


Gene Ontology Evidence Code Abbreviations:

Experimental:
EXP
Inferred from experiment
HMP
Inferred from high throughput mutant phenotype
HGI
Inferred from high throughput genetic interaction
HDA
Inferred from high throughput direct assay
HEP
Inferred from high throughput expression pattern
IDA
Inferred from direct assay
IEP
Inferred from expression pattern
IGI
Inferred from genetic interaction
IMP
Inferred from mutant phenotype
IPI
Inferred from physical interaction
Homology:
IAS
Inferred from ancestral sequence
IBA
Inferred from biological aspect of ancestor
IBD
Inferred from biological aspect of descendant
IKR
Inferred from key residues
IMR
Inferred from missing residues
IRD
Inferred from rapid divergence
ISA
Inferred from sequence alignment
ISM
Inferred from sequence model
ISO
Inferred from sequence orthology
ISS
Inferred from sequence or structural similarity
Automated:
IEA
Inferred from electronic annotation
RCA
Reviewed computational analysis
Other:
IC
Inferred by curator
NAS
Non-traceable author statement
ND
No biological data available
TAS
Traceable author statement

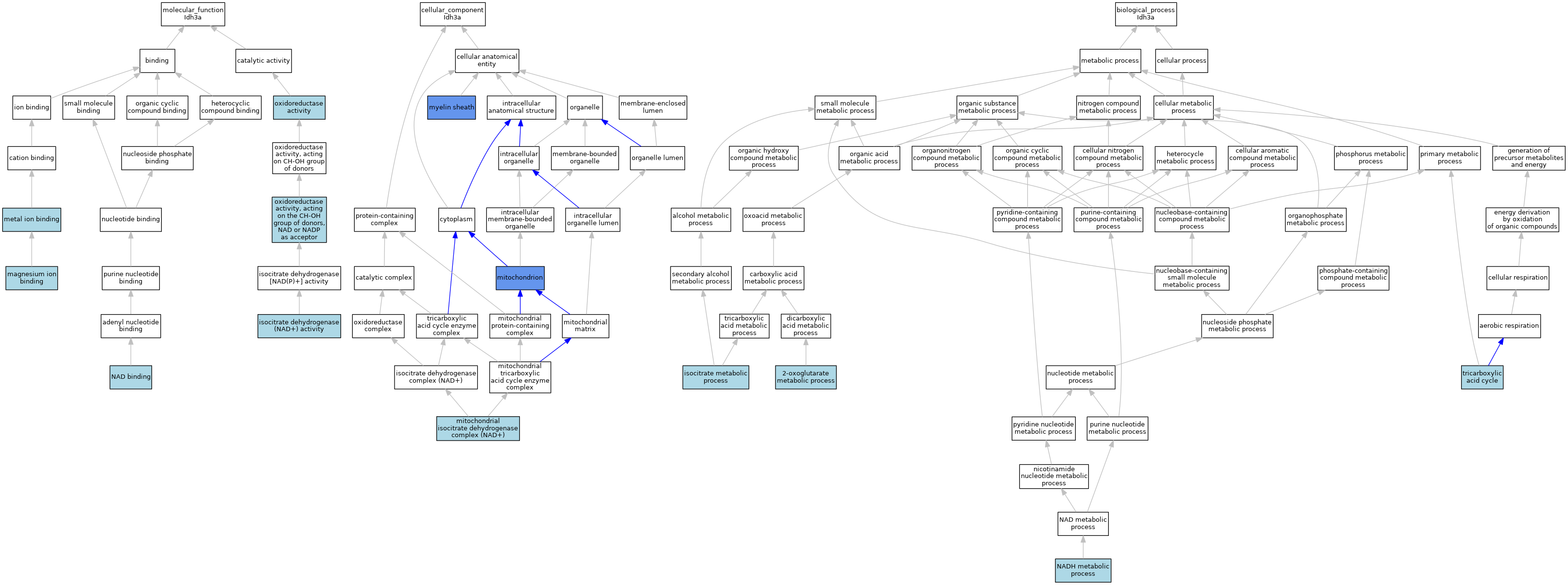
CategoryGO IDClassification TermEvidenceReference
Molecular FunctionGO:0004449isocitrate dehydrogenase (NAD+) activityISOJ:164563
Molecular FunctionGO:0004449isocitrate dehydrogenase (NAD+) activityISOJ:155856
Molecular FunctionGO:0004449isocitrate dehydrogenase (NAD+) activityIBAJ:265628
Molecular FunctionGO:0000287magnesium ion bindingISOJ:164563
Molecular FunctionGO:0046872metal ion bindingIEAJ:60000
Molecular FunctionGO:0051287NAD bindingIEAJ:72247
Molecular FunctionGO:0016491oxidoreductase activityIEAJ:60000
Molecular FunctionGO:0016616oxidoreductase activity, acting on the CH-OH group of donors, NAD or NADP as acceptorIEAJ:72247
Cellular ComponentGO:0005962mitochondrial isocitrate dehydrogenase complex (NAD+)ISOJ:164563
Cellular ComponentGO:0005962mitochondrial isocitrate dehydrogenase complex (NAD+)ISOJ:330410
Cellular ComponentGO:0005739mitochondrionISOJ:164563
Cellular ComponentGO:0005739mitochondrionNASJ:320152
Cellular ComponentGO:0005739mitochondrionIBAJ:265628
Cellular ComponentGO:0005739mitochondrionHDAJ:86816
Cellular ComponentGO:0005739mitochondrionHDAJ:86816
Cellular ComponentGO:0005739mitochondrionHDAJ:86816
Cellular ComponentGO:0005739mitochondrionHDAJ:86816
Cellular ComponentGO:0005739mitochondrionHDAJ:151002
Cellular ComponentGO:0043209myelin sheathHDAJ:145263
Biological ProcessGO:00061032-oxoglutarate metabolic processISOJ:155856
Biological ProcessGO:0006102isocitrate metabolic processISOJ:155856
Biological ProcessGO:0006102isocitrate metabolic processIBAJ:265628
Biological ProcessGO:0006734NADH metabolic processISOJ:155856
Biological ProcessGO:0006099tricarboxylic acid cycleISOJ:164563
Biological ProcessGO:0006099tricarboxylic acid cycleISOJ:155856
Biological ProcessGO:0006099tricarboxylic acid cycleIBAJ:265628

Contributing Projects:
Mouse Genome Database (MGD), Gene Expression Database (GXD), Mouse Models of Human Cancer database (MMHCdb) (formerly Mouse Tumor Biology (MTB)), Gene Ontology (GO)
Citing These Resources
Funding Information
Warranty Disclaimer, Privacy Notice, Licensing, & Copyright
Send questions and comments to User Support.
last database update
09/30/2025
MGI 6.24
The Jackson Laboratory