About   Help   FAQ
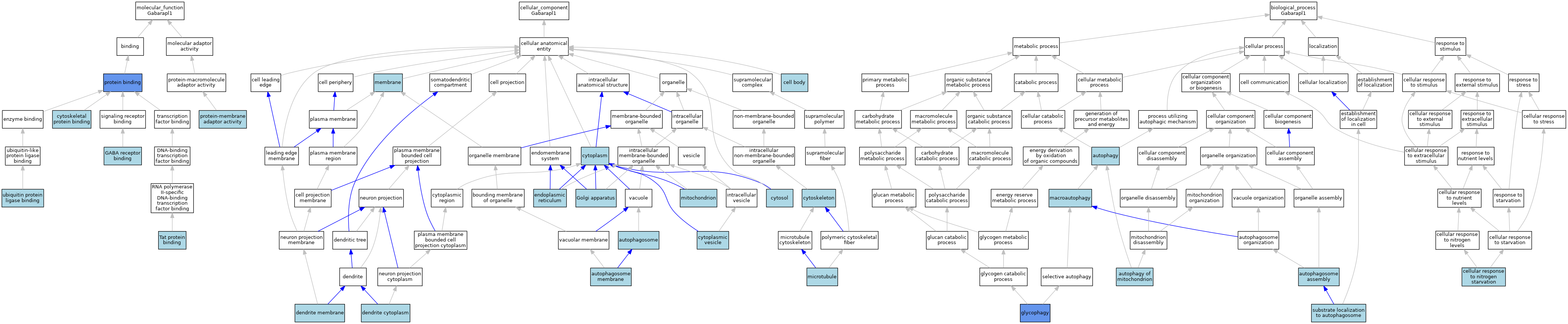
GO Annotations Graph
Symbol
Name
ID
Gabarapl1
GABA type A receptor associated protein like 1
MGI:1914980

GO annotations  (Text View)    (Tabular View)

A table of the annotations represented in this image is provided below.


Gene Ontology Evidence Code Abbreviations:

Experimental:
EXP
Inferred from experiment
HMP
Inferred from high throughput mutant phenotype
HGI
Inferred from high throughput genetic interaction
HDA
Inferred from high throughput direct assay
HEP
Inferred from high throughput expression pattern
IDA
Inferred from direct assay
IEP
Inferred from expression pattern
IGI
Inferred from genetic interaction
IMP
Inferred from mutant phenotype
IPI
Inferred from physical interaction
Homology:
IAS
Inferred from ancestral sequence
IBA
Inferred from biological aspect of ancestor
IBD
Inferred from biological aspect of descendant
IKR
Inferred from key residues
IMR
Inferred from missing residues
IRD
Inferred from rapid divergence
ISA
Inferred from sequence alignment
ISM
Inferred from sequence model
ISO
Inferred from sequence orthology
ISS
Inferred from sequence or structural similarity
Automated:
IEA
Inferred from electronic annotation
RCA
Reviewed computational analysis
Other:
IC
Inferred by curator
NAS
Non-traceable author statement
ND
No biological data available
TAS
Traceable author statement

CategoryGO IDClassification TermEvidenceReference
Molecular FunctionGO:0008092cytoskeletal protein bindingISAJ:70090
Molecular FunctionGO:0050811GABA receptor bindingIBAJ:265628
Molecular FunctionGO:0005515protein bindingIPIJ:126870
Molecular FunctionGO:0005515protein bindingIPIJ:184429
Molecular FunctionGO:0043495protein-membrane adaptor activityISOJ:322986
Molecular FunctionGO:0030957Tat protein bindingISOJ:164563
Molecular FunctionGO:0031625ubiquitin protein ligase bindingISOJ:164563
Molecular FunctionGO:0031625ubiquitin protein ligase bindingIBAJ:265628
Cellular ComponentGO:0005776autophagosomeIBAJ:265628
Cellular ComponentGO:0005776autophagosomeISOJ:92184
Cellular ComponentGO:0000421autophagosome membraneIBAJ:265628
Cellular ComponentGO:0044297cell bodyISOJ:155856
Cellular ComponentGO:0005737cytoplasmIEAJ:60000
Cellular ComponentGO:0031410cytoplasmic vesicleIEAJ:60000
Cellular ComponentGO:0005856cytoskeletonIEAJ:60000
Cellular ComponentGO:0005829cytosolIBAJ:265628
Cellular ComponentGO:0032839dendrite cytoplasmISOJ:155856
Cellular ComponentGO:0032590dendrite membraneISOJ:155856
Cellular ComponentGO:0005783endoplasmic reticulumISOJ:155856
Cellular ComponentGO:0005794Golgi apparatusISOJ:155856
Cellular ComponentGO:0016020membraneIEAJ:60000
Cellular ComponentGO:0005874microtubuleIEAJ:60000
Cellular ComponentGO:0005739mitochondrionISOJ:164563
Biological ProcessGO:0000045autophagosome assemblyIBAJ:265628
Biological ProcessGO:0006914autophagyIEAJ:60000
Biological ProcessGO:0000422autophagy of mitochondrionIBAJ:265628
Biological ProcessGO:0006995cellular response to nitrogen starvationIBAJ:265628
Biological ProcessGO:0061723glycophagyIMPJ:322984
Biological ProcessGO:0016236macroautophagyIBAJ:265628
Biological ProcessGO:0061753substrate localization to autophagosomeISOJ:322986

Contributing Projects:
Mouse Genome Database (MGD), Gene Expression Database (GXD), Mouse Models of Human Cancer database (MMHCdb) (formerly Mouse Tumor Biology (MTB)), Gene Ontology (GO)
Citing These Resources
Funding Information
Warranty Disclaimer, Privacy Notice, Licensing, & Copyright
Send questions and comments to User Support.
last database update
12/30/2025
MGI 6.24
The Jackson Laboratory