About   Help   FAQ
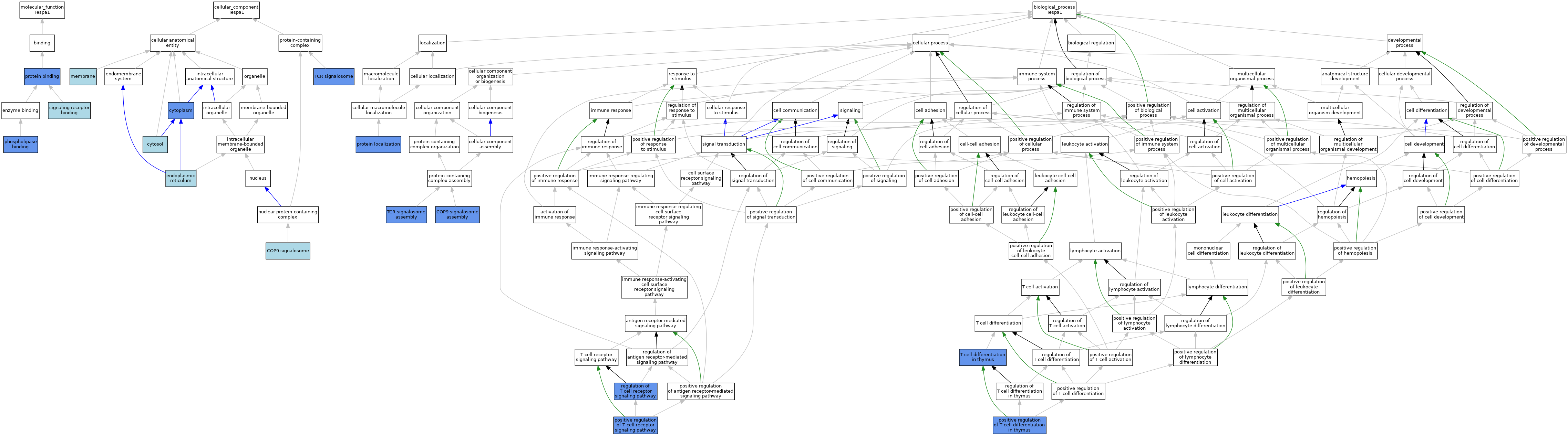
GO Annotations Graph
Symbol
Name
ID
Tespa1
thymocyte expressed, positive selection associated 1
MGI:1914846

GO annotations  (Text View)    (Tabular View)

A table of the annotations represented in this image is provided below.


Gene Ontology Evidence Code Abbreviations:

Experimental:
EXP
Inferred from experiment
HMP
Inferred from high throughput mutant phenotype
HGI
Inferred from high throughput genetic interaction
HDA
Inferred from high throughput direct assay
HEP
Inferred from high throughput expression pattern
IDA
Inferred from direct assay
IEP
Inferred from expression pattern
IGI
Inferred from genetic interaction
IMP
Inferred from mutant phenotype
IPI
Inferred from physical interaction
Homology:
IAS
Inferred from ancestral sequence
IBA
Inferred from biological aspect of ancestor
IBD
Inferred from biological aspect of descendant
IKR
Inferred from key residues
IMR
Inferred from missing residues
IRD
Inferred from rapid divergence
ISA
Inferred from sequence alignment
ISM
Inferred from sequence model
ISO
Inferred from sequence orthology
ISS
Inferred from sequence or structural similarity
Automated:
IEA
Inferred from electronic annotation
RCA
Reviewed computational analysis
Other:
IC
Inferred by curator
NAS
Non-traceable author statement
ND
No biological data available
TAS
Traceable author statement

CategoryGO IDClassification TermEvidenceReference
Molecular FunctionGO:0043274phospholipase bindingIPIJ:250573
Molecular FunctionGO:0005515protein bindingIPIJ:250573
Molecular FunctionGO:0005515protein bindingIPIJ:250573
Molecular FunctionGO:0005515protein bindingIPIJ:250573
Molecular FunctionGO:0005102signaling receptor bindingIEAJ:72247
Cellular ComponentGO:0008180COP9 signalosomeISOJ:164563
Cellular ComponentGO:0005737cytoplasmIDAJ:186446
Cellular ComponentGO:0005829cytosolISOJ:164563
Cellular ComponentGO:0005783endoplasmic reticulumIEAJ:60000
Cellular ComponentGO:0016020membraneIEAJ:60000
Cellular ComponentGO:0036398TCR signalosomeTASJ:250573
Cellular ComponentGO:0036398TCR signalosomeIMPJ:250573
Cellular ComponentGO:0036398TCR signalosomeIDAJ:250573
Biological ProcessGO:0010387COP9 signalosome assemblyIMPJ:186446
Biological ProcessGO:0033089positive regulation of T cell differentiation in thymusIMPJ:186446
Biological ProcessGO:0050862positive regulation of T cell receptor signaling pathwayIMPJ:186446
Biological ProcessGO:0050862positive regulation of T cell receptor signaling pathwayIBAJ:265628
Biological ProcessGO:0008104protein localizationIMPJ:250573
Biological ProcessGO:0008104protein localizationIDAJ:250573
Biological ProcessGO:0050856regulation of T cell receptor signaling pathwayIDAJ:250573
Biological ProcessGO:0050856regulation of T cell receptor signaling pathwayIMPJ:250573
Biological ProcessGO:0033077T cell differentiation in thymusIDAJ:250573
Biological ProcessGO:0033077T cell differentiation in thymusIMPJ:250573
Biological ProcessGO:0036399TCR signalosome assemblyIMPJ:250573

Contributing Projects:
Mouse Genome Database (MGD), Gene Expression Database (GXD), Mouse Models of Human Cancer database (MMHCdb) (formerly Mouse Tumor Biology (MTB)), Gene Ontology (GO)
Citing These Resources
Funding Information
Warranty Disclaimer, Privacy Notice, Licensing, & Copyright
Send questions and comments to User Support.
last database update
12/30/2025
MGI 6.24
The Jackson Laboratory