About   Help   FAQ
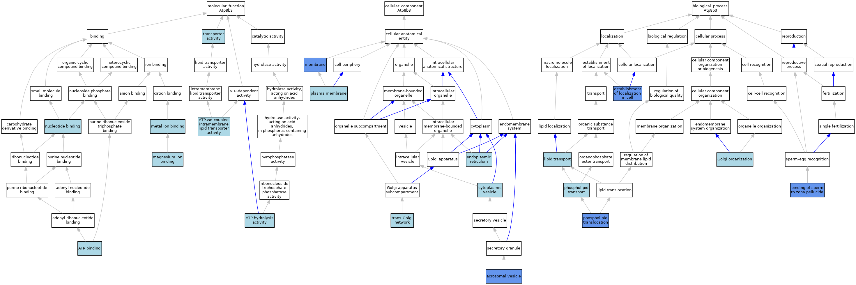
GO Annotations Graph
Symbol
Name
ID
Atp8b3
ATPase, class I, type 8B, member 3
MGI:1914581

GO annotations  (Text View)    (Tabular View)

A table of the annotations represented in this image is provided below.


Gene Ontology Evidence Code Abbreviations:

Experimental:
EXP
Inferred from experiment
HMP
Inferred from high throughput mutant phenotype
HGI
Inferred from high throughput genetic interaction
HDA
Inferred from high throughput direct assay
HEP
Inferred from high throughput expression pattern
IDA
Inferred from direct assay
IEP
Inferred from expression pattern
IGI
Inferred from genetic interaction
IMP
Inferred from mutant phenotype
IPI
Inferred from physical interaction
Homology:
IAS
Inferred from ancestral sequence
IBA
Inferred from biological aspect of ancestor
IBD
Inferred from biological aspect of descendant
IKR
Inferred from key residues
IMR
Inferred from missing residues
IRD
Inferred from rapid divergence
ISA
Inferred from sequence alignment
ISM
Inferred from sequence model
ISO
Inferred from sequence orthology
ISS
Inferred from sequence or structural similarity
Automated:
IEA
Inferred from electronic annotation
RCA
Reviewed computational analysis
Other:
IC
Inferred by curator
NAS
Non-traceable author statement
ND
No biological data available
TAS
Traceable author statement

CategoryGO IDClassification TermEvidenceReference
Molecular FunctionGO:0005524ATP bindingIEAJ:72247
Molecular FunctionGO:0005524ATP bindingIEAJ:60000
Molecular FunctionGO:0016887ATP hydrolysis activityIEAJ:72247
Molecular FunctionGO:0140326ATPase-coupled intramembrane lipid transporter activityIBAJ:265628
Molecular FunctionGO:0000287magnesium ion bindingIEAJ:72247
Molecular FunctionGO:0046872metal ion bindingIEAJ:60000
Molecular FunctionGO:0000166nucleotide bindingIEAJ:72247
Molecular FunctionGO:0000166nucleotide bindingIEAJ:60000
Molecular FunctionGO:0005215transporter activityIEAJ:72247
Cellular ComponentGO:0001669acrosomal vesicleIDAJ:88796
Cellular ComponentGO:0031410cytoplasmic vesicleIEAJ:60000
Cellular ComponentGO:0005783endoplasmic reticulumIEAJ:60000
Cellular ComponentGO:0016020membraneIDAJ:88796
Cellular ComponentGO:0005886plasma membraneIBAJ:265628
Cellular ComponentGO:0005802trans-Golgi networkIBAJ:265628
Biological ProcessGO:0007339binding of sperm to zona pellucidaIMPJ:88796
Biological ProcessGO:0051649establishment of localization in cellIMPJ:88796
Biological ProcessGO:0007030Golgi organizationIBAJ:265628
Biological ProcessGO:0006869lipid transportIEAJ:60000
Biological ProcessGO:0045332phospholipid translocationIBAJ:265628
Biological ProcessGO:0045332phospholipid translocationIMPJ:88796
Biological ProcessGO:0015914phospholipid transportIEAJ:72247

Contributing Projects:
Mouse Genome Database (MGD), Gene Expression Database (GXD), Mouse Models of Human Cancer database (MMHCdb) (formerly Mouse Tumor Biology (MTB)), Gene Ontology (GO)
Citing These Resources
Funding Information
Warranty Disclaimer, Privacy Notice, Licensing, & Copyright
Send questions and comments to User Support.
last database update
12/30/2025
MGI 6.24
The Jackson Laboratory