|
Symbol Name ID |
Khdc3
KH domain containing 3, subcortical maternal complex member MGI:1914241 |
| Category | GO ID | Classification Term | Evidence | Reference | |||||||||
|---|---|---|---|---|---|---|---|---|---|---|---|---|---|
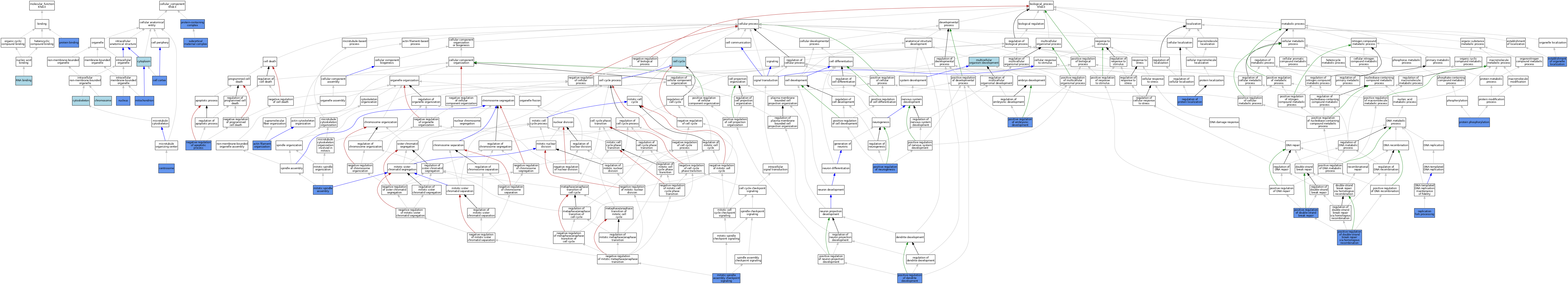
| Molecular Function | GO:0005515 | protein binding | IPI | J:296112 | |||||||||
| Molecular Function | GO:0005515 | protein binding | IPI | J:306588 | |||||||||
| Molecular Function | GO:0005515 | protein binding | IPI | J:130427 | |||||||||
| Molecular Function | GO:0005515 | protein binding | IPI | J:302234 | |||||||||
| Molecular Function | GO:0005515 | protein binding | IPI | J:140105 | |||||||||
| Molecular Function | GO:0003723 | RNA binding | IEA | J:60000 | |||||||||
| Molecular Function | GO:0003723 | RNA binding | IEA | J:72247 | |||||||||
| Cellular Component | GO:0005938 | cell cortex | IDA | J:276268 | |||||||||
| Cellular Component | GO:0005938 | cell cortex | IDA | J:306588 | |||||||||
| Cellular Component | GO:0005938 | cell cortex | IDA | J:148330 | |||||||||
| Cellular Component | GO:0005938 | cell cortex | IDA | J:130427 | |||||||||
| Cellular Component | GO:0005938 | cell cortex | IDA | J:140105 | |||||||||
| Cellular Component | GO:0005813 | centrosome | IDA | J:306588 | |||||||||
| Cellular Component | GO:0005694 | chromosome | IEA | J:60000 | |||||||||
| Cellular Component | GO:0005737 | cytoplasm | ISO | J:164563 | |||||||||
| Cellular Component | GO:0005856 | cytoskeleton | IEA | J:60000 | |||||||||
| Cellular Component | GO:0005739 | mitochondrion | IDA | J:306588 | |||||||||
| Cellular Component | GO:0005634 | nucleus | IDA | J:296112 | |||||||||
| Cellular Component | GO:0005634 | nucleus | ISO | J:164563 | |||||||||
| Cellular Component | GO:0005634 | nucleus | IDA | J:306603 | |||||||||
| Cellular Component | GO:0005634 | nucleus | IDA | J:306588 | |||||||||
| Cellular Component | GO:0032991 | protein-containing complex | ISO | J:164563 | |||||||||
| Cellular Component | GO:0032991 | protein-containing complex | IBA | J:265628 | |||||||||
| Cellular Component | GO:0032991 | protein-containing complex | IDA | J:130427 | |||||||||
| Cellular Component | GO:0032991 | protein-containing complex | IDA | J:140105 | |||||||||
| Cellular Component | GO:0106333 | subcortical maternal complex | ISO | J:164563 | |||||||||
| Cellular Component | GO:0106333 | subcortical maternal complex | IDA | J:296111 | |||||||||
| Cellular Component | GO:0106333 | subcortical maternal complex | IDA | J:130427 | |||||||||
| Cellular Component | GO:0106333 | subcortical maternal complex | IDA | J:302234 | |||||||||
| Biological Process | GO:0007015 | actin filament organization | IMP | J:284116 | |||||||||
| Biological Process | GO:0007049 | cell cycle | IEA | J:60000 | |||||||||
| Biological Process | GO:0051656 | establishment of organelle localization | IMP | J:284116 | |||||||||
| Biological Process | GO:0090307 | mitotic spindle assembly | IMP | J:148330 | |||||||||
| Biological Process | GO:0007094 | mitotic spindle assembly checkpoint signaling | IMP | J:148330 | |||||||||
| Biological Process | GO:0007275 | multicellular organism development | IEA | J:60000 | |||||||||
| Biological Process | GO:0043066 | negative regulation of apoptotic process | IMP | J:306588 | |||||||||
| Biological Process | GO:1900006 | positive regulation of dendrite development | IMP | J:306603 | |||||||||
| Biological Process | GO:2000781 | positive regulation of double-strand break repair | IMP | J:306603 | |||||||||
| Biological Process | GO:2000781 | positive regulation of double-strand break repair | IMP | J:296112 | |||||||||
| Biological Process | GO:1905168 | positive regulation of double-strand break repair via homologous recombination | IMP | J:306588 | |||||||||
| Biological Process | GO:1905168 | positive regulation of double-strand break repair via homologous recombination | ISO | J:164563 | |||||||||
| Biological Process | GO:0040019 | positive regulation of embryonic development | IMP | J:296112 | |||||||||
| Biological Process | GO:0050769 | positive regulation of neurogenesis | IMP | J:306603 | |||||||||
| Biological Process | GO:0006468 | protein phosphorylation | IMP | J:148330 | |||||||||
| Biological Process | GO:0032880 | regulation of protein localization | IMP | J:296112 | |||||||||
| Biological Process | GO:0032880 | regulation of protein localization | ISO | J:164563 | |||||||||
| Biological Process | GO:0032880 | regulation of protein localization | IMP | J:306588 | |||||||||
| Biological Process | GO:0031297 | replication fork processing | IMP | J:296112 | |||||||||
Mouse Genome Database (MGD), Gene Expression Database (GXD), Mouse Models of Human Cancer database (MMHCdb) (formerly Mouse Tumor Biology (MTB)), Gene Ontology (GO) |
||
|
Citing These Resources Funding Information Warranty Disclaimer, Privacy Notice, Licensing, & Copyright Send questions and comments to User Support. |
last database update 12/30/2025 MGI 6.24 |
|
|
|
||