About   Help   FAQ
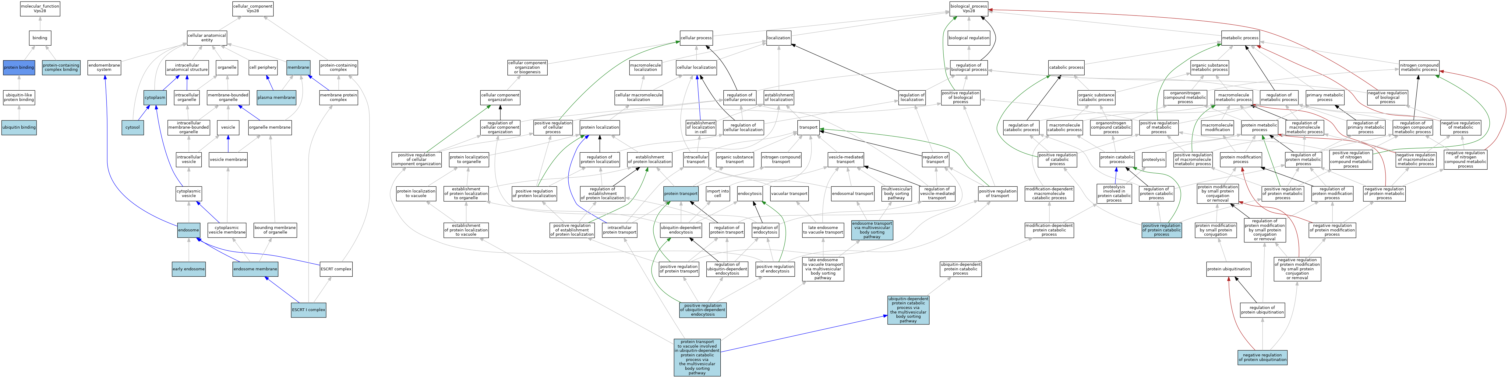
GO Annotations Graph
Symbol
Name
ID
Vps28
vacuolar protein sorting 28
MGI:1914164

GO annotations  (Text View)    (Tabular View)

A table of the annotations represented in this image is provided below.


Gene Ontology Evidence Code Abbreviations:

Experimental:
EXP
Inferred from experiment
HMP
Inferred from high throughput mutant phenotype
HGI
Inferred from high throughput genetic interaction
HDA
Inferred from high throughput direct assay
HEP
Inferred from high throughput expression pattern
IDA
Inferred from direct assay
IEP
Inferred from expression pattern
IGI
Inferred from genetic interaction
IMP
Inferred from mutant phenotype
IPI
Inferred from physical interaction
Homology:
IAS
Inferred from ancestral sequence
IBA
Inferred from biological aspect of ancestor
IBD
Inferred from biological aspect of descendant
IKR
Inferred from key residues
IMR
Inferred from missing residues
IRD
Inferred from rapid divergence
ISA
Inferred from sequence alignment
ISM
Inferred from sequence model
ISO
Inferred from sequence orthology
ISS
Inferred from sequence or structural similarity
Automated:
IEA
Inferred from electronic annotation
RCA
Reviewed computational analysis
Other:
IC
Inferred by curator
NAS
Non-traceable author statement
ND
No biological data available
TAS
Traceable author statement

CategoryGO IDClassification TermEvidenceReference
Molecular FunctionGO:0005515protein bindingIPIJ:273504
Molecular FunctionGO:0005515protein bindingIPIJ:273504
Molecular FunctionGO:0005515protein bindingIPIJ:273504
Molecular FunctionGO:0044877protein-containing complex bindingIBAJ:265628
Molecular FunctionGO:0043130ubiquitin bindingISOJ:164563
Cellular ComponentGO:0005737cytoplasmISOJ:164563
Cellular ComponentGO:0005829cytosolISOJ:155856
Cellular ComponentGO:0005829cytosolISOJ:73065
Cellular ComponentGO:0005769early endosomeISOJ:164563
Cellular ComponentGO:0005768endosomeISOJ:73065
Cellular ComponentGO:0010008endosome membraneISOJ:164563
Cellular ComponentGO:0000813ESCRT I complexISOJ:164563
Cellular ComponentGO:0000813ESCRT I complexIBAJ:265628
Cellular ComponentGO:0016020membraneIEAJ:60000
Cellular ComponentGO:0005886plasma membraneISOJ:164563
Biological ProcessGO:0032509endosome transport via multivesicular body sorting pathwayIEAJ:72247
Biological ProcessGO:0031397negative regulation of protein ubiquitinationISOJ:164563
Biological ProcessGO:0045732positive regulation of protein catabolic processISOJ:164563
Biological ProcessGO:2000397positive regulation of ubiquitin-dependent endocytosisISOJ:164563
Biological ProcessGO:0015031protein transportIEAJ:60000
Biological ProcessGO:0043328protein transport to vacuole involved in ubiquitin-dependent protein catabolic process via the multivesicular body sorting pathwayIBAJ:265628
Biological ProcessGO:0043162ubiquitin-dependent protein catabolic process via the multivesicular body sorting pathwayISOJ:164563

Contributing Projects:
Mouse Genome Database (MGD), Gene Expression Database (GXD), Mouse Models of Human Cancer database (MMHCdb) (formerly Mouse Tumor Biology (MTB)), Gene Ontology (GO)
Citing These Resources
Funding Information
Warranty Disclaimer, Privacy Notice, Licensing, & Copyright
Send questions and comments to User Support.
last database update
12/30/2025
MGI 6.24
The Jackson Laboratory