About   Help   FAQ
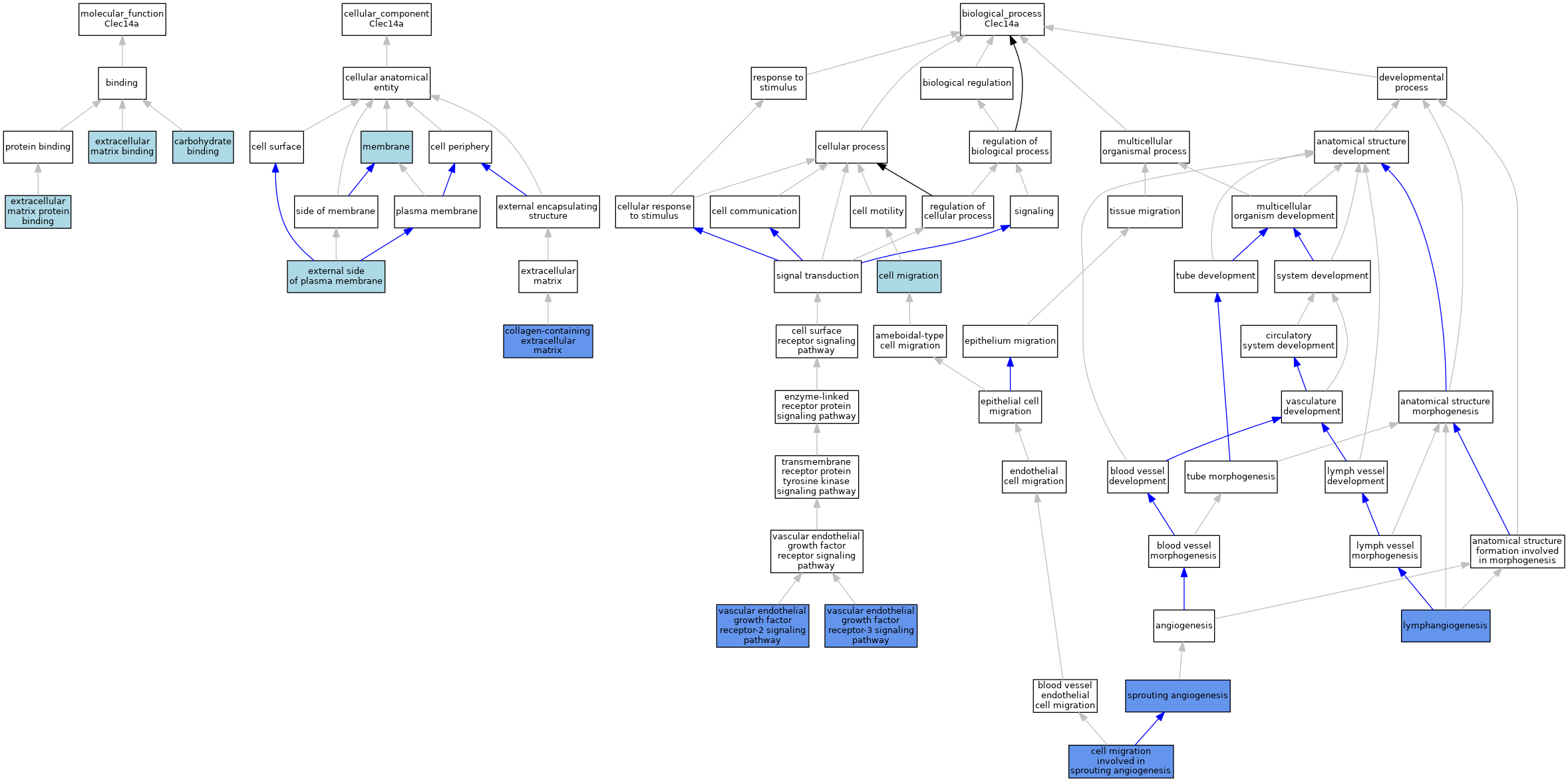
GO Annotations Graph
Symbol
Name
ID
Clec14a
C-type lectin domain family 14, member a
MGI:1914114

GO annotations  (Text View)    (Tabular View)

A table of the annotations represented in this image is provided below.


Gene Ontology Evidence Code Abbreviations:

Experimental:
EXP
Inferred from experiment
HMP
Inferred from high throughput mutant phenotype
HGI
Inferred from high throughput genetic interaction
HDA
Inferred from high throughput direct assay
HEP
Inferred from high throughput expression pattern
IDA
Inferred from direct assay
IEP
Inferred from expression pattern
IGI
Inferred from genetic interaction
IMP
Inferred from mutant phenotype
IPI
Inferred from physical interaction
Homology:
IAS
Inferred from ancestral sequence
IBA
Inferred from biological aspect of ancestor
IBD
Inferred from biological aspect of descendant
IKR
Inferred from key residues
IMR
Inferred from missing residues
IRD
Inferred from rapid divergence
ISA
Inferred from sequence alignment
ISM
Inferred from sequence model
ISO
Inferred from sequence orthology
ISS
Inferred from sequence or structural similarity
Automated:
IEA
Inferred from electronic annotation
RCA
Reviewed computational analysis
Other:
IC
Inferred by curator
NAS
Non-traceable author statement
ND
No biological data available
TAS
Traceable author statement

CategoryGO IDClassification TermEvidenceReference
Molecular FunctionGO:0030246carbohydrate bindingIEAJ:60000
Molecular FunctionGO:0050840extracellular matrix bindingIBAJ:265628
Molecular FunctionGO:1990430extracellular matrix protein bindingIBAJ:265628
Molecular FunctionGO:1990430extracellular matrix protein bindingISOJ:232756
Cellular ComponentGO:0062023collagen-containing extracellular matrixHDAJ:265604
Cellular ComponentGO:0009897external side of plasma membraneIBAJ:265628
Cellular ComponentGO:0009897external side of plasma membraneISOJ:232756
Cellular ComponentGO:0016020membraneIEAJ:60000
Biological ProcessGO:0016477cell migrationIBAJ:265628
Biological ProcessGO:0002042cell migration involved in sprouting angiogenesisIMPJ:232756
Biological ProcessGO:0001946lymphangiogenesisIMPJ:239835
Biological ProcessGO:0002040sprouting angiogenesisIMPJ:239835
Biological ProcessGO:0036324vascular endothelial growth factor receptor-2 signaling pathwayISOJ:164563
Biological ProcessGO:0036324vascular endothelial growth factor receptor-2 signaling pathwayIMPJ:239835
Biological ProcessGO:0036325vascular endothelial growth factor receptor-3 signaling pathwayISOJ:164563
Biological ProcessGO:0036325vascular endothelial growth factor receptor-3 signaling pathwayIMPJ:239835

Contributing Projects:
Mouse Genome Database (MGD), Gene Expression Database (GXD), Mouse Models of Human Cancer database (MMHCdb) (formerly Mouse Tumor Biology (MTB)), Gene Ontology (GO)
Citing These Resources
Funding Information
Warranty Disclaimer, Privacy Notice, Licensing, & Copyright
Send questions and comments to User Support.
last database update
12/30/2025
MGI 6.24
The Jackson Laboratory