About   Help   FAQ
GO Annotations Graph
Symbol
Name
ID
Dnajc10
DnaJ heat shock protein family (Hsp40) member C10
MGI:1914111

GO annotations  (Text View)    (Tabular View)

A table of the annotations represented in this image is provided below.


Gene Ontology Evidence Code Abbreviations:

Experimental:
EXP
Inferred from experiment
HMP
Inferred from high throughput mutant phenotype
HGI
Inferred from high throughput genetic interaction
HDA
Inferred from high throughput direct assay
HEP
Inferred from high throughput expression pattern
IDA
Inferred from direct assay
IEP
Inferred from expression pattern
IGI
Inferred from genetic interaction
IMP
Inferred from mutant phenotype
IPI
Inferred from physical interaction
Homology:
IAS
Inferred from ancestral sequence
IBA
Inferred from biological aspect of ancestor
IBD
Inferred from biological aspect of descendant
IKR
Inferred from key residues
IMR
Inferred from missing residues
IRD
Inferred from rapid divergence
ISA
Inferred from sequence alignment
ISM
Inferred from sequence model
ISO
Inferred from sequence orthology
ISS
Inferred from sequence or structural similarity
Automated:
IEA
Inferred from electronic annotation
RCA
Reviewed computational analysis
Other:
IC
Inferred by curator
NAS
Non-traceable author statement
ND
No biological data available
TAS
Traceable author statement

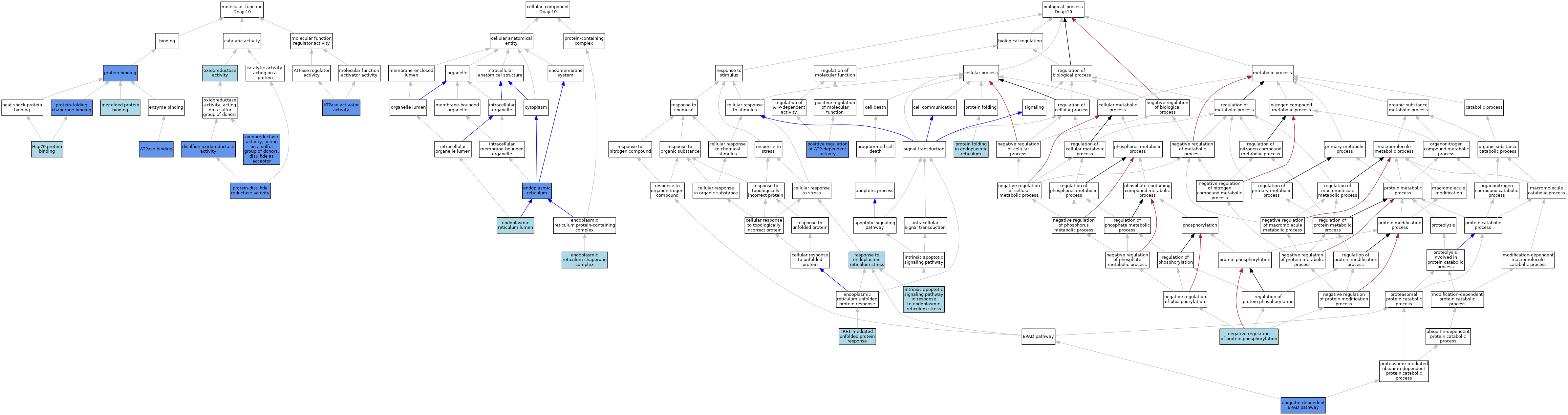
CategoryGO IDClassification TermEvidenceReference
Molecular FunctionGO:0001671ATPase activator activityIMPJ:81723
Molecular FunctionGO:0051117ATPase bindingISOJ:164563
Molecular FunctionGO:0051117ATPase bindingIPIJ:81723
Molecular FunctionGO:0015036disulfide oxidoreductase activityIDAJ:169878
Molecular FunctionGO:0030544Hsp70 protein bindingISOJ:164563
Molecular FunctionGO:0051787misfolded protein bindingISOJ:164563
Molecular FunctionGO:0051787misfolded protein bindingIBAJ:265628
Molecular FunctionGO:0016491oxidoreductase activityIEAJ:60000
Molecular FunctionGO:0016671oxidoreductase activity, acting on a sulfur group of donors, disulfide as acceptorIDAJ:170851
Molecular FunctionGO:0016671oxidoreductase activity, acting on a sulfur group of donors, disulfide as acceptorIBAJ:265628
Molecular FunctionGO:0005515protein bindingIPIJ:170851
Molecular FunctionGO:0015035protein-disulfide reductase activityIDAJ:170851
Molecular FunctionGO:0015035protein-disulfide reductase activityISOJ:164563
Molecular FunctionGO:0051087protein-folding chaperone bindingISOJ:164563
Molecular FunctionGO:0051087protein-folding chaperone bindingIDAJ:169878
Cellular ComponentGO:0005783endoplasmic reticulumIDAJ:81723
Cellular ComponentGO:0005783endoplasmic reticulumISOJ:164563
Cellular ComponentGO:0005783endoplasmic reticulumISOJ:81369
Cellular ComponentGO:0034663endoplasmic reticulum chaperone complexISOJ:164563
Cellular ComponentGO:0005788endoplasmic reticulum lumenISOJ:164563
Biological ProcessGO:0070059intrinsic apoptotic signaling pathway in response to endoplasmic reticulum stressISOJ:164563
Biological ProcessGO:0036498IRE1-mediated unfolded protein responseIBAJ:265628
Biological ProcessGO:0001933negative regulation of protein phosphorylationISOJ:164563
Biological ProcessGO:0032781positive regulation of ATP-dependent activityIMPJ:81723
Biological ProcessGO:0034975protein folding in endoplasmic reticulumISOJ:164563
Biological ProcessGO:0034976response to endoplasmic reticulum stressISOJ:164563
Biological ProcessGO:0030433ubiquitin-dependent ERAD pathwayIDAJ:170851
Biological ProcessGO:0030433ubiquitin-dependent ERAD pathwayISOJ:164563
Biological ProcessGO:0030433ubiquitin-dependent ERAD pathwayIDAJ:169878

Contributing Projects:
Mouse Genome Database (MGD), Gene Expression Database (GXD), Mouse Models of Human Cancer database (MMHCdb) (formerly Mouse Tumor Biology (MTB)), Gene Ontology (GO)
Citing These Resources
Funding Information
Warranty Disclaimer, Privacy Notice, Licensing, & Copyright
Send questions and comments to User Support.
last database update
12/30/2025
MGI 6.24
The Jackson Laboratory