About   Help   FAQ
GO Annotations Graph
Symbol
Name
ID
Aspn
asporin
MGI:1913945

GO annotations  (Text View)    (Tabular View)

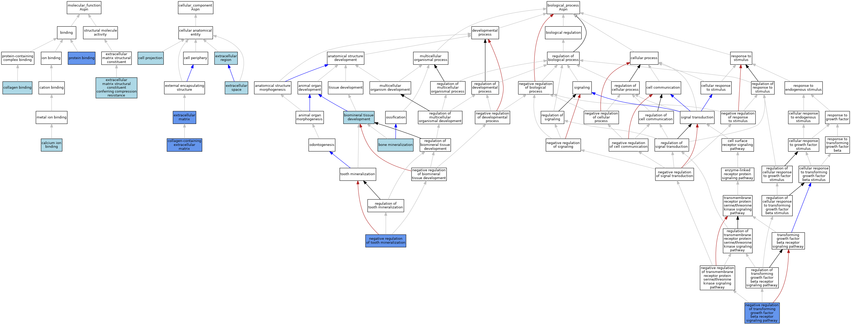
A table of the annotations represented in this image is provided below.


Gene Ontology Evidence Code Abbreviations:

Experimental:
EXP
Inferred from experiment
HMP
Inferred from high throughput mutant phenotype
HGI
Inferred from high throughput genetic interaction
HDA
Inferred from high throughput direct assay
HEP
Inferred from high throughput expression pattern
IDA
Inferred from direct assay
IEP
Inferred from expression pattern
IGI
Inferred from genetic interaction
IMP
Inferred from mutant phenotype
IPI
Inferred from physical interaction
Homology:
IAS
Inferred from ancestral sequence
IBA
Inferred from biological aspect of ancestor
IBD
Inferred from biological aspect of descendant
IKR
Inferred from key residues
IMR
Inferred from missing residues
IRD
Inferred from rapid divergence
ISA
Inferred from sequence alignment
ISM
Inferred from sequence model
ISO
Inferred from sequence orthology
ISS
Inferred from sequence or structural similarity
Automated:
IEA
Inferred from electronic annotation
RCA
Reviewed computational analysis
Other:
IC
Inferred by curator
NAS
Non-traceable author statement
ND
No biological data available
TAS
Traceable author statement

CategoryGO IDClassification TermEvidenceReference
Molecular FunctionGO:0005509calcium ion bindingISOJ:164563
Molecular FunctionGO:0005518collagen bindingIEAJ:72247
Molecular FunctionGO:0030021extracellular matrix structural constituent conferring compression resistanceRCAJ:265607
Molecular FunctionGO:0030021extracellular matrix structural constituent conferring compression resistanceRCAJ:265604
Molecular FunctionGO:0005515protein bindingIPIJ:126816
Molecular FunctionGO:0005515protein bindingIPIJ:124617
Cellular ComponentGO:0042995cell projectionISOJ:155856
Cellular ComponentGO:0062023collagen-containing extracellular matrixHDAJ:265607
Cellular ComponentGO:0062023collagen-containing extracellular matrixHDAJ:265604
Cellular ComponentGO:0031012extracellular matrixISOJ:164563
Cellular ComponentGO:0031012extracellular matrixIDAJ:68846
Cellular ComponentGO:0005576extracellular regionIEAJ:60000
Cellular ComponentGO:0005615extracellular spaceIBAJ:265628
Biological ProcessGO:0031214biomineral tissue developmentIEAJ:60000
Biological ProcessGO:0030282bone mineralizationISOJ:164563
Biological ProcessGO:0070171negative regulation of tooth mineralizationIDAJ:124617
Biological ProcessGO:0030512negative regulation of transforming growth factor beta receptor signaling pathwayISOJ:164563
Biological ProcessGO:0030512negative regulation of transforming growth factor beta receptor signaling pathwayIDAJ:126816

Contributing Projects:
Mouse Genome Database (MGD), Gene Expression Database (GXD), Mouse Models of Human Cancer database (MMHCdb) (formerly Mouse Tumor Biology (MTB)), Gene Ontology (GO)
Citing These Resources
Funding Information
Warranty Disclaimer, Privacy Notice, Licensing, & Copyright
Send questions and comments to User Support.
last database update
12/30/2025
MGI 6.24
The Jackson Laboratory