About   Help   FAQ
GO Annotations Graph
Symbol
Name
ID
Tab1
TGF-beta activated kinase 1/MAP3K7 binding protein 1
MGI:1913763

GO annotations  (Text View)    (Tabular View)

A table of the annotations represented in this image is provided below.


Gene Ontology Evidence Code Abbreviations:

Experimental:
EXP
Inferred from experiment
HMP
Inferred from high throughput mutant phenotype
HGI
Inferred from high throughput genetic interaction
HDA
Inferred from high throughput direct assay
HEP
Inferred from high throughput expression pattern
IDA
Inferred from direct assay
IEP
Inferred from expression pattern
IGI
Inferred from genetic interaction
IMP
Inferred from mutant phenotype
IPI
Inferred from physical interaction
Homology:
IAS
Inferred from ancestral sequence
IBA
Inferred from biological aspect of ancestor
IBD
Inferred from biological aspect of descendant
IKR
Inferred from key residues
IMR
Inferred from missing residues
IRD
Inferred from rapid divergence
ISA
Inferred from sequence alignment
ISM
Inferred from sequence model
ISO
Inferred from sequence orthology
ISS
Inferred from sequence or structural similarity
Automated:
IEA
Inferred from electronic annotation
RCA
Reviewed computational analysis
Other:
IC
Inferred by curator
NAS
Non-traceable author statement
ND
No biological data available
TAS
Traceable author statement

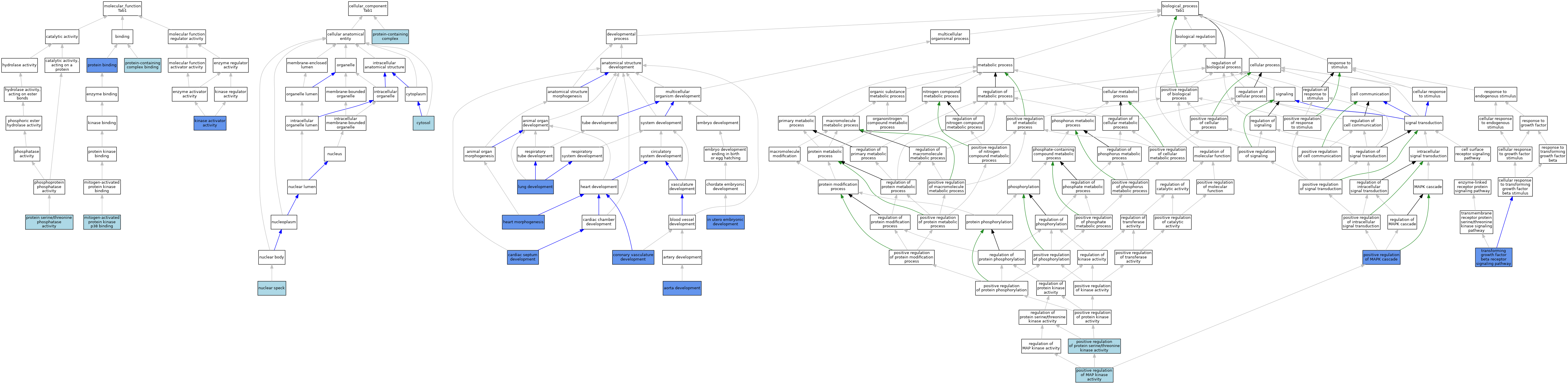
CategoryGO IDClassification TermEvidenceReference
Molecular FunctionGO:0019209kinase activator activityIMPJ:80766
Molecular FunctionGO:0048273mitogen-activated protein kinase p38 bindingISOJ:155856
Molecular FunctionGO:0005515protein bindingIPIJ:201312
Molecular FunctionGO:0005515protein bindingIPIJ:166091
Molecular FunctionGO:0005515protein bindingIPIJ:149244
Molecular FunctionGO:0005515protein bindingIPIJ:148055
Molecular FunctionGO:0005515protein bindingIPIJ:215973
Molecular FunctionGO:0004722protein serine/threonine phosphatase activityIEAJ:72247
Molecular FunctionGO:0044877protein-containing complex bindingISOJ:155856
Cellular ComponentGO:0005829cytosolISOJ:164563
Cellular ComponentGO:0005829cytosolTASReactome:R-MMU-209329
Cellular ComponentGO:0005829cytosolIBAJ:265628
Cellular ComponentGO:0016607nuclear speckISOJ:164563
Cellular ComponentGO:0032991protein-containing complexISOJ:155856
Biological ProcessGO:0035904aorta developmentIMPJ:222159
Biological ProcessGO:0003279cardiac septum developmentIMPJ:222159
Biological ProcessGO:0060976coronary vasculature developmentIMPJ:222159
Biological ProcessGO:0003007heart morphogenesisIMPJ:80766
Biological ProcessGO:0001701in utero embryonic developmentIMPJ:80766
Biological ProcessGO:0030324lung developmentIMPJ:80766
Biological ProcessGO:0043406positive regulation of MAP kinase activityISOJ:155856
Biological ProcessGO:0043410positive regulation of MAPK cascadeIMPJ:80766
Biological ProcessGO:0071902positive regulation of protein serine/threonine kinase activityISOJ:164563
Biological ProcessGO:0007179transforming growth factor beta receptor signaling pathwayIMPJ:80766

Contributing Projects:
Mouse Genome Database (MGD), Gene Expression Database (GXD), Mouse Models of Human Cancer database (MMHCdb) (formerly Mouse Tumor Biology (MTB)), Gene Ontology (GO)
Citing These Resources
Funding Information
Warranty Disclaimer, Privacy Notice, Licensing, & Copyright
Send questions and comments to User Support.
last database update
12/30/2025
MGI 6.24
The Jackson Laboratory