About   Help   FAQ
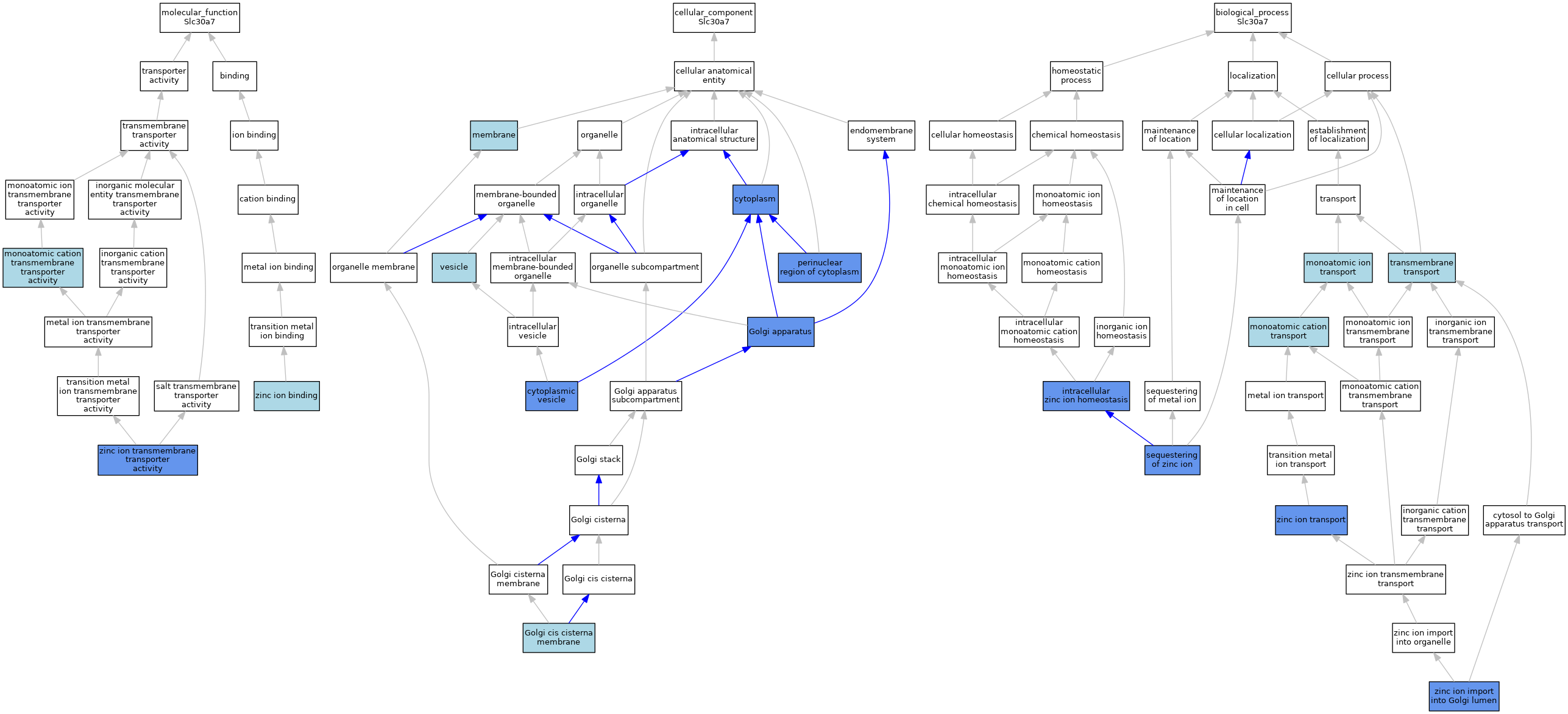
GO Annotations Graph
Symbol
Name
ID
Slc30a7
solute carrier family 30 (zinc transporter), member 7
MGI:1913750

GO annotations  (Text View)    (Tabular View)

A table of the annotations represented in this image is provided below.


Gene Ontology Evidence Code Abbreviations:

Experimental:
EXP
Inferred from experiment
HMP
Inferred from high throughput mutant phenotype
HGI
Inferred from high throughput genetic interaction
HDA
Inferred from high throughput direct assay
HEP
Inferred from high throughput expression pattern
IDA
Inferred from direct assay
IEP
Inferred from expression pattern
IGI
Inferred from genetic interaction
IMP
Inferred from mutant phenotype
IPI
Inferred from physical interaction
Homology:
IAS
Inferred from ancestral sequence
IBA
Inferred from biological aspect of ancestor
IBD
Inferred from biological aspect of descendant
IKR
Inferred from key residues
IMR
Inferred from missing residues
IRD
Inferred from rapid divergence
ISA
Inferred from sequence alignment
ISM
Inferred from sequence model
ISO
Inferred from sequence orthology
ISS
Inferred from sequence or structural similarity
Automated:
IEA
Inferred from electronic annotation
RCA
Reviewed computational analysis
Other:
IC
Inferred by curator
NAS
Non-traceable author statement
ND
No biological data available
TAS
Traceable author statement

CategoryGO IDClassification TermEvidenceReference
Molecular FunctionGO:0008324monoatomic cation transmembrane transporter activityIEAJ:72247
Molecular FunctionGO:0008270zinc ion bindingICJ:81693
Molecular FunctionGO:0005385zinc ion transmembrane transporter activityISOJ:164563
Molecular FunctionGO:0005385zinc ion transmembrane transporter activityIDAJ:81693
Molecular FunctionGO:0005385zinc ion transmembrane transporter activityIBAJ:265628
Cellular ComponentGO:0005737cytoplasmISOJ:164563
Cellular ComponentGO:0005737cytoplasmIDAJ:159141
Cellular ComponentGO:0031410cytoplasmic vesicleIBAJ:265628
Cellular ComponentGO:0031410cytoplasmic vesicleIDAJ:81693
Cellular ComponentGO:0005794Golgi apparatusISOJ:164563
Cellular ComponentGO:0005794Golgi apparatusIDAJ:159141
Cellular ComponentGO:0005794Golgi apparatusIBAJ:265628
Cellular ComponentGO:0005794Golgi apparatusIDAJ:81693
Cellular ComponentGO:1990674Golgi cis cisterna membraneISOJ:164563
Cellular ComponentGO:0016020membraneIEAJ:72247
Cellular ComponentGO:0016020membraneIEAJ:60000
Cellular ComponentGO:0048471perinuclear region of cytoplasmIDAJ:159141
Cellular ComponentGO:0031982vesicleISOJ:164563
Biological ProcessGO:0006882intracellular zinc ion homeostasisIMPJ:128927
Biological ProcessGO:0006882intracellular zinc ion homeostasisIBAJ:265628
Biological ProcessGO:0006812monoatomic cation transportIEAJ:72247
Biological ProcessGO:0006811monoatomic ion transportIEAJ:60000
Biological ProcessGO:0032119sequestering of zinc ionIEPJ:159141
Biological ProcessGO:0055085transmembrane transportIEAJ:72247
Biological ProcessGO:1904257zinc ion import into Golgi lumenISOJ:164563
Biological ProcessGO:1904257zinc ion import into Golgi lumenIDAJ:81693
Biological ProcessGO:1904257zinc ion import into Golgi lumenIBAJ:265628
Biological ProcessGO:0006829zinc ion transportIDAJ:81693

Contributing Projects:
Mouse Genome Database (MGD), Gene Expression Database (GXD), Mouse Models of Human Cancer database (MMHCdb) (formerly Mouse Tumor Biology (MTB)), Gene Ontology (GO)
Citing These Resources
Funding Information
Warranty Disclaimer, Privacy Notice, Licensing, & Copyright
Send questions and comments to User Support.
last database update
12/30/2025
MGI 6.24
The Jackson Laboratory