About   Help   FAQ
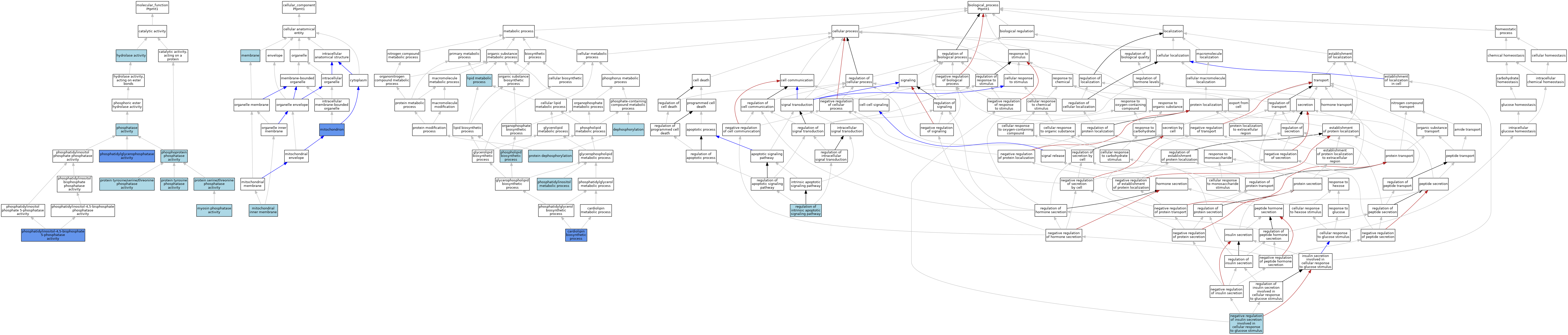
GO Annotations Graph
Symbol
Name
ID
Ptpmt1
protein tyrosine phosphatase, mitochondrial 1
MGI:1913711

GO annotations  (Text View)    (Tabular View)

A table of the annotations represented in this image is provided below.


Gene Ontology Evidence Code Abbreviations:

Experimental:
EXP
Inferred from experiment
HMP
Inferred from high throughput mutant phenotype
HGI
Inferred from high throughput genetic interaction
HDA
Inferred from high throughput direct assay
HEP
Inferred from high throughput expression pattern
IDA
Inferred from direct assay
IEP
Inferred from expression pattern
IGI
Inferred from genetic interaction
IMP
Inferred from mutant phenotype
IPI
Inferred from physical interaction
Homology:
IAS
Inferred from ancestral sequence
IBA
Inferred from biological aspect of ancestor
IBD
Inferred from biological aspect of descendant
IKR
Inferred from key residues
IMR
Inferred from missing residues
IRD
Inferred from rapid divergence
ISA
Inferred from sequence alignment
ISM
Inferred from sequence model
ISO
Inferred from sequence orthology
ISS
Inferred from sequence or structural similarity
Automated:
IEA
Inferred from electronic annotation
RCA
Reviewed computational analysis
Other:
IC
Inferred by curator
NAS
Non-traceable author statement
ND
No biological data available
TAS
Traceable author statement

CategoryGO IDClassification TermEvidenceReference
Molecular FunctionGO:0016787hydrolase activityIEAJ:60000
Molecular FunctionGO:0017018myosin phosphatase activityIEAJ:72245
Molecular FunctionGO:0016791phosphatase activityIEAJ:72247
Molecular FunctionGO:0008962phosphatidylglycerophosphatase activityEXPJ:176087
Molecular FunctionGO:0008962phosphatidylglycerophosphatase activityIMPJ:176087
Molecular FunctionGO:0008962phosphatidylglycerophosphatase activityIBAJ:265628
Molecular FunctionGO:0004439phosphatidylinositol-4,5-bisphosphate 5-phosphatase activityIBAJ:265628
Molecular FunctionGO:0004439phosphatidylinositol-4,5-bisphosphate 5-phosphatase activityIDAJ:92855
Molecular FunctionGO:0004721phosphoprotein phosphatase activityIEAJ:72247
Molecular FunctionGO:0004721phosphoprotein phosphatase activityIEAJ:60000
Molecular FunctionGO:0004722protein serine/threonine phosphatase activityIEAJ:72245
Molecular FunctionGO:0004725protein tyrosine phosphatase activityIEAJ:72245
Molecular FunctionGO:0008138protein tyrosine/serine/threonine phosphatase activityIEAJ:72247
Cellular ComponentGO:0016020membraneIEAJ:60000
Cellular ComponentGO:0005743mitochondrial inner membraneTASReactome:R-MMU-3446785
Cellular ComponentGO:0005743mitochondrial inner membraneISOJ:120125
Cellular ComponentGO:0005743mitochondrial inner membraneISSJ:137567
Cellular ComponentGO:0005739mitochondrionISOJ:164563
Cellular ComponentGO:0005739mitochondrionIBAJ:265628
Cellular ComponentGO:0005739mitochondrionHDAJ:151002
Biological ProcessGO:0032049cardiolipin biosynthetic processIMPJ:176087
Biological ProcessGO:0016311dephosphorylationIEAJ:72247
Biological ProcessGO:0006629lipid metabolic processIEAJ:60000
Biological ProcessGO:0061179negative regulation of insulin secretion involved in cellular response to glucose stimulusISOJ:155856
Biological ProcessGO:0046488phosphatidylinositol metabolic processICJ:92855
Biological ProcessGO:0008654phospholipid biosynthetic processIEAJ:60000
Biological ProcessGO:0006470protein dephosphorylationIEAJ:72247
Biological ProcessGO:2001242regulation of intrinsic apoptotic signaling pathwayISOJ:164563

Contributing Projects:
Mouse Genome Database (MGD), Gene Expression Database (GXD), Mouse Models of Human Cancer database (MMHCdb) (formerly Mouse Tumor Biology (MTB)), Gene Ontology (GO)
Citing These Resources
Funding Information
Warranty Disclaimer, Privacy Notice, Licensing, & Copyright
Send questions and comments to User Support.
last database update
12/30/2025
MGI 6.24
The Jackson Laboratory