About   Help   FAQ
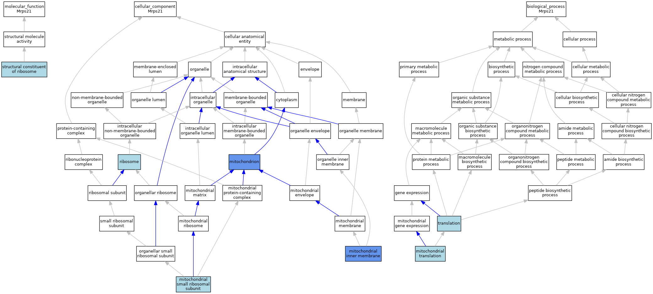
GO Annotations Graph
Symbol
Name
ID
Mrps21
mitochondrial ribosomal protein S21
MGI:1913542

GO annotations  (Text View)    (Tabular View)

A table of the annotations represented in this image is provided below.


Gene Ontology Evidence Code Abbreviations:

Experimental:
EXP
Inferred from experiment
HMP
Inferred from high throughput mutant phenotype
HGI
Inferred from high throughput genetic interaction
HDA
Inferred from high throughput direct assay
HEP
Inferred from high throughput expression pattern
IDA
Inferred from direct assay
IEP
Inferred from expression pattern
IGI
Inferred from genetic interaction
IMP
Inferred from mutant phenotype
IPI
Inferred from physical interaction
Homology:
IAS
Inferred from ancestral sequence
IBA
Inferred from biological aspect of ancestor
IBD
Inferred from biological aspect of descendant
IKR
Inferred from key residues
IMR
Inferred from missing residues
IRD
Inferred from rapid divergence
ISA
Inferred from sequence alignment
ISM
Inferred from sequence model
ISO
Inferred from sequence orthology
ISS
Inferred from sequence or structural similarity
Automated:
IEA
Inferred from electronic annotation
RCA
Reviewed computational analysis
Other:
IC
Inferred by curator
NAS
Non-traceable author statement
ND
No biological data available
TAS
Traceable author statement

CategoryGO IDClassification TermEvidenceReference
Molecular FunctionGO:0003735structural constituent of ribosomeISSJ:72140
Cellular ComponentGO:0005743mitochondrial inner membraneNASJ:320334
Cellular ComponentGO:0005743mitochondrial inner membraneHDAJ:100953
Cellular ComponentGO:0005763mitochondrial small ribosomal subunitISSJ:72140
Cellular ComponentGO:0005763mitochondrial small ribosomal subunitNASJ:320070
Cellular ComponentGO:0005763mitochondrial small ribosomal subunitISOJ:164563
Cellular ComponentGO:0005739mitochondrionHDAJ:86816
Cellular ComponentGO:0005739mitochondrionHDAJ:86816
Cellular ComponentGO:0005739mitochondrionHDAJ:86816
Cellular ComponentGO:0005739mitochondrionHDAJ:86816
Cellular ComponentGO:0005739mitochondrionHDAJ:151002
Cellular ComponentGO:0005840ribosomeIEAJ:72247
Cellular ComponentGO:0005840ribosomeIEAJ:60000
Biological ProcessGO:0032543mitochondrial translationNASJ:320334
Biological ProcessGO:0032543mitochondrial translationISSJ:72140
Biological ProcessGO:0006412translationIEAJ:72247

Contributing Projects:
Mouse Genome Database (MGD), Gene Expression Database (GXD), Mouse Models of Human Cancer database (MMHCdb) (formerly Mouse Tumor Biology (MTB)), Gene Ontology (GO)
Citing These Resources
Funding Information
Warranty Disclaimer, Privacy Notice, Licensing, & Copyright
Send questions and comments to User Support.
last database update
12/30/2025
MGI 6.24
The Jackson Laboratory