About   Help   FAQ
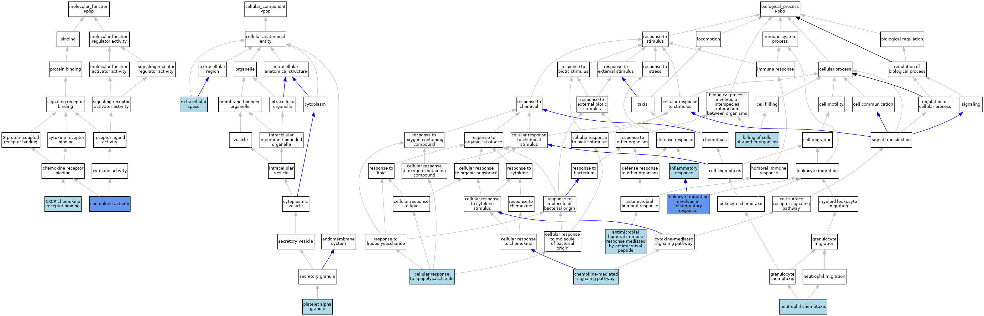
GO Annotations Graph
Symbol
Name
ID
Ppbp
pro-platelet basic protein
MGI:1888712

GO annotations  (Text View)    (Tabular View)

A table of the annotations represented in this image is provided below.


Gene Ontology Evidence Code Abbreviations:

Experimental:
EXP
Inferred from experiment
HMP
Inferred from high throughput mutant phenotype
HGI
Inferred from high throughput genetic interaction
HDA
Inferred from high throughput direct assay
HEP
Inferred from high throughput expression pattern
IDA
Inferred from direct assay
IEP
Inferred from expression pattern
IGI
Inferred from genetic interaction
IMP
Inferred from mutant phenotype
IPI
Inferred from physical interaction
Homology:
IAS
Inferred from ancestral sequence
IBA
Inferred from biological aspect of ancestor
IBD
Inferred from biological aspect of descendant
IKR
Inferred from key residues
IMR
Inferred from missing residues
IRD
Inferred from rapid divergence
ISA
Inferred from sequence alignment
ISM
Inferred from sequence model
ISO
Inferred from sequence orthology
ISS
Inferred from sequence or structural similarity
Automated:
IEA
Inferred from electronic annotation
RCA
Reviewed computational analysis
Other:
IC
Inferred by curator
NAS
Non-traceable author statement
ND
No biological data available
TAS
Traceable author statement

CategoryGO IDClassification TermEvidenceReference
Molecular FunctionGO:0008009chemokine activityIBAJ:265628
Molecular FunctionGO:0008009chemokine activityIDAJ:198197
Molecular FunctionGO:0045236CXCR chemokine receptor bindingIBAJ:265628
Cellular ComponentGO:0005615extracellular spaceIBAJ:265628
Cellular ComponentGO:0031091platelet alpha granuleISOJ:164563
Biological ProcessGO:0061844antimicrobial humoral immune response mediated by antimicrobial peptideISOJ:164563
Biological ProcessGO:0061844antimicrobial humoral immune response mediated by antimicrobial peptideIBAJ:265628
Biological ProcessGO:0071222cellular response to lipopolysaccharideIBAJ:265628
Biological ProcessGO:0070098chemokine-mediated signaling pathwayIBAJ:265628
Biological ProcessGO:0006954inflammatory responseIBAJ:265628
Biological ProcessGO:0031640killing of cells of another organismISOJ:164563
Biological ProcessGO:0002523leukocyte migration involved in inflammatory responseIMPJ:198197
Biological ProcessGO:0030593neutrophil chemotaxisIBAJ:265628

Contributing Projects:
Mouse Genome Database (MGD), Gene Expression Database (GXD), Mouse Models of Human Cancer database (MMHCdb) (formerly Mouse Tumor Biology (MTB)), Gene Ontology (GO)
Citing These Resources
Funding Information
Warranty Disclaimer, Privacy Notice, Licensing, & Copyright
Send questions and comments to User Support.
last database update
12/30/2025
MGI 6.24
The Jackson Laboratory