|
Symbol Name ID |
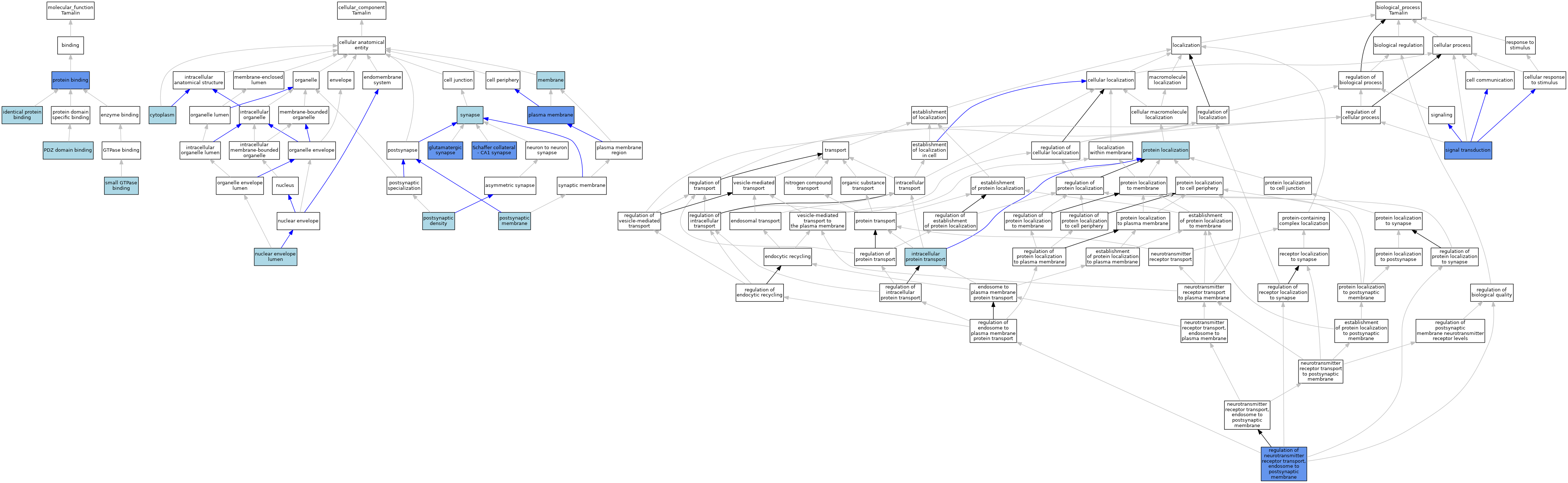
Tamalin
trafficking regulator and scaffold protein tamalin MGI:1860303 |
| Category | GO ID | Classification Term | Evidence | Reference | |||||||||
|---|---|---|---|---|---|---|---|---|---|---|---|---|---|
| Molecular Function | GO:0042802 | identical protein binding | ISO | J:155856 | |||||||||
| Molecular Function | GO:0030165 | PDZ domain binding | ISO | J:155856 | |||||||||
| Molecular Function | GO:0005515 | protein binding | IPI | J:62592 | |||||||||
| Molecular Function | GO:0031267 | small GTPase binding | ISO | J:155856 | |||||||||
| Cellular Component | GO:0005737 | cytoplasm | ISO | J:76633 | |||||||||
| Cellular Component | GO:0098978 | glutamatergic synapse | ISO | J:155856 | |||||||||
| Cellular Component | GO:0098978 | glutamatergic synapse | IMP | J:256043 | |||||||||
| Cellular Component | GO:0098978 | glutamatergic synapse | IDA | J:256043 | |||||||||
| Cellular Component | GO:0098978 | glutamatergic synapse | IDA | J:256043 | |||||||||
| Cellular Component | GO:0098978 | glutamatergic synapse | IMP | J:256043 | |||||||||
| Cellular Component | GO:0098978 | glutamatergic synapse | IDA | J:256043 | |||||||||
| Cellular Component | GO:0098978 | glutamatergic synapse | IDA | J:256043 | |||||||||
| Cellular Component | GO:0098978 | glutamatergic synapse | IMP | J:256043 | |||||||||
| Cellular Component | GO:0098978 | glutamatergic synapse | IEP | J:256043 | |||||||||
| Cellular Component | GO:0098978 | glutamatergic synapse | IDA | J:256043 | |||||||||
| Cellular Component | GO:0098978 | glutamatergic synapse | IDA | J:256043 | |||||||||
| Cellular Component | GO:0016020 | membrane | IEA | J:60000 | |||||||||
| Cellular Component | GO:0005641 | nuclear envelope lumen | ISO | J:76633 | |||||||||
| Cellular Component | GO:0005886 | plasma membrane | ISO | J:155856 | |||||||||
| Cellular Component | GO:0005886 | plasma membrane | IBA | J:265628 | |||||||||
| Cellular Component | GO:0005886 | plasma membrane | ISO | J:76633 | |||||||||
| Cellular Component | GO:0005886 | plasma membrane | IDA | J:62592 | |||||||||
| Cellular Component | GO:0014069 | postsynaptic density | ISO | J:155856 | |||||||||
| Cellular Component | GO:0045211 | postsynaptic membrane | IEA | J:60000 | |||||||||
| Cellular Component | GO:0098685 | Schaffer collateral - CA1 synapse | IMP | J:256043 | |||||||||
| Cellular Component | GO:0098685 | Schaffer collateral - CA1 synapse | IMP | J:256043 | |||||||||
| Cellular Component | GO:0098685 | Schaffer collateral - CA1 synapse | IDA | J:256043 | |||||||||
| Cellular Component | GO:0098685 | Schaffer collateral - CA1 synapse | IDA | J:256043 | |||||||||
| Cellular Component | GO:0098685 | Schaffer collateral - CA1 synapse | IDA | J:256043 | |||||||||
| Cellular Component | GO:0098685 | Schaffer collateral - CA1 synapse | IMP | J:256043 | |||||||||
| Cellular Component | GO:0098685 | Schaffer collateral - CA1 synapse | IDA | J:256043 | |||||||||
| Cellular Component | GO:0098685 | Schaffer collateral - CA1 synapse | IEP | J:256043 | |||||||||
| Cellular Component | GO:0098685 | Schaffer collateral - CA1 synapse | IDA | J:256043 | |||||||||
| Cellular Component | GO:0098685 | Schaffer collateral - CA1 synapse | IDA | J:256043 | |||||||||
| Cellular Component | GO:0045202 | synapse | IEA | J:60000 | |||||||||
| Biological Process | GO:0006886 | intracellular protein transport | ISO | J:76633 | |||||||||
| Biological Process | GO:0008104 | protein localization | ISO | J:155856 | |||||||||
| Biological Process | GO:0099152 | regulation of neurotransmitter receptor transport, endosome to postsynaptic membrane | IDA | J:256043 | |||||||||
| Biological Process | GO:0099152 | regulation of neurotransmitter receptor transport, endosome to postsynaptic membrane | IDA | J:256043 | |||||||||
| Biological Process | GO:0099152 | regulation of neurotransmitter receptor transport, endosome to postsynaptic membrane | IMP | J:256043 | |||||||||
| Biological Process | GO:0099152 | regulation of neurotransmitter receptor transport, endosome to postsynaptic membrane | IDA | J:256043 | |||||||||
| Biological Process | GO:0099152 | regulation of neurotransmitter receptor transport, endosome to postsynaptic membrane | IEP | J:256043 | |||||||||
| Biological Process | GO:0099152 | regulation of neurotransmitter receptor transport, endosome to postsynaptic membrane | IMP | J:256043 | |||||||||
| Biological Process | GO:0099152 | regulation of neurotransmitter receptor transport, endosome to postsynaptic membrane | IDA | J:256043 | |||||||||
| Biological Process | GO:0099152 | regulation of neurotransmitter receptor transport, endosome to postsynaptic membrane | IEP | J:256043 | |||||||||
| Biological Process | GO:0099152 | regulation of neurotransmitter receptor transport, endosome to postsynaptic membrane | IDA | J:256043 | |||||||||
| Biological Process | GO:0099152 | regulation of neurotransmitter receptor transport, endosome to postsynaptic membrane | IMP | J:256043 | |||||||||
| Biological Process | GO:0099152 | regulation of neurotransmitter receptor transport, endosome to postsynaptic membrane | IDA | J:256043 | |||||||||
| Biological Process | GO:0099152 | regulation of neurotransmitter receptor transport, endosome to postsynaptic membrane | IDA | J:256043 | |||||||||
| Biological Process | GO:0099152 | regulation of neurotransmitter receptor transport, endosome to postsynaptic membrane | IDA | J:256043 | |||||||||
| Biological Process | GO:0099152 | regulation of neurotransmitter receptor transport, endosome to postsynaptic membrane | IDA | J:256043 | |||||||||
| Biological Process | GO:0099152 | regulation of neurotransmitter receptor transport, endosome to postsynaptic membrane | IDA | J:256043 | |||||||||
| Biological Process | GO:0099152 | regulation of neurotransmitter receptor transport, endosome to postsynaptic membrane | IMP | J:256043 | |||||||||
| Biological Process | GO:0099152 | regulation of neurotransmitter receptor transport, endosome to postsynaptic membrane | IDA | J:256043 | |||||||||
| Biological Process | GO:0099152 | regulation of neurotransmitter receptor transport, endosome to postsynaptic membrane | IDA | J:256043 | |||||||||
| Biological Process | GO:0099152 | regulation of neurotransmitter receptor transport, endosome to postsynaptic membrane | IMP | J:256043 | |||||||||
| Biological Process | GO:0099152 | regulation of neurotransmitter receptor transport, endosome to postsynaptic membrane | IMP | J:256043 | |||||||||
| Biological Process | GO:0007165 | signal transduction | IBA | J:265628 | |||||||||
| Biological Process | GO:0007165 | signal transduction | IPI | J:62592 | |||||||||
Mouse Genome Database (MGD), Gene Expression Database (GXD), Mouse Models of Human Cancer database (MMHCdb) (formerly Mouse Tumor Biology (MTB)), Gene Ontology (GO) |
||
|
Citing These Resources Funding Information Warranty Disclaimer, Privacy Notice, Licensing, & Copyright Send questions and comments to User Support. |
last database update 12/30/2025 MGI 6.24 |
|
|
|
||