About   Help   FAQ
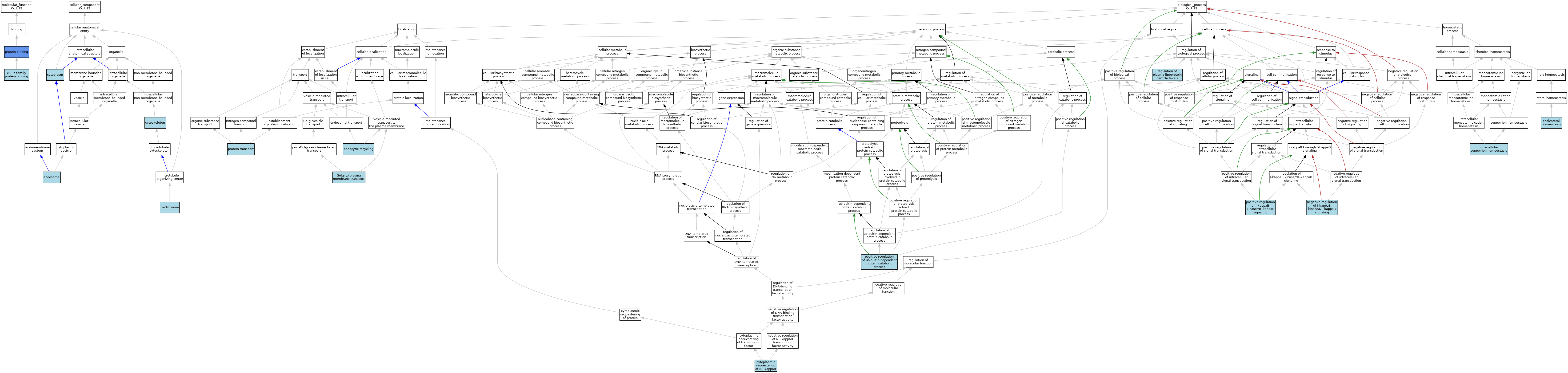
GO Annotations Graph
Symbol
Name
ID
Ccdc22
coiled-coil domain containing 22
MGI:1859608

GO annotations  (Text View)    (Tabular View)

A table of the annotations represented in this image is provided below.


Gene Ontology Evidence Code Abbreviations:

Experimental:
EXP
Inferred from experiment
HMP
Inferred from high throughput mutant phenotype
HGI
Inferred from high throughput genetic interaction
HDA
Inferred from high throughput direct assay
HEP
Inferred from high throughput expression pattern
IDA
Inferred from direct assay
IEP
Inferred from expression pattern
IGI
Inferred from genetic interaction
IMP
Inferred from mutant phenotype
IPI
Inferred from physical interaction
Homology:
IAS
Inferred from ancestral sequence
IBA
Inferred from biological aspect of ancestor
IBD
Inferred from biological aspect of descendant
IKR
Inferred from key residues
IMR
Inferred from missing residues
IRD
Inferred from rapid divergence
ISA
Inferred from sequence alignment
ISM
Inferred from sequence model
ISO
Inferred from sequence orthology
ISS
Inferred from sequence or structural similarity
Automated:
IEA
Inferred from electronic annotation
RCA
Reviewed computational analysis
Other:
IC
Inferred by curator
NAS
Non-traceable author statement
ND
No biological data available
TAS
Traceable author statement

CategoryGO IDClassification TermEvidenceReference
Molecular FunctionGO:0097602cullin family protein bindingISOJ:164563
Molecular FunctionGO:0097602cullin family protein bindingIBAJ:265628
Molecular FunctionGO:0005515protein bindingIPIJ:177167
Molecular FunctionGO:0005515protein bindingIPIJ:177167
Cellular ComponentGO:0005813centrosomeISOJ:164563
Cellular ComponentGO:0005737cytoplasmIEAJ:60000
Cellular ComponentGO:0005856cytoskeletonIEAJ:60000
Cellular ComponentGO:0005768endosomeIEAJ:60000
Biological ProcessGO:0042632cholesterol homeostasisISOJ:236595
Biological ProcessGO:0007253cytoplasmic sequestering of NF-kappaBISOJ:164563
Biological ProcessGO:0032456endocytic recyclingISOJ:164563
Biological ProcessGO:0006893Golgi to plasma membrane transportISOJ:164563
Biological ProcessGO:0006878intracellular copper ion homeostasisISOJ:164563
Biological ProcessGO:0043124negative regulation of I-kappaB kinase/NF-kappaB signalingISOJ:164563
Biological ProcessGO:0043123positive regulation of I-kappaB kinase/NF-kappaB signalingISOJ:164563
Biological ProcessGO:2000060positive regulation of ubiquitin-dependent protein catabolic processISOJ:164563
Biological ProcessGO:2000060positive regulation of ubiquitin-dependent protein catabolic processIBAJ:265628
Biological ProcessGO:0015031protein transportIEAJ:60000
Biological ProcessGO:0097006regulation of plasma lipoprotein particle levelsISOJ:236595

Contributing Projects:
Mouse Genome Database (MGD), Gene Expression Database (GXD), Mouse Models of Human Cancer database (MMHCdb) (formerly Mouse Tumor Biology (MTB)), Gene Ontology (GO)
Citing These Resources
Funding Information
Warranty Disclaimer, Privacy Notice, Licensing, & Copyright
Send questions and comments to User Support.
last database update
12/30/2025
MGI 6.24
The Jackson Laboratory