About   Help   FAQ
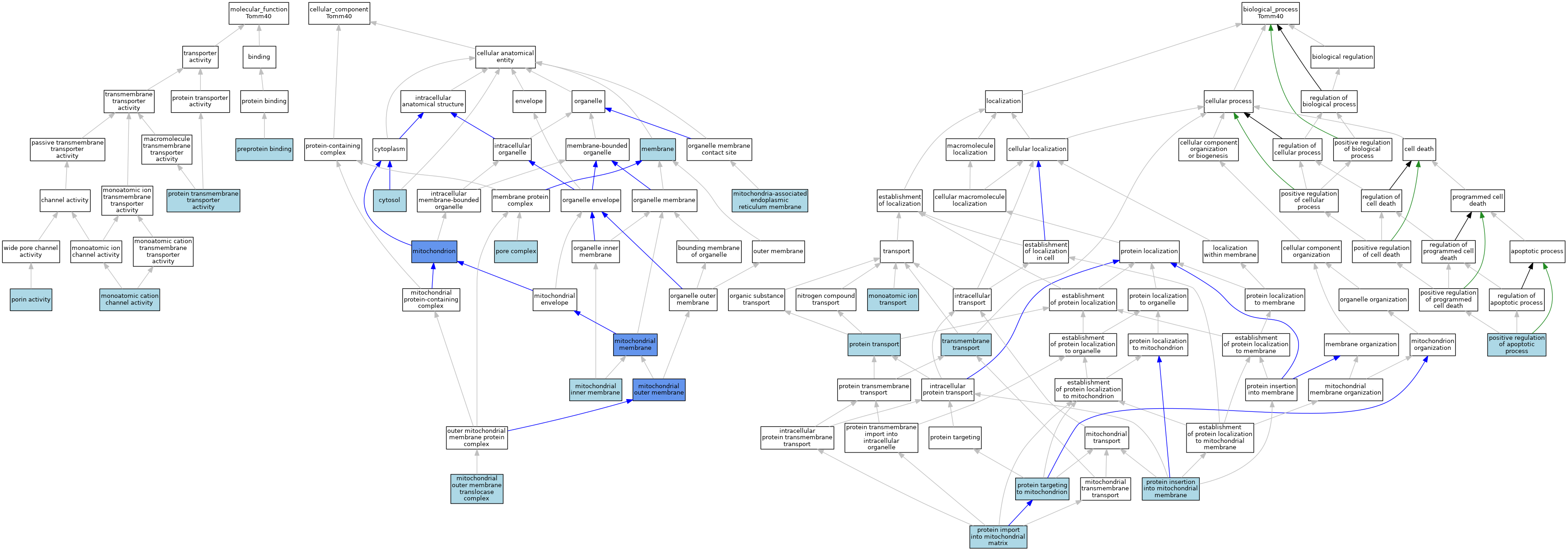
GO Annotations Graph
Symbol
Name
ID
Tomm40
translocase of outer mitochondrial membrane 40
MGI:1858259

GO annotations  (Text View)    (Tabular View)

A table of the annotations represented in this image is provided below.


Gene Ontology Evidence Code Abbreviations:

Experimental:
EXP
Inferred from experiment
HMP
Inferred from high throughput mutant phenotype
HGI
Inferred from high throughput genetic interaction
HDA
Inferred from high throughput direct assay
HEP
Inferred from high throughput expression pattern
IDA
Inferred from direct assay
IEP
Inferred from expression pattern
IGI
Inferred from genetic interaction
IMP
Inferred from mutant phenotype
IPI
Inferred from physical interaction
Homology:
IAS
Inferred from ancestral sequence
IBA
Inferred from biological aspect of ancestor
IBD
Inferred from biological aspect of descendant
IKR
Inferred from key residues
IMR
Inferred from missing residues
IRD
Inferred from rapid divergence
ISA
Inferred from sequence alignment
ISM
Inferred from sequence model
ISO
Inferred from sequence orthology
ISS
Inferred from sequence or structural similarity
Automated:
IEA
Inferred from electronic annotation
RCA
Reviewed computational analysis
Other:
IC
Inferred by curator
NAS
Non-traceable author statement
ND
No biological data available
TAS
Traceable author statement

CategoryGO IDClassification TermEvidenceReference
Molecular FunctionGO:0005261monoatomic cation channel activityISOJ:155856
Molecular FunctionGO:0015288porin activityIEAJ:60000
Molecular FunctionGO:0070678preprotein bindingISOJ:155856
Molecular FunctionGO:0008320protein transmembrane transporter activityISOJ:155856
Molecular FunctionGO:0008320protein transmembrane transporter activityIBAJ:265628
Cellular ComponentGO:0005829cytosolISOJ:164563
Cellular ComponentGO:0016020membraneISOJ:164563
Cellular ComponentGO:0044233mitochondria-associated endoplasmic reticulum membraneISOJ:164563
Cellular ComponentGO:0005743mitochondrial inner membraneISOJ:164563
Cellular ComponentGO:0031966mitochondrial membraneIDAJ:90654
Cellular ComponentGO:0005741mitochondrial outer membraneISOJ:155856
Cellular ComponentGO:0005741mitochondrial outer membraneIDAJ:242350
Cellular ComponentGO:0005742mitochondrial outer membrane translocase complexISOJ:155856
Cellular ComponentGO:0005742mitochondrial outer membrane translocase complexISOJ:164563
Cellular ComponentGO:0005742mitochondrial outer membrane translocase complexIBAJ:265628
Cellular ComponentGO:0005739mitochondrionISOJ:155856
Cellular ComponentGO:0005739mitochondrionHDAJ:86816
Cellular ComponentGO:0005739mitochondrionHDAJ:86816
Cellular ComponentGO:0005739mitochondrionIDAJ:85083
Cellular ComponentGO:0005739mitochondrionHDAJ:151002
Cellular ComponentGO:0005739mitochondrionHDAJ:86816
Cellular ComponentGO:0046930pore complexIEAJ:60000
Biological ProcessGO:0006811monoatomic ion transportIEAJ:60000
Biological ProcessGO:0043065positive regulation of apoptotic processISOJ:155856
Biological ProcessGO:0030150protein import into mitochondrial matrixIBAJ:265628
Biological ProcessGO:0051204protein insertion into mitochondrial membraneISOJ:155856
Biological ProcessGO:0006626protein targeting to mitochondrionISOJ:155856
Biological ProcessGO:0006626protein targeting to mitochondrionISOJ:164563
Biological ProcessGO:0015031protein transportIEAJ:60000
Biological ProcessGO:0055085transmembrane transportIEAJ:72247

Contributing Projects:
Mouse Genome Database (MGD), Gene Expression Database (GXD), Mouse Models of Human Cancer database (MMHCdb) (formerly Mouse Tumor Biology (MTB)), Gene Ontology (GO)
Citing These Resources
Funding Information
Warranty Disclaimer, Privacy Notice, Licensing, & Copyright
Send questions and comments to User Support.
last database update
12/30/2025
MGI 6.24
The Jackson Laboratory