About   Help   FAQ
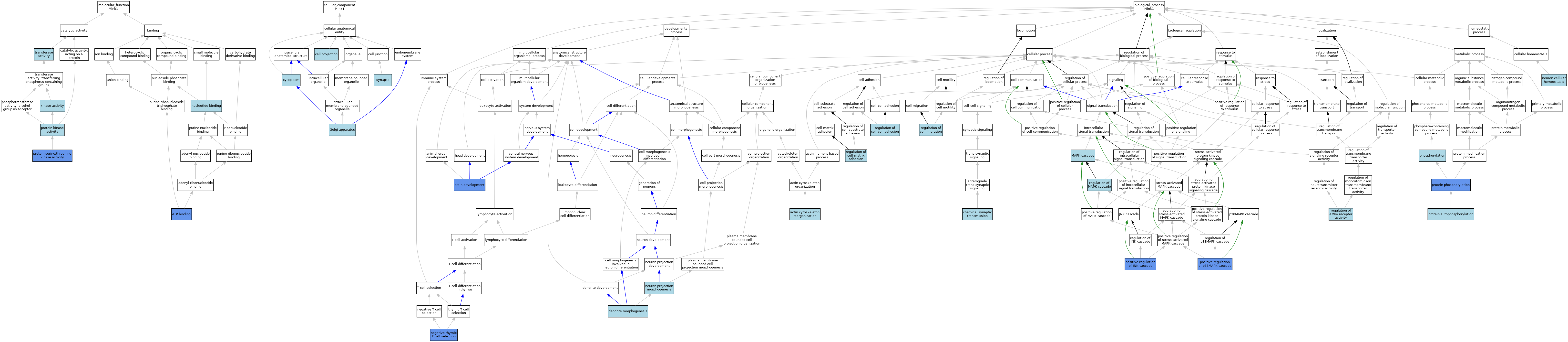
GO Annotations Graph
Symbol
Name
ID
Mink1
misshapen-like kinase 1 (zebrafish)
MGI:1355329

GO annotations  (Text View)    (Tabular View)

A table of the annotations represented in this image is provided below.


Gene Ontology Evidence Code Abbreviations:

Experimental:
EXP
Inferred from experiment
HMP
Inferred from high throughput mutant phenotype
HGI
Inferred from high throughput genetic interaction
HDA
Inferred from high throughput direct assay
HEP
Inferred from high throughput expression pattern
IDA
Inferred from direct assay
IEP
Inferred from expression pattern
IGI
Inferred from genetic interaction
IMP
Inferred from mutant phenotype
IPI
Inferred from physical interaction
Homology:
IAS
Inferred from ancestral sequence
IBA
Inferred from biological aspect of ancestor
IBD
Inferred from biological aspect of descendant
IKR
Inferred from key residues
IMR
Inferred from missing residues
IRD
Inferred from rapid divergence
ISA
Inferred from sequence alignment
ISM
Inferred from sequence model
ISO
Inferred from sequence orthology
ISS
Inferred from sequence or structural similarity
Automated:
IEA
Inferred from electronic annotation
RCA
Reviewed computational analysis
Other:
IC
Inferred by curator
NAS
Non-traceable author statement
ND
No biological data available
TAS
Traceable author statement

CategoryGO IDClassification TermEvidenceReference
Molecular FunctionGO:0005524ATP bindingIDAJ:60996
Molecular FunctionGO:0016301kinase activityIEAJ:60000
Molecular FunctionGO:0000166nucleotide bindingIEAJ:60000
Molecular FunctionGO:0004672protein kinase activityIEAJ:72247
Molecular FunctionGO:0004674protein serine/threonine kinase activityIDAJ:60996
Molecular FunctionGO:0004674protein serine/threonine kinase activityISOJ:164563
Molecular FunctionGO:0004674protein serine/threonine kinase activityIBAJ:265628
Molecular FunctionGO:0016740transferase activityIEAJ:60000
Cellular ComponentGO:0042995cell projectionIEAJ:60000
Cellular ComponentGO:0005737cytoplasmISOJ:164563
Cellular ComponentGO:0005737cytoplasmIBAJ:265628
Cellular ComponentGO:0005794Golgi apparatusISOJ:164563
Cellular ComponentGO:0045202synapseIEAJ:60000
Biological ProcessGO:0031532actin cytoskeleton reorganizationISOJ:164563
Biological ProcessGO:0031532actin cytoskeleton reorganizationIBAJ:265628
Biological ProcessGO:0007420brain developmentIEPJ:60996
Biological ProcessGO:0007268chemical synaptic transmissionISOJ:155856
Biological ProcessGO:0048813dendrite morphogenesisISOJ:155856
Biological ProcessGO:0000165MAPK cascadeIBAJ:265628
Biological ProcessGO:0045060negative thymic T cell selectionIMPJ:94869
Biological ProcessGO:0070050neuron cellular homeostasisISOJ:155856
Biological ProcessGO:0048812neuron projection morphogenesisIBAJ:265628
Biological ProcessGO:0016310phosphorylationIEAJ:60000
Biological ProcessGO:0046330positive regulation of JNK cascadeISOJ:164563
Biological ProcessGO:0046330positive regulation of JNK cascadeIDAJ:60996
Biological ProcessGO:1900745positive regulation of p38MAPK cascadeIDAJ:60996
Biological ProcessGO:0046777protein autophosphorylationISOJ:164563
Biological ProcessGO:0006468protein phosphorylationIDAJ:60996
Biological ProcessGO:0006468protein phosphorylationISOJ:164563
Biological ProcessGO:0006468protein phosphorylationIBAJ:265628
Biological ProcessGO:2000311regulation of AMPA receptor activityISOJ:155856
Biological ProcessGO:0030334regulation of cell migrationISOJ:164563
Biological ProcessGO:0022407regulation of cell-cell adhesionISOJ:164563
Biological ProcessGO:0001952regulation of cell-matrix adhesionISOJ:164563
Biological ProcessGO:0043408regulation of MAPK cascadeIBAJ:265628

Contributing Projects:
Mouse Genome Database (MGD), Gene Expression Database (GXD), Mouse Models of Human Cancer database (MMHCdb) (formerly Mouse Tumor Biology (MTB)), Gene Ontology (GO)
Citing These Resources
Funding Information
Warranty Disclaimer, Privacy Notice, Licensing, & Copyright
Send questions and comments to User Support.
last database update
10/07/2025
MGI 6.24
The Jackson Laboratory