About   Help   FAQ
GO Annotations Graph
Symbol
Name
ID
Slc7a8
solute carrier family 7 (cationic amino acid transporter, y+ system), member 8
MGI:1355323

GO annotations  (Text View)    (Tabular View)

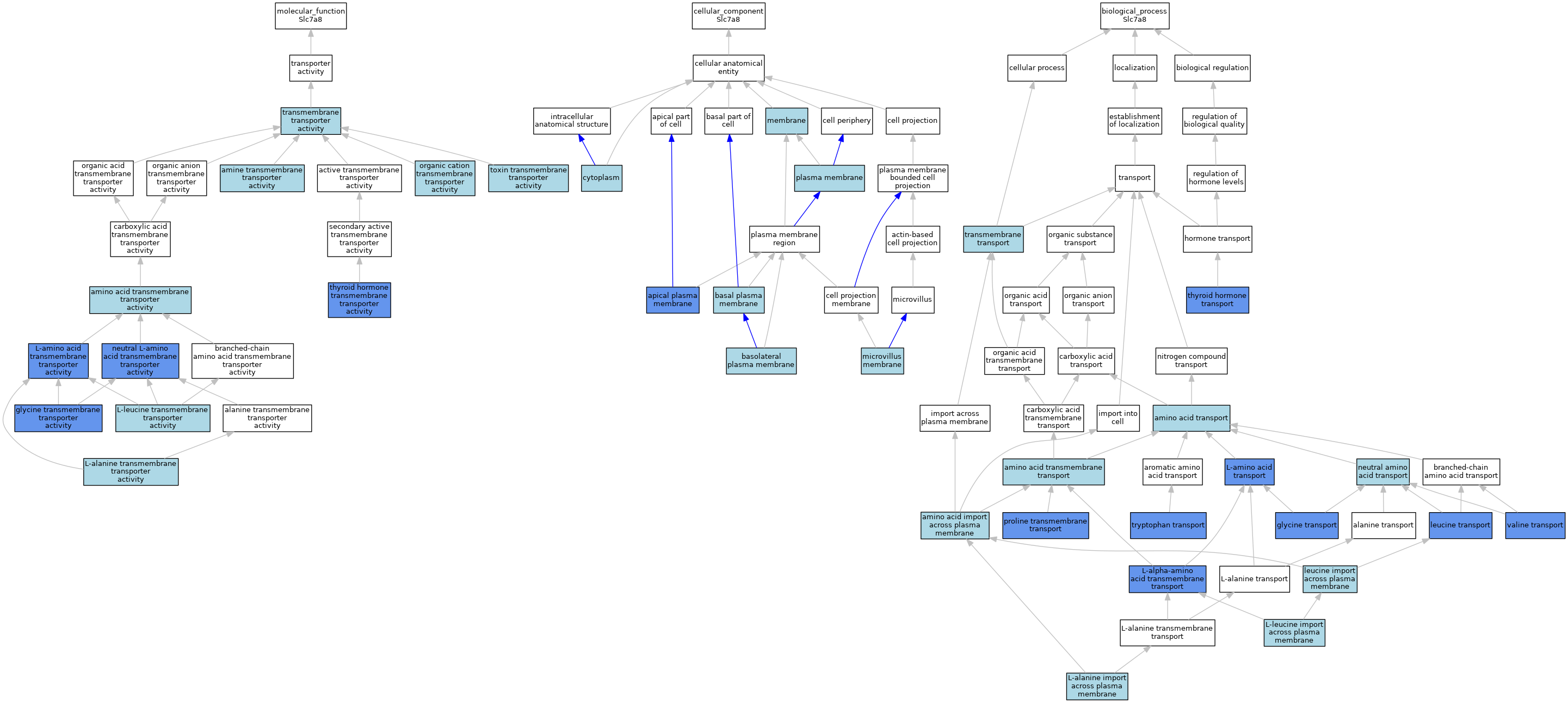
A table of the annotations represented in this image is provided below.


Gene Ontology Evidence Code Abbreviations:

Experimental:
EXP
Inferred from experiment
HMP
Inferred from high throughput mutant phenotype
HGI
Inferred from high throughput genetic interaction
HDA
Inferred from high throughput direct assay
HEP
Inferred from high throughput expression pattern
IDA
Inferred from direct assay
IEP
Inferred from expression pattern
IGI
Inferred from genetic interaction
IMP
Inferred from mutant phenotype
IPI
Inferred from physical interaction
Homology:
IAS
Inferred from ancestral sequence
IBA
Inferred from biological aspect of ancestor
IBD
Inferred from biological aspect of descendant
IKR
Inferred from key residues
IMR
Inferred from missing residues
IRD
Inferred from rapid divergence
ISA
Inferred from sequence alignment
ISM
Inferred from sequence model
ISO
Inferred from sequence orthology
ISS
Inferred from sequence or structural similarity
Automated:
IEA
Inferred from electronic annotation
RCA
Reviewed computational analysis
Other:
IC
Inferred by curator
NAS
Non-traceable author statement
ND
No biological data available
TAS
Traceable author statement

CategoryGO IDClassification TermEvidenceReference
Molecular FunctionGO:0005275amine transmembrane transporter activityISAJ:59975
Molecular FunctionGO:0015171amino acid transmembrane transporter activityISOJ:164563
Molecular FunctionGO:0015187glycine transmembrane transporter activityIMPJ:289067
Molecular FunctionGO:0015180L-alanine transmembrane transporter activityISOJ:164563
Molecular FunctionGO:0015179L-amino acid transmembrane transporter activityIBAJ:265628
Molecular FunctionGO:0015179L-amino acid transmembrane transporter activityIDAJ:98013
Molecular FunctionGO:0015190L-leucine transmembrane transporter activityISOJ:164563
Molecular FunctionGO:0015175neutral L-amino acid transmembrane transporter activityISOJ:164563
Molecular FunctionGO:0015175neutral L-amino acid transmembrane transporter activityIMPJ:289067
Molecular FunctionGO:0015175neutral L-amino acid transmembrane transporter activityIBAJ:265628
Molecular FunctionGO:0015101organic cation transmembrane transporter activityISOJ:164563
Molecular FunctionGO:0015349thyroid hormone transmembrane transporter activityISOJ:164563
Molecular FunctionGO:0015349thyroid hormone transmembrane transporter activityIMPJ:167825
Molecular FunctionGO:0019534toxin transmembrane transporter activityISOJ:164563
Molecular FunctionGO:0022857transmembrane transporter activityIEAJ:72247
Cellular ComponentGO:0016324apical plasma membraneIDAJ:289067
Cellular ComponentGO:0009925basal plasma membraneISOJ:164563
Cellular ComponentGO:0016323basolateral plasma membraneISOJ:164563
Cellular ComponentGO:0005737cytoplasmIEAJ:60000
Cellular ComponentGO:0016020membraneIEAJ:60000
Cellular ComponentGO:0016020membraneIEAJ:72247
Cellular ComponentGO:0031528microvillus membraneISOJ:164563
Cellular ComponentGO:0005886plasma membraneISOJ:164563
Cellular ComponentGO:0005886plasma membraneISAJ:59975
Biological ProcessGO:0089718amino acid import across plasma membraneISOJ:164563
Biological ProcessGO:0003333amino acid transmembrane transportIBAJ:265628
Biological ProcessGO:0006865amino acid transportISOJ:164563
Biological ProcessGO:0006865amino acid transportISAJ:59975
Biological ProcessGO:0015816glycine transportIMPJ:289067
Biological ProcessGO:1904273L-alanine import across plasma membraneISOJ:164563
Biological ProcessGO:1902475L-alpha-amino acid transmembrane transportIDAJ:98013
Biological ProcessGO:0015807L-amino acid transportIDAJ:98013
Biological ProcessGO:1903801L-leucine import across plasma membraneISOJ:164563
Biological ProcessGO:0098713leucine import across plasma membraneISOJ:164563
Biological ProcessGO:0015820leucine transportIMPJ:289067
Biological ProcessGO:0015804neutral amino acid transportIBAJ:265628
Biological ProcessGO:0035524proline transmembrane transportIMPJ:289067
Biological ProcessGO:0070327thyroid hormone transportISOJ:164563
Biological ProcessGO:0070327thyroid hormone transportIMPJ:167825
Biological ProcessGO:0055085transmembrane transportIEAJ:72247
Biological ProcessGO:0015827tryptophan transportIMPJ:289067
Biological ProcessGO:0015829valine transportIMPJ:289067

Contributing Projects:
Mouse Genome Database (MGD), Gene Expression Database (GXD), Mouse Models of Human Cancer database (MMHCdb) (formerly Mouse Tumor Biology (MTB)), Gene Ontology (GO)
Citing These Resources
Funding Information
Warranty Disclaimer, Privacy Notice, Licensing, & Copyright
Send questions and comments to User Support.
last database update
12/30/2025
MGI 6.24
The Jackson Laboratory