|
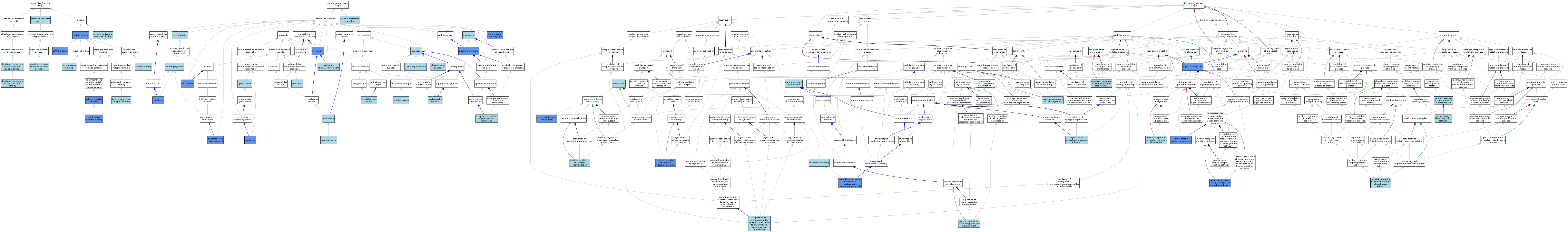
Symbol Name ID |
Magi2
membrane associated guanylate kinase, WW and PDZ domain containing 2 MGI:1354953 |
| Category | GO ID | Classification Term | Evidence | Reference | |||||||||
|---|---|---|---|---|---|---|---|---|---|---|---|---|---|
| Molecular Function | GO:0070697 | activin receptor binding | IPI | J:60559 | |||||||||
| Molecular Function | GO:0031697 | beta-1 adrenergic receptor binding | ISO | J:164563 | |||||||||
| Molecular Function | GO:0031697 | beta-1 adrenergic receptor binding | IBA | J:265628 | |||||||||
| Molecular Function | GO:0019894 | kinesin binding | ISO | J:155856 | |||||||||
| Molecular Function | GO:0060090 | molecular adaptor activity | IEA | J:72247 | |||||||||
| Molecular Function | GO:0019902 | phosphatase binding | ISO | J:164563 | |||||||||
| Molecular Function | GO:0005515 | protein binding | IPI | J:170549 | |||||||||
| Molecular Function | GO:0005515 | protein binding | IPI | J:210992 | |||||||||
| Molecular Function | GO:0005515 | protein binding | IPI | J:114126 | |||||||||
| Molecular Function | GO:0005515 | protein binding | IPI | J:225412 | |||||||||
| Molecular Function | GO:0005515 | protein binding | IPI | J:245710 | |||||||||
| Molecular Function | GO:0044877 | protein-containing complex binding | ISO | J:155856 | |||||||||
| Molecular Function | GO:0030159 | signaling receptor complex adaptor activity | NAS | J:60559 | |||||||||
| Molecular Function | GO:0030159 | signaling receptor complex adaptor activity | ISO | J:164563 | |||||||||
| Molecular Function | GO:0030159 | signaling receptor complex adaptor activity | IBA | J:265628 | |||||||||
| Molecular Function | GO:0046332 | SMAD binding | IPI | J:60559 | |||||||||
| Molecular Function | GO:0046332 | SMAD binding | IBA | J:265628 | |||||||||
| Molecular Function | GO:0098919 | structural constituent of postsynaptic density | ISO | J:155856 | |||||||||
| Molecular Function | GO:0098879 | structural constituent of postsynaptic specialization | ISO | J:155856 | |||||||||
| Molecular Function | GO:0070699 | type II activin receptor binding | IPI | J:108339 | |||||||||
| Molecular Function | GO:0070699 | type II activin receptor binding | IBA | J:265628 | |||||||||
| Cellular Component | GO:0005923 | bicellular tight junction | ISO | J:164563 | |||||||||
| Cellular Component | GO:0042995 | cell projection | IEA | J:60000 | |||||||||
| Cellular Component | GO:0005814 | centriole | IDA | J:210992 | |||||||||
| Cellular Component | GO:0097546 | ciliary base | IDA | J:210992 | |||||||||
| Cellular Component | GO:0005737 | cytoplasm | ISO | J:164563 | |||||||||
| Cellular Component | GO:0005737 | cytoplasm | IDA | J:111059 | |||||||||
| Cellular Component | GO:0005737 | cytoplasm | ISO | J:155856 | |||||||||
| Cellular Component | GO:0005737 | cytoplasm | IBA | J:265628 | |||||||||
| Cellular Component | GO:0005856 | cytoskeleton | IEA | J:60000 | |||||||||
| Cellular Component | GO:0030425 | dendrite | IDA | J:161278 | |||||||||
| Cellular Component | GO:0030425 | dendrite | ISO | J:155856 | |||||||||
| Cellular Component | GO:0030425 | dendrite | IBA | J:265628 | |||||||||
| Cellular Component | GO:0005768 | endosome | IEA | J:60000 | |||||||||
| Cellular Component | GO:0098890 | extrinsic component of postsynaptic membrane | ISO | J:155856 | |||||||||
| Cellular Component | GO:0098982 | GABA-ergic synapse | ISO | J:155856 | |||||||||
| Cellular Component | GO:0098978 | glutamatergic synapse | ISO | J:155856 | |||||||||
| Cellular Component | GO:0005770 | late endosome | ISO | J:155856 | |||||||||
| Cellular Component | GO:0016020 | membrane | IEA | J:60000 | |||||||||
| Cellular Component | GO:0043005 | neuron projection | IEA | J:60000 | |||||||||
| Cellular Component | GO:0005634 | nucleus | ISO | J:164563 | |||||||||
| Cellular Component | GO:0048471 | perinuclear region of cytoplasm | ISO | J:155856 | |||||||||
| Cellular Component | GO:0001917 | photoreceptor inner segment | IDA | J:210992 | |||||||||
| Cellular Component | GO:0001750 | photoreceptor outer segment | IDA | J:210992 | |||||||||
| Cellular Component | GO:0005886 | plasma membrane | IDA | J:111059 | |||||||||
| Cellular Component | GO:0005886 | plasma membrane | ISO | J:164563 | |||||||||
| Cellular Component | GO:0014069 | postsynaptic density | ISO | J:155856 | |||||||||
| Cellular Component | GO:0014069 | postsynaptic density | ISO | J:155856 | |||||||||
| Cellular Component | GO:0032991 | protein-containing complex | ISO | J:155856 | |||||||||
| Cellular Component | GO:0036057 | slit diaphragm | ISO | J:155856 | |||||||||
| Cellular Component | GO:0045202 | synapse | ISO | J:155856 | |||||||||
| Biological Process | GO:1990090 | cellular response to nerve growth factor stimulus | ISO | J:155856 | |||||||||
| Biological Process | GO:0072583 | clathrin-dependent endocytosis | IMP | J:210992 | |||||||||
| Biological Process | GO:0006897 | endocytosis | IEA | J:60000 | |||||||||
| Biological Process | GO:0032926 | negative regulation of activin receptor signaling pathway | IDA | J:60559 | |||||||||
| Biological Process | GO:0030336 | negative regulation of cell migration | ISO | J:155856 | |||||||||
| Biological Process | GO:0008285 | negative regulation of cell population proliferation | ISO | J:155856 | |||||||||
| Biological Process | GO:0051898 | negative regulation of protein kinase B signaling | ISO | J:164563 | |||||||||
| Biological Process | GO:0038180 | nerve growth factor signaling pathway | ISO | J:155856 | |||||||||
| Biological Process | GO:0007399 | nervous system development | IEA | J:60000 | |||||||||
| Biological Process | GO:0097118 | neuroligin clustering involved in postsynaptic membrane assembly | IDA | J:161278 | |||||||||
| Biological Process | GO:0010976 | positive regulation of neuron projection development | ISO | J:155856 | |||||||||
| Biological Process | GO:0032516 | positive regulation of phosphoprotein phosphatase activity | ISO | J:164563 | |||||||||
| Biological Process | GO:0002092 | positive regulation of receptor internalization | ISO | J:164563 | |||||||||
| Biological Process | GO:2000809 | positive regulation of synaptic vesicle clustering | IDA | J:161278 | |||||||||
| Biological Process | GO:0043113 | receptor clustering | ISO | J:155856 | |||||||||
| Biological Process | GO:0043113 | receptor clustering | IBA | J:265628 | |||||||||
| Biological Process | GO:0098696 | regulation of neurotransmitter receptor localization to postsynaptic specialization membrane | ISO | J:155856 | |||||||||
| Biological Process | GO:0099179 | regulation of synaptic membrane adhesion | ISO | J:155856 | |||||||||
| Biological Process | GO:0007165 | signal transduction | IBA | J:265628 | |||||||||
| Biological Process | GO:0007165 | signal transduction | IPI | J:60559 | |||||||||
| Biological Process | GO:0060395 | SMAD protein signal transduction | IDA | J:60559 | |||||||||
Mouse Genome Database (MGD), Gene Expression Database (GXD), Mouse Models of Human Cancer database (MMHCdb) (formerly Mouse Tumor Biology (MTB)), Gene Ontology (GO) |
||
|
Citing These Resources Funding Information Warranty Disclaimer, Privacy Notice, Licensing, & Copyright Send questions and comments to User Support. |
last database update 12/30/2025 MGI 6.24 |
|
|
|
||