About   Help   FAQ
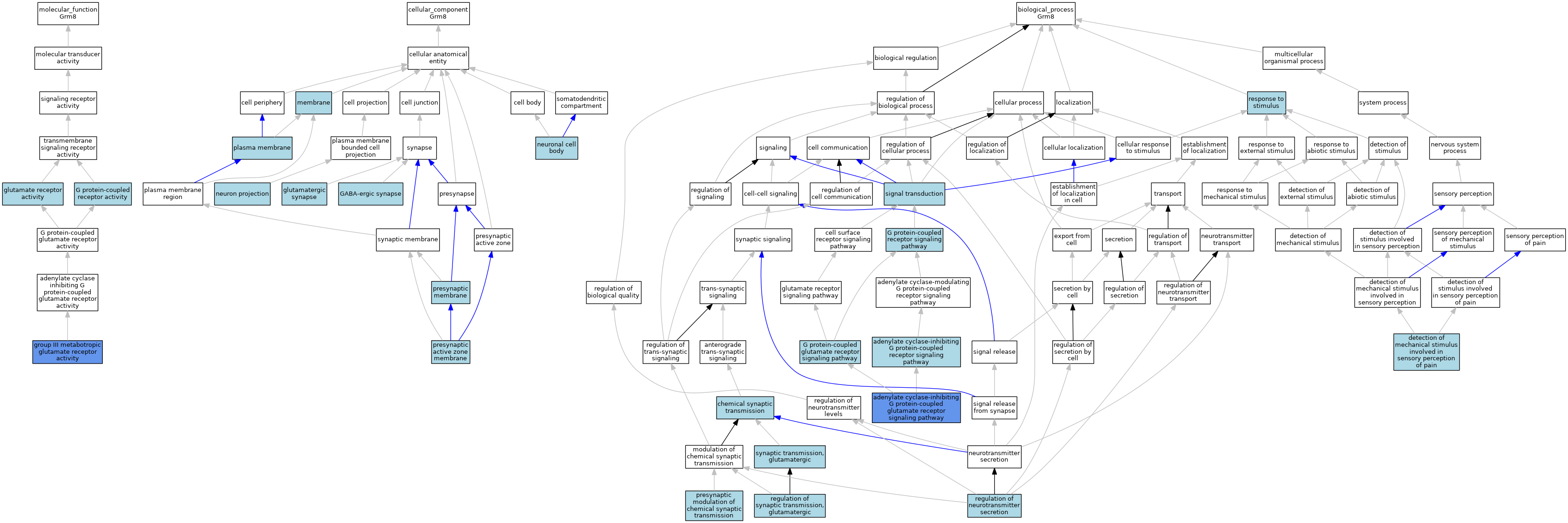
GO Annotations Graph
Symbol
Name
ID
Grm8
glutamate receptor, metabotropic 8
MGI:1351345

GO annotations  (Text View)    (Tabular View)

A table of the annotations represented in this image is provided below.


Gene Ontology Evidence Code Abbreviations:

Experimental:
EXP
Inferred from experiment
HMP
Inferred from high throughput mutant phenotype
HGI
Inferred from high throughput genetic interaction
HDA
Inferred from high throughput direct assay
HEP
Inferred from high throughput expression pattern
IDA
Inferred from direct assay
IEP
Inferred from expression pattern
IGI
Inferred from genetic interaction
IMP
Inferred from mutant phenotype
IPI
Inferred from physical interaction
Homology:
IAS
Inferred from ancestral sequence
IBA
Inferred from biological aspect of ancestor
IBD
Inferred from biological aspect of descendant
IKR
Inferred from key residues
IMR
Inferred from missing residues
IRD
Inferred from rapid divergence
ISA
Inferred from sequence alignment
ISM
Inferred from sequence model
ISO
Inferred from sequence orthology
ISS
Inferred from sequence or structural similarity
Automated:
IEA
Inferred from electronic annotation
RCA
Reviewed computational analysis
Other:
IC
Inferred by curator
NAS
Non-traceable author statement
ND
No biological data available
TAS
Traceable author statement

CategoryGO IDClassification TermEvidenceReference
Molecular FunctionGO:0004930G protein-coupled receptor activityISOJ:164563
Molecular FunctionGO:0008066glutamate receptor activityISOJ:164563
Molecular FunctionGO:0001642group III metabotropic glutamate receptor activityISOJ:155856
Molecular FunctionGO:0001642group III metabotropic glutamate receptor activityIBAJ:265628
Molecular FunctionGO:0001642group III metabotropic glutamate receptor activityIDAJ:24532
Cellular ComponentGO:0098982GABA-ergic synapseISOJ:155856
Cellular ComponentGO:0098978glutamatergic synapseISOJ:155856
Cellular ComponentGO:0016020membraneIEAJ:72247
Cellular ComponentGO:0016020membraneIEAJ:60000
Cellular ComponentGO:0043005neuron projectionISOJ:155856
Cellular ComponentGO:0043025neuronal cell bodyISOJ:155856
Cellular ComponentGO:0005886plasma membraneTASJ:101087
Cellular ComponentGO:0005886plasma membraneISOJ:155856
Cellular ComponentGO:0048787presynaptic active zone membraneISOJ:155856
Cellular ComponentGO:0042734presynaptic membraneISOJ:155856
Biological ProcessGO:0007196adenylate cyclase-inhibiting G protein-coupled glutamate receptor signaling pathwayISOJ:164563
Biological ProcessGO:0007196adenylate cyclase-inhibiting G protein-coupled glutamate receptor signaling pathwayIDAJ:24532
Biological ProcessGO:0007193adenylate cyclase-inhibiting G protein-coupled receptor signaling pathwayISOJ:164563
Biological ProcessGO:0007268chemical synaptic transmissionISOJ:155856
Biological ProcessGO:0007268chemical synaptic transmissionTASJ:101087
Biological ProcessGO:0050966detection of mechanical stimulus involved in sensory perception of painISOJ:155856
Biological ProcessGO:0007216G protein-coupled glutamate receptor signaling pathwayIBAJ:265628
Biological ProcessGO:0007186G protein-coupled receptor signaling pathwayIEAJ:60000
Biological ProcessGO:0007186G protein-coupled receptor signaling pathwayIEAJ:72247
Biological ProcessGO:0099171presynaptic modulation of chemical synaptic transmissionISOJ:155856
Biological ProcessGO:0046928regulation of neurotransmitter secretionISOJ:155856
Biological ProcessGO:0051966regulation of synaptic transmission, glutamatergicIBAJ:265628
Biological ProcessGO:0050896response to stimulusIEAJ:60000
Biological ProcessGO:0007165signal transductionIEAJ:60000
Biological ProcessGO:0035249synaptic transmission, glutamatergicISOJ:155856
Biological ProcessGO:0035249synaptic transmission, glutamatergicTASJ:101087

Contributing Projects:
Mouse Genome Database (MGD), Gene Expression Database (GXD), Mouse Models of Human Cancer database (MMHCdb) (formerly Mouse Tumor Biology (MTB)), Gene Ontology (GO)
Citing These Resources
Funding Information
Warranty Disclaimer, Privacy Notice, Licensing, & Copyright
Send questions and comments to User Support.
last database update
12/30/2025
MGI 6.24
The Jackson Laboratory