About   Help   FAQ
GO Annotations Graph
Symbol
Name
ID
Tspan32
tetraspanin 32
MGI:1350360

GO annotations  (Text View)    (Tabular View)

A table of the annotations represented in this image is provided below.


Gene Ontology Evidence Code Abbreviations:

Experimental:
EXP
Inferred from experiment
HMP
Inferred from high throughput mutant phenotype
HGI
Inferred from high throughput genetic interaction
HDA
Inferred from high throughput direct assay
HEP
Inferred from high throughput expression pattern
IDA
Inferred from direct assay
IEP
Inferred from expression pattern
IGI
Inferred from genetic interaction
IMP
Inferred from mutant phenotype
IPI
Inferred from physical interaction
Homology:
IAS
Inferred from ancestral sequence
IBA
Inferred from biological aspect of ancestor
IBD
Inferred from biological aspect of descendant
IKR
Inferred from key residues
IMR
Inferred from missing residues
IRD
Inferred from rapid divergence
ISA
Inferred from sequence alignment
ISM
Inferred from sequence model
ISO
Inferred from sequence orthology
ISS
Inferred from sequence or structural similarity
Automated:
IEA
Inferred from electronic annotation
RCA
Reviewed computational analysis
Other:
IC
Inferred by curator
NAS
Non-traceable author statement
ND
No biological data available
TAS
Traceable author statement

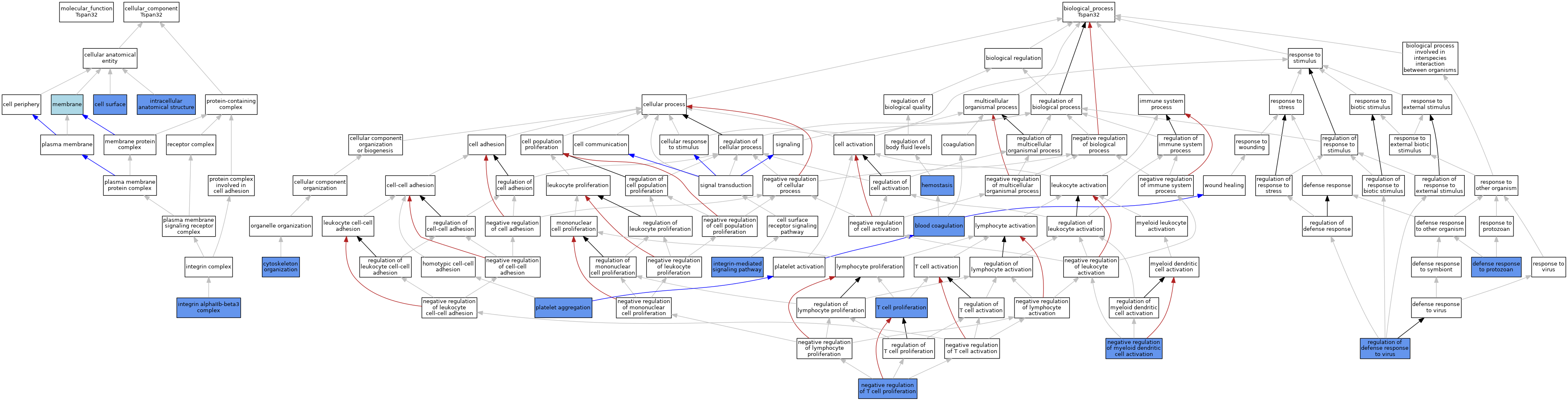
CategoryGO IDClassification TermEvidenceReference
Cellular ComponentGO:0009986cell surfaceIDAJ:138062
Cellular ComponentGO:0070442integrin alphaIIb-beta3 complexIDAJ:138062
Cellular ComponentGO:0005622intracellular anatomical structureIDAJ:72586
Cellular ComponentGO:0016020membraneIEAJ:60000
Cellular ComponentGO:0016020membraneIEAJ:72247
Biological ProcessGO:0007596blood coagulationIMPJ:138062
Biological ProcessGO:0007010cytoskeleton organizationIMPJ:138062
Biological ProcessGO:0042832defense response to protozoanIGIJ:163829
Biological ProcessGO:0007599hemostasisIMPJ:138062
Biological ProcessGO:0007229integrin-mediated signaling pathwayIMPJ:138062
Biological ProcessGO:0030886negative regulation of myeloid dendritic cell activationIGIJ:163829
Biological ProcessGO:0042130negative regulation of T cell proliferationIGIJ:163829
Biological ProcessGO:0070527platelet aggregationIMPJ:138062
Biological ProcessGO:0050688regulation of defense response to virusIGIJ:163829
Biological ProcessGO:0042098T cell proliferationIGIJ:163829

Contributing Projects:
Mouse Genome Database (MGD), Gene Expression Database (GXD), Mouse Models of Human Cancer database (MMHCdb) (formerly Mouse Tumor Biology (MTB)), Gene Ontology (GO)
Citing These Resources
Funding Information
Warranty Disclaimer, Privacy Notice, Licensing, & Copyright
Send questions and comments to User Support.
last database update
12/30/2025
MGI 6.24
The Jackson Laboratory